Suppr超能文献

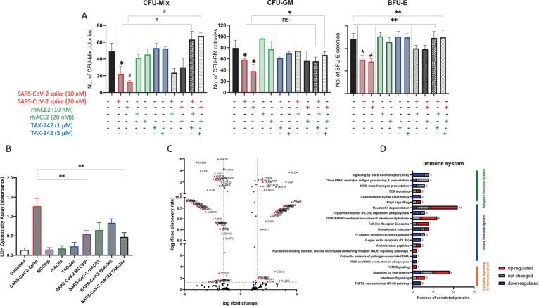
An evidence that SARS-Cov-2/COVID-19 spike protein (SP) damages hematopoietic stem/progenitor cells in the mechanism of pyroptosis in Nlrp3 inflammasome-dependent manner.

作者信息

Kucia Magdalena, Ratajczak Janina, Bujko Kamila, Adamiak Mateusz, Ciechanowicz Andrzej, Chumak Vira, Brzezniakiewicz-Janus Katarzyna, Ratajczak Mariusz Z

机构信息

Stem Cell Institute at James Graham Brown Cancer Center, University of Louisville, Louisville, KY, USA.

Department of Regenerative Medicine, Warsaw Medical University, Warsaw, Poland.

出版信息

Leukemia. 2021 Oct;35(10):3026-3029. doi: 10.1038/s41375-021-01332-z. Epub 2021 Jun 23.

Abstract
摘要
https://cdn.ncbi.nlm.nih.gov/pmc/blobs/22dd/8219510/153dcc8ef1fa/41375_2021_1332_Fig1_HTML.jpg

文献AI研究员

20分钟写一篇综述,助力文献阅读效率提升50倍。

立即体验

用中文搜PubMed

大模型驱动的PubMed中文搜索引擎

马上搜索

文档翻译

学术文献翻译模型,支持多种主流文档格式。

立即体验