Suppr超能文献

CXCL12/CXCR4 通过诱导唾液腺腺样囊性癌中的 Twist/S100A4 轴促进神经周围侵犯。

CXCL12/CXCR4 facilitates perineural invasion via induction of the Twist/S100A4 axis in salivary adenoid cystic carcinoma.

机构信息

State Key Laboratory of Oral Diseases & National Clinical Research Center for Oral Diseases & Department of Oral and Maxillofacial Surgery, West China Hospital of Stomatology (Sichuan University), Chengdu, China.

Department of Stomatology, Zhoushan Hospital, Wenzhou Medical University. Zhoushan, Zhejiang, China.

出版信息

J Cell Mol Med. 2021 Aug;25(16):7901-7912. doi: 10.1111/jcmm.16713. Epub 2021 Jun 25.

Abstract

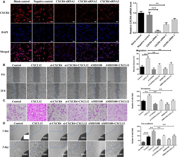
The activation of CXCL12/CXCR4 axis participated in the progression of multiple cancers, but potential effect in terms of perineural invasion (PNI) in SACC remained ambiguous. In this study, we identified that CXCL12 substantially expressed in nerve cells. CXCR4 strikingly expressed in tumour cells, and CXCR4 expression was closely associated with the level of EMT-associated proteins and Schwann cell hallmarks at nerve invasion frontier in SACC. Activation of CXCL12/CXCR4 axis could promote PNI and up-regulate relative genes of EMT and Schwann cell hallmarks both in vitro and in vivo, which could be inhibited by Twist silence. After overexpressing S100A4, the impaired PNI ability of SACC cells induced by Twist knockdown was significantly reversed, and pseudo foot was visualized frequently. Collectively, the results indicated that CXCL12/CXCR4 might promote PNI by provoking the tumour cell to differentiate towards Schwann-like cell through Twist/S100A4 axis in SACC.

摘要

CXCL12/CXCR4 轴的激活参与了多种癌症的进展,但在 SACC 中的神经周围侵犯 (PNI) 方面的潜在影响尚不清楚。在这项研究中,我们发现 CXCL12 在神经细胞中大量表达。CXCR4 在肿瘤细胞中显著表达,并且 CXCR4 的表达与 SACC 中神经侵犯前沿 EMT 相关蛋白和许旺细胞特征的水平密切相关。CXCL12/CXCR4 轴的激活可以促进 PNI,并在体外和体内上调 EMT 和许旺细胞特征的相关基因,这种作用可以被 Twist 沉默所抑制。过表达 S100A4 后,Twist 敲低诱导的 SACC 细胞 PNI 能力受损得到显著逆转,并且经常观察到假足。总之,这些结果表明,CXCL12/CXCR4 可能通过 Twist/S100A4 轴促使肿瘤细胞向许旺样细胞分化,从而促进 SACC 中的 PNI。

https://cdn.ncbi.nlm.nih.gov/pmc/blobs/6e07/8358865/ab8bcdbae675/JCMM-25-7901-g002.jpg

文献AI研究员

20分钟写一篇综述,助力文献阅读效率提升50倍。

立即体验

用中文搜PubMed

大模型驱动的PubMed中文搜索引擎

马上搜索

文档翻译

学术文献翻译模型,支持多种主流文档格式。

立即体验