Suppr超能文献

生殖系蛋白质稳态对线粒体的系统性调节可防止体细胞中的蛋白质聚集。

Systemic regulation of mitochondria by germline proteostasis prevents protein aggregation in the soma of .

作者信息

Calculli Giuseppe, Lee Hyun Ju, Shen Koning, Pham Uyen, Herholz Marija, Trifunovic Aleksandra, Dillin Andrew, Vilchez David

机构信息

Cologne Excellence Cluster for Cellular Stress Responses in Aging-Associated Diseases (CECAD), University of Cologne, Cologne, Germany.

Department of Molecular and Cell Biology, University of California, Berkeley, Berkeley, CA, USA.

出版信息

Sci Adv. 2021 Jun 25;7(26). doi: 10.1126/sciadv.abg3012. Print 2021 Jun.

Abstract

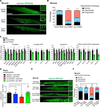
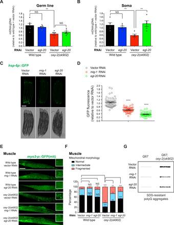
Protein aggregation causes intracellular changes in neurons, which elicit signals to modulate proteostasis in the periphery. Beyond the nervous system, a fundamental question is whether other organs also communicate their proteostasis status to distal tissues. Here, we examine whether proteostasis of the germ line influences somatic tissues. To this end, we induce aggregation of germline-specific PGL-1 protein in germline stem cells of Besides altering the intracellular mitochondrial network of germline cells, PGL-1 aggregation also reduces the mitochondrial content of somatic tissues through long-range Wnt signaling pathway. This process induces the unfolded protein response of the mitochondria in the soma, promoting somatic mitochondrial fragmentation and aggregation of proteins linked with neurodegenerative diseases such as Huntington's and amyotrophic lateral sclerosis. Thus, the proteostasis status of germline stem cells coordinates mitochondrial networks and protein aggregation through the organism.

摘要

蛋白质聚集会导致神经元内的细胞变化,从而引发信号来调节外周的蛋白质稳态。在神经系统之外,一个基本问题是其他器官是否也会将其蛋白质稳态状态传递给远端组织。在此,我们研究生殖系的蛋白质稳态是否会影响体细胞组织。为此,我们在秀丽隐杆线虫的生殖系干细胞中诱导生殖系特异性PGL-1蛋白的聚集。除了改变生殖系细胞的细胞内线粒体网络外,PGL-1聚集还通过远程Wnt信号通路降低体细胞组织的线粒体含量。这一过程诱导体细胞中线粒体的未折叠蛋白反应,促进体细胞线粒体碎片化以及与亨廷顿舞蹈症和肌萎缩侧索硬化症等神经退行性疾病相关的蛋白质聚集。因此,生殖系干细胞的蛋白质稳态状态通过生物体协调线粒体网络和蛋白质聚集。

https://cdn.ncbi.nlm.nih.gov/pmc/blobs/7aed/8232903/2180d94096fc/abg3012-F1.jpg

文献AI研究员

20分钟写一篇综述,助力文献阅读效率提升50倍。

立即体验

用中文搜PubMed

大模型驱动的PubMed中文搜索引擎

马上搜索

文档翻译

学术文献翻译模型,支持多种主流文档格式。

立即体验