Tan Hui-Lan, Guan Xiao-Hui, Hu Min, Wu Jie, Li Rong-Zhen, Wang Ling-Fang, Huang Hou-Da, Yu Zhen-Ping, Wang Xiao-Yu, Xiao Yun-Fei, Deng Ke-Yu, Xin Hong-Bo
The National Engineering Research Center for Bioengineering Drugs and the Technologies, Institute of Translational Medicine, Nanchang University, No. 1299 Xuefu Road, Honggutan District, Nanchang, 330031, China.
School of Pharmacy, Nanchang University, Nanchang, China.
Stem Cell Res Ther. 2021 Jun 26;12(1):364. doi: 10.1186/s13287-021-02437-z.
Obesity is a metabolic disorder syndrome characterized by excessive fat accumulation that is related to many diseases. Human amniotic mesenchymal stem cells (hAMSCs) have a great potential for cell-based therapy due to their characteristics such as pluripotency, low immunogenicity, no tumorigenicity, potent paracrine effects, and no ethical concern. Recently, we observed that both hAMSCs and their conditioned medium (hAMSCs-CM) efficiently repaired skin injury, inhibited hepatocellular carcinoma, and alleviated high-fat diet (HFD)-induced diabetes. However, the effects and the underlying mechanisms of hAMSCs-CM on high-fat diet (HFD)-induced obesity were not explored.
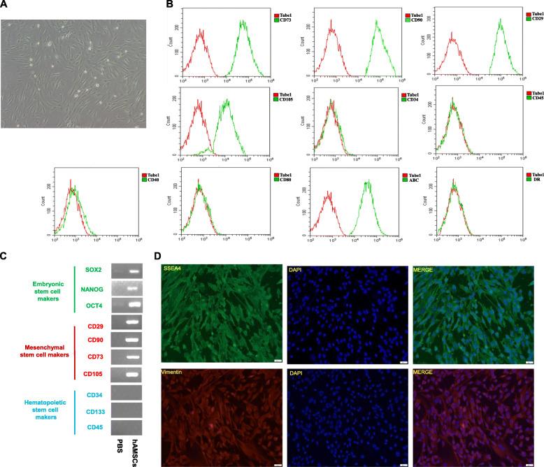
The characteristics of hAMSCs were confirmed by flow cytometry, RT-PCR, and immunofluorescence. Obese mice were induced by administrating HFD for 15 weeks and simultaneously, the mice were intraperitoneally injected with hAMSCs-CM weekly to evaluate the effects of hAMSCs-CM on HFD-induced obesity. GTT and ITT assays were used to assess the effects of hAMSCs-CM on HFD-induced glucose tolerance and insulin resistance. The lipid accumulation and adipocytes hypertrophy in mouse adipose tissues were determined by histological staining, in which the alterations of blood lipid, liver, and kidney function were also examined. The role of hAMSCs-CM in energy homeostasis was monitored by examining the oxygen consumption (VO), carbon dioxide production (VCO), and food and water intake in mice. Furthermore, the expressions of the genes related to glucose metabolism, fatty acid β oxidation, thermogenesis, adipogenesis, and inflammation were determined by western blot analysis, RT-PCR, and immunofluorescence staining. The roles of hAMSCs-CM in adipogenesis and M1/M2 macrophage polarization were investigated with 3T3-L1 preadipocytes or RAW264.7 cells in vitro.
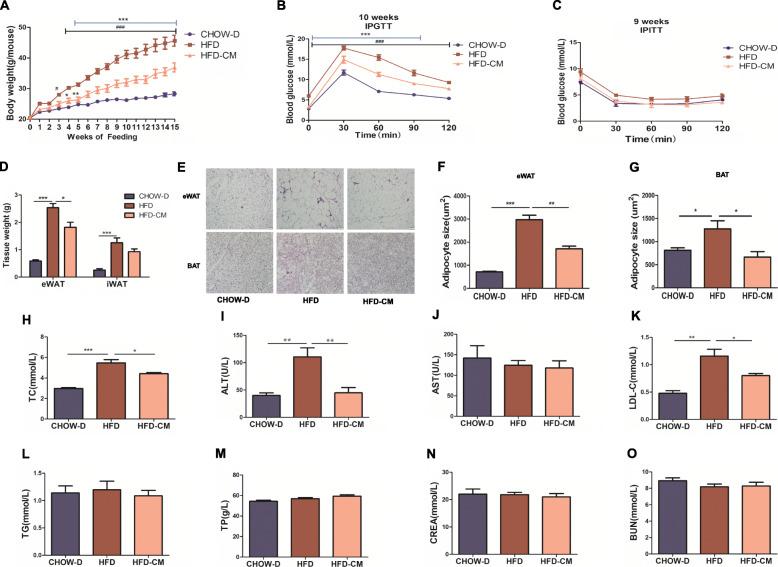
hAMSCs-CM significantly restrained HFD-induced obesity in mice by inhibiting adipogenesis and lipogenesis, promoting energy expenditure, and reducing inflammation. The underlying mechanisms of the anti-obesity of hAMSCs-CM might be involved in inhibiting PPARγ and C/EBPα-mediated lipid synthesis and adipogenesis, promoting GLUT4-mediated glucose metabolism, elevating UCP1/PPARα/PGC1α-regulated energy expenditure, and enhancing STAT3-ARG1-mediated M2-type macrophage polarization.
Our studies demonstrated that hAMSCs significantly alleviated HFD-induced obesity through their paracrine effects. Obviously, our results open up an attractive therapeutic modality for the prevention and treatment of obesity and other metabolic disorders clinically. The cytokines, exosomes, or micro-vesicles secreted from hAMSCs significantly inhibited HFD-induced obesity in mice by inhibiting lipid production and adipogenesis, promoting energy consumption, and reducing inflammation.
肥胖是一种代谢紊乱综合征,其特征为脂肪过度堆积,与多种疾病相关。人羊膜间充质干细胞(hAMSCs)因其多能性、低免疫原性、无致瘤性、强大的旁分泌作用以及无伦理问题等特性,在基于细胞的治疗中具有巨大潜力。最近,我们观察到hAMSCs及其条件培养基(hAMSCs-CM)均能有效修复皮肤损伤、抑制肝细胞癌并缓解高脂饮食(HFD)诱导的糖尿病。然而,hAMSCs-CM对高脂饮食(HFD)诱导的肥胖的影响及其潜在机制尚未被探索。
通过流式细胞术、RT-PCR和免疫荧光确认hAMSCs的特性。通过给予HFD 15周诱导肥胖小鼠,同时每周给小鼠腹腔注射hAMSCs-CM,以评估hAMSCs-CM对HFD诱导的肥胖的影响。采用葡萄糖耐量试验(GTT)和胰岛素耐量试验(ITT)评估hAMSCs-CM对HFD诱导的葡萄糖耐量和胰岛素抵抗的影响。通过组织学染色确定小鼠脂肪组织中的脂质积累和脂肪细胞肥大,同时检测血脂、肝功能和肾功能的变化。通过检测小鼠的耗氧量(VO)、二氧化碳产生量(VCO)以及食物和水摄入量,监测hAMSCs-CM在能量稳态中的作用。此外,通过蛋白质免疫印迹分析、RT-PCR和免疫荧光染色确定与葡萄糖代谢、脂肪酸β氧化、产热、脂肪生成和炎症相关的基因的表达。在体外使用3T3-L1前脂肪细胞或RAW264.7细胞研究hAMSCs-CM在脂肪生成和M1/M2巨噬细胞极化中的作用。
hAMSCs-CM通过抑制脂肪生成和脂质生成、促进能量消耗以及减轻炎症,显著抑制了HFD诱导的小鼠肥胖。hAMSCs-CM抗肥胖的潜在机制可能涉及抑制PPARγ和C/EBPα介导的脂质合成和脂肪生成、促进GLUT4介导的葡萄糖代谢、提高UCP1/PPARα/PGC1α调节的能量消耗以及增强STAT3-ARG1介导的M2型巨噬细胞极化。
我们的研究表明,hAMSCs通过其旁分泌作用显著减轻了HFD诱导的肥胖。显然,我们的结果为临床预防和治疗肥胖及其他代谢紊乱开辟了一种有吸引力的治疗方式。hAMSCs分泌的细胞因子、外泌体或微囊泡通过抑制脂质产生和脂肪生成、促进能量消耗以及减轻炎症,显著抑制了HFD诱导的小鼠肥胖。