Shao Wei, Yang Zongcheng, Fu Yue, Zheng Lixin, Liu Fen, Chai Li, Jia Jihui
Key Laboratory for Experimental Teratology of The Chinese Ministry of Education, Department of Microbiology, School of Basic Medical Science, Cheeloo College of Medicine, Shandong University, Jinan, China.
Key Laboratory of Infection and Immunity of Shandong Province, School of Basic Medical Science, Cheeloo College of Medicine, Shandong University, Jinan, China.
Front Cell Dev Biol. 2021 Jun 11;9:676485. doi: 10.3389/fcell.2021.676485. eCollection 2021.
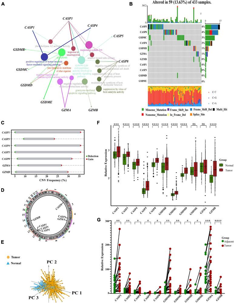
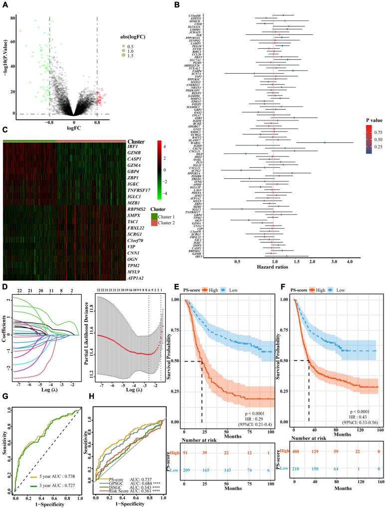
Gastric cancer (GC) is one of the leading causes of cancer-related deaths and shows high levels of heterogeneity. The development of a specific prognostic model is important if we are to improve treatment strategies. Pyroptosis can arise in response to , a primary carcinogen, and also in response to chemotherapy drugs. However, the prognostic evaluation of GC to pyroptosis is insufficient. Consensus clustering by pyroptosis-related regulators was used to classify 618 patients with GC from four GEO cohorts. Following Cox regression with differentially expressed genes, our prognosis model (PS-score) was built by LASSO-Cox analysis. The TCGA-STAD cohort was used as the validation set. ESTIMATE, CIBERSORTx, and EPIC were used to investigate the tumor microenvironment (TME). Immunotherapy cohorts by blocking / were used to investigate the treatment response. The subtyping of GC based on pyroptosis-related regulators was able to classify patients according to different clinical traits and TME. The difference between the two subtypes identified in this study was used to develop a prognosis model which we named "PS-score." The PS-score could predict the prognosis of patients with GC and his/her overall survival time. A low PS-score implies greater inflammatory cell infiltration and better response of immunotherapy by / blockers. Our findings provide a foundation for future research targeting pyroptosis and its immune microenvironment to improve prognosis and responses to immunotherapy.
胃癌(GC)是癌症相关死亡的主要原因之一,具有高度异质性。如果我们要改进治疗策略,开发特定的预后模型很重要。细胞焦亡可由主要致癌物引发,也可由化疗药物引发。然而,GC对细胞焦亡的预后评估并不充分。通过与细胞焦亡相关的调节因子进行一致性聚类,对来自四个基因表达综合数据库(GEO)队列的618例GC患者进行分类。通过对差异表达基因进行Cox回归分析,我们通过套索-考克斯(LASSO-Cox)分析建立了预后模型(PS评分)。使用癌症基因组图谱(TCGA)的胃腺癌(STAD)队列作为验证集。使用肿瘤免疫估计(ESTIMATE)、CIBERSORTx和免疫细胞比例推断(EPIC)来研究肿瘤微环境(TME)。通过阻断/的免疫治疗队列来研究治疗反应。基于细胞焦亡相关调节因子的GC亚型分类能够根据不同的临床特征和TME对患者进行分类。本研究中确定的两种亚型之间的差异被用于开发一种预后模型,我们将其命名为“PS评分”。PS评分可以预测GC患者的预后及其总生存时间。低PS评分意味着炎症细胞浸润更多,并且对/阻断剂的免疫治疗反应更好。我们的研究结果为未来针对细胞焦亡及其免疫微环境以改善预后和免疫治疗反应的研究提供了基础。