Suppr超能文献

半胱天冬酶-7和维生素D受体基因作为人类细胞焦亡所致高血压的关键基因。

Caspase-7 and Vitamin D Receptor Gene as Key Genes of Hypertension Caused by Pyroptosis in Human.

作者信息

Lou Yu-Xuan, Hua Yang, Wu Ting-Ting, Sun Wei, Yang Yang, Kong Xiang-Qing

机构信息

School of Medicine, Southeast University, Nanjing, China.

Department of Cardiology, The First Affiliated Hospital with Nanjing Medical University, Nanjing, China.

出版信息

J Clin Hypertens (Greenwich). 2025 Apr;27(4):e70047. doi: 10.1111/jch.70047.

Abstract

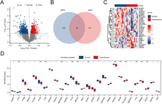
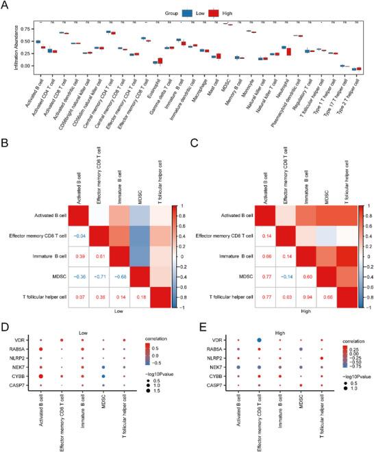
This study aims to elucidate the underlying mechanisms of pyroptosis in hypertension through bioinformatics and machine learning approaches. R language was utilized to integrate differentially expressed genes (DEGs) between hypertension samples and healthy control samples in GSE24752 and GSE75360 datasets, followed by GO analysis, KEGG enrichment analysis, and GSEA. Key genes were screened based on the expression levels of DEGs using logistic regression, LASSO regression, and support vector machine (SVM). A visualized protein-protein interaction regulatory network was constructed, and immune cell infiltration analysis was performed on integrated GEO datasets of hypertensive samples. Collect serum samples from hypertensive subjects and healthy control subjects for RT-qPCR detection of key gene expression. A total of 1005 DEGs were obtained from peripheral blood samples of 13 hypertension cases and 14 control samples. GO analysis, KEGG enrichment analysis, and GSEA revealed that the DEGs function synergistically in various biological pathways. LASSO regression and SVM identified six key genes related to pyroptosis (CASP7 (caspase-7), CYBB, NEK7, NLRP2, RAB5A, VDR (vitamin D receptor)). Immune infiltration analysis showed that activated B cell, effector memory CD8 T cell, immature B cell, MDSC, and T follicular helper cell accounted for the largest proportion of immune cells. RT-qPCR results indicated significantly higher relative expression levels of caspase-7 and vitamin D receptor in hypertensive samples compared to controls. These findings suggest that CASP7 and the vitamin D receptor gene may offer new research targets for the diagnosis and treatment of hypertension, and they also provide fresh evidence for the involvement of pyroptosis in hypertension.

摘要

本研究旨在通过生物信息学和机器学习方法阐明高血压中细胞焦亡的潜在机制。利用R语言整合GSE24752和GSE75360数据集中高血压样本与健康对照样本之间的差异表达基因(DEG),随后进行基因本体(GO)分析、京都基因与基因组百科全书(KEGG)富集分析和基因集富集分析(GSEA)。基于DEG的表达水平,使用逻辑回归、套索回归和支持向量机(SVM)筛选关键基因。构建可视化的蛋白质-蛋白质相互作用调控网络,并对高血压样本的整合基因表达综合数据库(GEO)数据集进行免疫细胞浸润分析。收集高血压受试者和健康对照受试者的血清样本,用于关键基因表达的逆转录定量聚合酶链反应(RT-qPCR)检测。从13例高血压病例和14例对照样本的外周血样本中总共获得了1005个DEG。GO分析、KEGG富集分析和GSEA显示,这些DEG在各种生物学途径中协同发挥作用。套索回归和SVM鉴定出6个与细胞焦亡相关的关键基因(半胱天冬酶-7(CASP7)、细胞色素b-245β链(CYBB)、NIMA相关激酶7(NEK7)、NOD样受体蛋白2(NLRP2)、Ras相关蛋白5A(RAB5A)、维生素D受体(VDR))。免疫浸润分析表明,活化B细胞效应记忆CD8 T细胞、未成熟B细胞、骨髓来源的抑制性细胞(MDSC)和滤泡辅助性T细胞在免疫细胞中占比最大。RT-qPCR结果表明,与对照组相比,高血压样本中半胱天冬酶-7和维生素D受体的相对表达水平显著更高。这些发现表明,CASP7和维生素D受体基因可能为高血压的诊断和治疗提供新的研究靶点,同时也为细胞焦亡参与高血压提供了新的证据。

https://cdn.ncbi.nlm.nih.gov/pmc/blobs/8f7a/12012255/bd70af9e21a6/JCH-27-e70047-g007.jpg

文献AI研究员

20分钟写一篇综述,助力文献阅读效率提升50倍。

立即体验

用中文搜PubMed

大模型驱动的PubMed中文搜索引擎

马上搜索

文档翻译

学术文献翻译模型,支持多种主流文档格式。

立即体验