Suppr超能文献

RNA N6-甲基腺苷修饰的表观转录组编辑通过 dCasRx 缀合的甲基转移酶和去甲基酶实现。

Epitranscriptomic editing of the RNA N6-methyladenosine modification by dCasRx conjugated methyltransferase and demethylase.

机构信息

Fudan University, Shanghai, 200433, China.

Key Laboratory of Growth Regulation and Translational Research of Zhejiang Province, School of Life Sciences, Westlake University, Hangzhou, Zhejiang, 310024, China.

出版信息

Nucleic Acids Res. 2021 Jul 21;49(13):7361-7374. doi: 10.1093/nar/gkab517.

Abstract

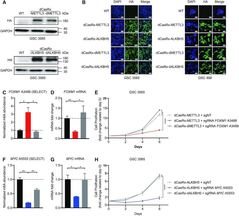
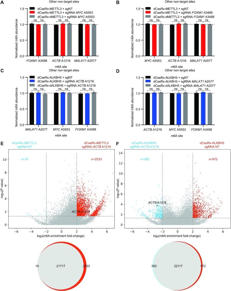
N6-methyladenosine (m6A) is a common modification on endogenous RNA transcripts in mammalian cells. Technologies to precisely modify the RNA m6A levels at specific transcriptomic loci empower interrogation of biological functions of epitranscriptomic modifications. Here, we developed a bidirectional dCasRx epitranscriptome editing platform composed of a nuclear-localized dCasRx conjugated with either a methyltransferase, METTL3, or a demethylase, ALKBH5, to manipulate methylation events at targeted m6A sites. Leveraging this platform, we specifically and efficiently edited m6A modifications at targeted sites, reflected in gene expression and cell proliferation. We employed the dCasRx epitranscriptomic editor system to elucidate the molecular function of m6A-binding proteins YTHDF paralogs (YTHDF1, YTHDF2 and YTHDF3), revealing that YTHDFs promote m6A-mediated mRNA degradation. Collectively, our dCasRx epitranscriptome perturbation platform permits site-specific m6A editing for delineating of functional roles of individual m6A modifications in the mammalian epitranscriptome.

摘要

N6-甲基腺苷(m6A)是哺乳动物细胞内内源性 RNA 转录本的一种常见修饰。精确修饰特定转录组基因座上的 RNA m6A 水平的技术使人们能够探究表遗传修饰的生物学功能。在这里,我们开发了一种双向 dCasRx 表转录组编辑平台,该平台由与甲基转移酶 METTL3 或去甲基酶 ALKBH5 连接的核定位 dCasRx 组成,用于在靶向 m6A 位点操纵甲基化事件。利用这个平台,我们可以在靶向位点特异性和高效地编辑 m6A 修饰,反映在基因表达和细胞增殖中。我们使用 dCasRx 表转录组编辑系统阐明了 m6A 结合蛋白 YTHDF 同源物(YTHDF1、YTHDF2 和 YTHDF3)的分子功能,揭示了 YTHDFs 促进 m6A 介导的 mRNA 降解。总之,我们的 dCasRx 表转录组扰动平台允许对 m6A 进行特异性编辑,以描绘哺乳动物表转录组中单个 m6A 修饰的功能作用。

https://cdn.ncbi.nlm.nih.gov/pmc/blobs/3fb9/8287920/8bdccc3939b9/gkab517fig1.jpg

文献检索

告别复杂PubMed语法,用中文像聊天一样搜索,搜遍4000万医学文献。AI智能推荐,让科研检索更轻松。

立即免费搜索

文件翻译

保留排版,准确专业,支持PDF/Word/PPT等文件格式,支持 12+语言互译。

免费翻译文档

深度研究

AI帮你快速写综述,25分钟生成高质量综述,智能提取关键信息,辅助科研写作。

立即免费体验