• 文献检索
  • 文档翻译
  • 深度研究
  • 学术资讯
  • Suppr Zotero 插件Zotero 插件
  • 邀请有礼
  • 套餐&价格
  • 历史记录
应用&插件
Suppr Zotero 插件Zotero 插件浏览器插件Mac 客户端Windows 客户端微信小程序
定价
高级版会员购买积分包购买API积分包
服务
文献检索文档翻译深度研究API 文档MCP 服务
关于我们
关于 Suppr公司介绍联系我们用户协议隐私条款
关注我们

Suppr 超能文献

核心技术专利:CN118964589B侵权必究
粤ICP备2023148730 号-1Suppr @ 2026

文献检索

告别复杂PubMed语法,用中文像聊天一样搜索,搜遍4000万医学文献。AI智能推荐,让科研检索更轻松。

立即免费搜索

文件翻译

保留排版,准确专业,支持PDF/Word/PPT等文件格式,支持 12+语言互译。

免费翻译文档

深度研究

AI帮你快速写综述,25分钟生成高质量综述,智能提取关键信息,辅助科研写作。

立即免费体验

野生型 p53 通过抑制 HSF1 活性为 p53 杂合性丢失创造了驱动力。

Suppression of HSF1 activity by wildtype p53 creates a driving force for p53 loss-of-heterozygosity.

机构信息

Institute of Molecular Oncology, University Medical Center Göttingen, Göttingen, Germany.

Department of Gastroenterology, Gastrointestinal Oncology and Endocrinology, University Medical Center Göttingen, Göttingen, Germany.

出版信息

Nat Commun. 2021 Jun 29;12(1):4019. doi: 10.1038/s41467-021-24064-1.

DOI:10.1038/s41467-021-24064-1
PMID:34188043
原文链接:https://pmc.ncbi.nlm.nih.gov/articles/PMC8242083/
Abstract

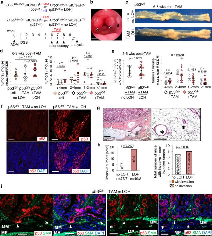
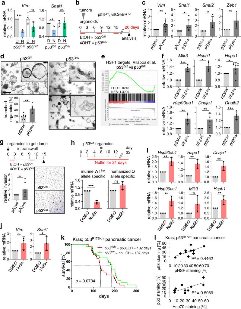
The vast majority of human tumors with p53 mutations undergo loss of the remaining wildtype p53 allele (loss-of-heterozygosity, p53LOH). p53LOH has watershed significance in promoting tumor progression. However, driving forces for p53LOH are poorly understood. Here we identify the repressive WTp53-HSF1 axis as one driver of p53LOH. We find that the WTp53 allele in AOM/DSS chemically-induced colorectal tumors (CRC) of p53 mice retains partial activity and represses heat-shock factor 1 (HSF1), the master regulator of the proteotoxic stress response (HSR) that is ubiquitously activated in cancer. HSR is critical for stabilizing oncogenic proteins including mutp53. WTp53-retaining CRC tumors, tumor-derived organoids and human CRC cells all suppress the tumor-promoting HSF1 program. Mechanistically, retained WTp53 activates CDKN1A/p21, causing cell cycle inhibition and suppression of E2F target MLK3. MLK3 links cell cycle with the MAPK stress pathway to activate the HSR response. In p53 tumors WTp53 activation by constitutive stress represses MLK3, thereby weakening the MAPK-HSF1 response necessary for tumor survival. This creates selection pressure for p53LOH which eliminates the repressive WTp53-MAPK-HSF1 axis and unleashes tumor-promoting HSF1 functions, inducing mutp53 stabilization enabling invasion.

摘要

绝大多数携突变 p53 的人类肿瘤会经历剩余野生型 p53 等位基因的丢失(杂合性丢失,p53LOH)。p53LOH 在促进肿瘤进展方面具有分水岭意义。然而,导致 p53LOH 的驱动因素尚未完全清楚。在这里,我们确定抑制性 WTp53-HSF1 轴是导致 p53LOH 的一个驱动因素。我们发现,p53 基因敲除小鼠的 AOM/DSS 化学诱导结直肠肿瘤(CRC)中的 WTp53 等位基因仍保留部分活性,并抑制热休克因子 1(HSF1),即蛋白质毒性应激反应(HSR)的主要调节因子,HSR 在癌症中广泛激活。HSR 对于稳定致癌蛋白,包括 mutp53 至关重要。保留 WTp53 的 CRC 肿瘤、肿瘤衍生类器官和人 CRC 细胞均抑制促进肿瘤的 HSF1 程序。从机制上讲,保留的 WTp53 激活 CDKN1A/p21,导致细胞周期抑制和 E2F 靶标 MLK3 的抑制。MLK3 将细胞周期与 MAPK 应激途径联系起来,激活 HSR 反应。在 p53 肿瘤中,由组成性应激引起的 WTp53 激活抑制了 MLK3,从而削弱了肿瘤生存所需的 MAPK-HSF1 反应。这为 p53LOH 创造了选择压力,消除了抑制性 WTp53-MAPK-HSF1 轴,并释放了促进肿瘤的 HSF1 功能,诱导 mutp53 稳定,从而促进侵袭。

https://cdn.ncbi.nlm.nih.gov/pmc/blobs/c570/8242083/1364bb6749f9/41467_2021_24064_Fig7_HTML.jpg
https://cdn.ncbi.nlm.nih.gov/pmc/blobs/c570/8242083/cbe58427fbfd/41467_2021_24064_Fig1_HTML.jpg
https://cdn.ncbi.nlm.nih.gov/pmc/blobs/c570/8242083/8e2ec3ed53b7/41467_2021_24064_Fig2_HTML.jpg
https://cdn.ncbi.nlm.nih.gov/pmc/blobs/c570/8242083/b11d5cfb1cb1/41467_2021_24064_Fig3_HTML.jpg
https://cdn.ncbi.nlm.nih.gov/pmc/blobs/c570/8242083/430c4b4f1044/41467_2021_24064_Fig4_HTML.jpg
https://cdn.ncbi.nlm.nih.gov/pmc/blobs/c570/8242083/4ba6a005d141/41467_2021_24064_Fig5_HTML.jpg
https://cdn.ncbi.nlm.nih.gov/pmc/blobs/c570/8242083/fa57b2f051aa/41467_2021_24064_Fig6_HTML.jpg
https://cdn.ncbi.nlm.nih.gov/pmc/blobs/c570/8242083/1364bb6749f9/41467_2021_24064_Fig7_HTML.jpg
https://cdn.ncbi.nlm.nih.gov/pmc/blobs/c570/8242083/cbe58427fbfd/41467_2021_24064_Fig1_HTML.jpg
https://cdn.ncbi.nlm.nih.gov/pmc/blobs/c570/8242083/8e2ec3ed53b7/41467_2021_24064_Fig2_HTML.jpg
https://cdn.ncbi.nlm.nih.gov/pmc/blobs/c570/8242083/b11d5cfb1cb1/41467_2021_24064_Fig3_HTML.jpg
https://cdn.ncbi.nlm.nih.gov/pmc/blobs/c570/8242083/430c4b4f1044/41467_2021_24064_Fig4_HTML.jpg
https://cdn.ncbi.nlm.nih.gov/pmc/blobs/c570/8242083/4ba6a005d141/41467_2021_24064_Fig5_HTML.jpg
https://cdn.ncbi.nlm.nih.gov/pmc/blobs/c570/8242083/fa57b2f051aa/41467_2021_24064_Fig6_HTML.jpg
https://cdn.ncbi.nlm.nih.gov/pmc/blobs/c570/8242083/1364bb6749f9/41467_2021_24064_Fig7_HTML.jpg

相似文献

1
Suppression of HSF1 activity by wildtype p53 creates a driving force for p53 loss-of-heterozygosity.野生型 p53 通过抑制 HSF1 活性为 p53 杂合性丢失创造了驱动力。
Nat Commun. 2021 Jun 29;12(1):4019. doi: 10.1038/s41467-021-24064-1.
2
Mutant p53 drives the loss of heterozygosity by the upregulation of Nek2 in breast cancer cells.突变型p53通过上调乳腺癌细胞中的Nek2驱动杂合性缺失。
Breast Cancer Res. 2020 Dec 2;22(1):133. doi: 10.1186/s13058-020-01370-y.
3
Enhancement of colorectal cancer therapy through interruption of the HSF1-HSP90 axis by p53 activation or cell cycle inhibition.通过激活p53或抑制细胞周期来阻断HSF1-HSP90轴,从而增强结直肠癌治疗效果。
bioRxiv. 2024 Feb 26:2024.02.22.581507. doi: 10.1101/2024.02.22.581507.
4
Therapeutic Ablation of Gain-of-Function Mutant p53 in Colorectal Cancer Inhibits Stat3-Mediated Tumor Growth and Invasion.抑癌基因 p53 功能获得性突变的治疗性消融可抑制 Stat3 介导的结直肠癌肿瘤生长和侵袭。
Cancer Cell. 2018 Aug 13;34(2):298-314.e7. doi: 10.1016/j.ccell.2018.07.004.
5
The onset of p53 loss of heterozygosity is differentially induced in various stem cell types and may involve the loss of either allele.p53杂合性缺失的起始在不同干细胞类型中受到不同诱导,且可能涉及任一等位基因的丢失。
Cell Death Differ. 2014 Sep;21(9):1419-31. doi: 10.1038/cdd.2014.57. Epub 2014 May 16.
6
CKIα ablation highlights a critical role for p53 in invasiveness control.CKIα 缺失突出了 p53 在侵袭性控制中的关键作用。
Nature. 2011 Feb 17;470(7334):409-13. doi: 10.1038/nature09673.
7
A gain-of-function mutant p53-HSF1 feed forward circuit governs adaptation of cancer cells to proteotoxic stress.一种功能获得性突变型p53-HSF1前馈回路调控癌细胞对蛋白毒性应激的适应性。
Cell Death Dis. 2014 Apr 24;5(4):e1194. doi: 10.1038/cddis.2014.158.
8
Irradiation induces p53 loss of heterozygosity in breast cancer expressing mutant p53.辐照诱导表达突变型 p53 的乳腺癌中 p53 杂合性丢失。
Commun Biol. 2019 Nov 27;2:436. doi: 10.1038/s42003-019-0669-y. eCollection 2019.
9
HER2/ErbB2 activates HSF1 and thereby controls HSP90 clients including MIF in HER2-overexpressing breast cancer.HER2/ErbB2 激活 HSF1,从而控制 HSP90 客户,包括 HER2 过表达乳腺癌中的 MIF。
Cell Death Dis. 2014 Jan 2;5(1):e980. doi: 10.1038/cddis.2013.508.
10
Acute HSF1 depletion induces cellular senescence through the MDM2-p53-p21 pathway in human diploid fibroblasts.急性 HSF1 耗竭通过 MDM2-p53-p21 通路诱导人二倍体成纤维细胞衰老。
J Cell Sci. 2018 May 8;131(9):jcs210724. doi: 10.1242/jcs.210724.

引用本文的文献

1
Targeting macrophage migration inhibitory factor as a potential therapeutic strategy in colorectal cancer.靶向巨噬细胞移动抑制因子作为结直肠癌的一种潜在治疗策略。
Oncogenesis. 2025 Aug 20;14(1):30. doi: 10.1038/s41389-025-00572-3.
2
SHMT inhibitor synergizes with 5-Fu to suppress gastric cancer via cell cycle arrest and chemoresistance alleviation.丝氨酸羟甲基转移酶抑制剂与5-氟尿嘧啶协同作用,通过细胞周期阻滞和减轻化疗耐药性来抑制胃癌。
NPJ Precis Oncol. 2025 May 9;9(1):135. doi: 10.1038/s41698-025-00926-5.
3
Enhancement of colorectal cancer therapy through interruption of the HSF1-HSP90 axis by p53 activation or cell cycle inhibition.

本文引用的文献

1
p53 tetramerization: at the center of the dominant-negative effect of mutant p53.p53 四聚体化:突变型 p53 显性负效应的中心。
Genes Dev. 2020 Sep 1;34(17-18):1128-1146. doi: 10.1101/gad.340976.120.
2
Irradiation induces p53 loss of heterozygosity in breast cancer expressing mutant p53.辐照诱导表达突变型 p53 的乳腺癌中 p53 杂合性丢失。
Commun Biol. 2019 Nov 27;2:436. doi: 10.1038/s42003-019-0669-y. eCollection 2019.
3
Integrated Analysis of TP53 Gene and Pathway Alterations in The Cancer Genome Atlas.癌症基因组图谱中TP53基因与通路改变的综合分析
通过激活p53或抑制细胞周期来中断热休克因子1-热休克蛋白90轴,从而增强结直肠癌治疗效果。
Cell Death Differ. 2025 Apr 9. doi: 10.1038/s41418-025-01502-x.
4
Deep CRISPR mutagenesis characterizes the functional diversity of TP53 mutations.深度CRISPR诱变揭示了TP53突变的功能多样性。
Nat Genet. 2025 Jan;57(1):140-153. doi: 10.1038/s41588-024-02039-4. Epub 2025 Jan 7.
5
Unveiling the HSF1 Interaction Network: Key Regulators of Its Function in Cancer.揭示HSF1相互作用网络:其在癌症中功能的关键调节因子
Cancers (Basel). 2024 Nov 30;16(23):4030. doi: 10.3390/cancers16234030.
6
Dominant-negative mutations potentiated by the HSF1-regulated proteostasis network.由热休克因子1调节的蛋白质稳态网络增强的显性负性突变。
bioRxiv. 2024 Nov 3:2024.11.01.621414. doi: 10.1101/2024.11.01.621414.
7
Enhancement of colorectal cancer therapy through interruption of the HSF1-HSP90 axis by p53 activation or cell cycle inhibition.通过激活p53或抑制细胞周期来阻断HSF1-HSP90轴,从而增强结直肠癌治疗效果。
bioRxiv. 2024 Feb 26:2024.02.22.581507. doi: 10.1101/2024.02.22.581507.
8
Mutant p53-ENTPD5 control of the calnexin/calreticulin cycle: a druggable target for inhibiting integrin-α5-driven metastasis.突变型 p53-ENTPD5 调控钙网织蛋白/钙结合蛋白循环:抑制整合素-α5 驱动转移的可用药靶。
J Exp Clin Cancer Res. 2023 Aug 10;42(1):203. doi: 10.1186/s13046-023-02785-z.
9
CDK4/6 inhibition confers protection of normal gut epithelia against gemcitabine and the active metabolite of irinotecan.CDK4/6 抑制作用可保护正常肠道上皮免受吉西他滨和伊立替康活性代谢物的侵害。
Cell Cycle. 2023 Jul;22(13):1563-1582. doi: 10.1080/15384101.2023.2217003. Epub 2023 Jun 2.
10
HSF1 is a driver of leukemia stem cell self-renewal in acute myeloid leukemia.HSF1 是急性髓系白血病中白血病干细胞自我更新的驱动因子。
Nat Commun. 2022 Oct 16;13(1):6107. doi: 10.1038/s41467-022-33861-1.
Cell Rep. 2019 Sep 10;28(11):3010. doi: 10.1016/j.celrep.2019.08.061.
4
A dominant-negative effect drives selection of missense mutations in myeloid malignancies.显性负效应驱动髓系恶性肿瘤中错义突变的选择。
Science. 2019 Aug 9;365(6453):599-604. doi: 10.1126/science.aax3649.
5
How to lose tumor suppression.如何失去肿瘤抑制作用。
Science. 2019 Aug 9;365(6453):539-540. doi: 10.1126/science.aay4319.
6
Analysis across multiple tumor types provides no evidence that mutant p53 exerts dominant negative activity.对多种肿瘤类型的分析未提供证据表明突变型p53发挥显性负性活性。
NPJ Precis Oncol. 2019 Jan 7;3:1. doi: 10.1038/s41698-018-0074-x. eCollection 2019.
7
Somatic Trp53 mutations differentially drive breast cancer and evolution of metastases.体细胞 Trp53 突变差异驱动乳腺癌及其转移的演进。
Nat Commun. 2018 Sep 27;9(1):3953. doi: 10.1038/s41467-018-06146-9.
8
Therapeutic Ablation of Gain-of-Function Mutant p53 in Colorectal Cancer Inhibits Stat3-Mediated Tumor Growth and Invasion.抑癌基因 p53 功能获得性突变的治疗性消融可抑制 Stat3 介导的结直肠癌肿瘤生长和侵袭。
Cancer Cell. 2018 Aug 13;34(2):298-314.e7. doi: 10.1016/j.ccell.2018.07.004.
9
Heat Shock Factor 1 Epigenetically Stimulates Glutaminase-1-Dependent mTOR Activation to Promote Colorectal Carcinogenesis.热休克因子 1 通过表观遗传刺激谷氨酰胺酶 1 依赖性 mTOR 激活促进结直肠癌发生。
Mol Ther. 2018 Jul 5;26(7):1828-1839. doi: 10.1016/j.ymthe.2018.04.014. Epub 2018 Apr 14.
10
Combined Mutation of , and Effectively Drives Metastasis of Intestinal Cancer.同时突变 和 可有效驱动肠癌转移。
Cancer Res. 2018 Mar 1;78(5):1334-1346. doi: 10.1158/0008-5472.CAN-17-3303. Epub 2017 Dec 27.