Suppr超能文献

HER2/ErbB2 激活 HSF1,从而控制 HSP90 客户,包括 HER2 过表达乳腺癌中的 MIF。

HER2/ErbB2 activates HSF1 and thereby controls HSP90 clients including MIF in HER2-overexpressing breast cancer.

机构信息

Institute of Molecular Oncology, GZMB, University of Göttingen, Göttingen 37077, Germany.

Institute for Pathology Nordhessen, Kassel 34119, Germany.

出版信息

Cell Death Dis. 2014 Jan 2;5(1):e980. doi: 10.1038/cddis.2013.508.

Abstract

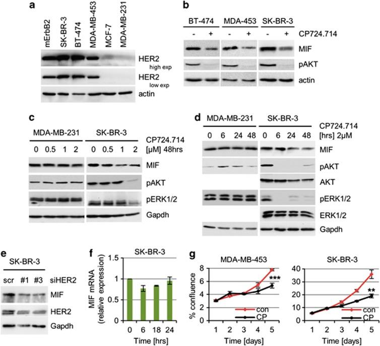
Overexpression of the human epidermal growth factor receptor-2 (HER2) in breast cancer strongly correlates with aggressive tumors and poor prognosis. Recently, a positive correlation between HER2 and MIF (macrophage migration inhibitory factor, a tumor-promoting protein and heat-shock protein 90 (HSP90) client) protein levels was shown in cancer cells. However, the underlying mechanistic link remained unknown. Here we show that overexpressed HER2 constitutively activates heat-shock factor 1 (HSF1), the master transcriptional regulator of the inducible proteotoxic stress response of heat-shock chaperones, including HSP90, and a crucial factor in initiation and maintenance of the malignant state. Inhibiting HER2 pharmacologically by Lapatinib (a dual HER2/epidermal growth factor receptor inhibitor) or CP724.714 (a specific HER2 inhibitor), or by knockdown via siRNA leads to inhibition of phosphoactivated Ser326 HSF1, and subsequently blocks the activity of the HSP90 chaperone machinery in HER2-overexpressing breast cancer lines. Consequently, HSP90 clients, including MIF, AKT, mutant p53 and HSF1 itself, become destabilized, which in turn inhibits tumor proliferation. Mechanistically, HER2 signals via the phosphoinositide-3-kinase (PI3K)-AKT- mammalian target of rapamycin (mTOR) axis to induce activated pSer326 HSF1. Heat-shock stress experiments confirm this functional link between HER2 and HSF1, as HER2 (and PI3K) inhibition attenuate the HSF1-mediated heat-shock response. Importantly, we confirmed this axis in vivo. In the mouse model of HER2-driven breast cancer, ErbB2 inhibition by Lapatinib strongly suppresses tumor progression, and this is associated with inactivation of the HSF1 pathway. Moreover, ErbB2-overexpressing cancer cells derived from a primary mouse ErbB2 tumor also show HSF1 inactivation and HSP90 client destabilization in response to ErbB2 inhibition. Furthermore, in HER2-positive human breast cancers HER2 levels strongly correlate with pSer326 HSF1 activity. Our results show for the first time that HER2/ErbB2 overexpression controls HSF1 activity, with subsequent stabilization of numerous tumor-promoting HSP90 clients such as MIF, AKT and HSF1 itself, thereby causing a robust promotion in tumor growth in HER2-positive breast cancer.

摘要

人表皮生长因子受体 2(HER2)在乳腺癌中的过度表达与侵袭性肿瘤和不良预后密切相关。最近,在癌细胞中发现了 HER2 与巨噬细胞移动抑制因子(MIF,一种促进肿瘤生长的蛋白质和热休克蛋白 90(HSP90)的伴侣)蛋白水平之间的正相关关系。然而,其潜在的机制联系仍然未知。在这里,我们表明,过表达的 HER2 持续激活热休克因子 1(HSF1),这是热休克伴侣诱导的蛋白毒性应激反应的主要转录调节剂,包括 HSP90,也是启动和维持恶性状态的关键因素。通过拉帕替尼(一种双重 HER2/表皮生长因子受体抑制剂)或 CP724.714(一种特定的 HER2 抑制剂)通过药理学抑制 HER2,或通过 siRNA 敲低,可抑制磷酸化激活的 Ser326 HSF1,进而阻断 HER2 过表达乳腺癌系中 HSP90 伴侣的活性。结果,包括 MIF、AKT、突变型 p53 和 HSF1 自身在内的 HSP90 伴侣不稳定,从而抑制肿瘤增殖。从机制上讲,HER2 通过磷酸肌醇 3-激酶(PI3K)-AKT-雷帕霉素(mTOR)轴信号转导诱导激活的 pSer326 HSF1。热休克应激实验证实了 HER2 和 HSF1 之间的这种功能联系,因为 HER2(和 PI3K)抑制减弱了 HSF1 介导的热休克反应。重要的是,我们在体内证实了这一轴。在 HER2 驱动的乳腺癌的小鼠模型中,拉帕替尼对 ErbB2 的抑制强烈抑制肿瘤进展,这与 HSF1 途径的失活有关。此外,来自原发性小鼠 ErbB2 肿瘤的 ErbB2 过表达癌细胞也显示出 HSP90 伴侣的 HSF1 失活和 HSP90 伴侣的不稳定,以响应 ErbB2 抑制。此外,在 HER2 阳性的人类乳腺癌中,HER2 水平与 pSer326 HSF1 活性强烈相关。我们的研究结果首次表明,HER2/ErbB2 过表达控制 HSF1 活性,随后稳定了许多促进肿瘤生长的 HSP90 伴侣,如 MIF、AKT 和 HSF1 本身,从而导致 HER2 阳性乳腺癌中肿瘤生长的强劲促进。

https://cdn.ncbi.nlm.nih.gov/pmc/blobs/5b74/4040658/98b59df059de/cddis2013508f1.jpg

文献AI研究员

20分钟写一篇综述,助力文献阅读效率提升50倍。

立即体验

用中文搜PubMed

大模型驱动的PubMed中文搜索引擎

马上搜索

文档翻译

学术文献翻译模型,支持多种主流文档格式。

立即体验