Suppr超能文献

LINC 复合物对于内皮细胞黏附和适应切应力及循环拉伸是必需的。

The LINC complex is required for endothelial cell adhesion and adaptation to shear stress and cyclic stretch.

机构信息

Department of Biomedical Engineering, Virginia Commonwealth University, Richmond, VA 20284.

出版信息

Mol Biol Cell. 2021 Aug 19;32(18):1654-1663. doi: 10.1091/mbc.E20-11-0698. Epub 2021 Jun 30.

Abstract

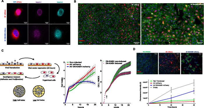
The Linker of Nucleoskeleton and Cytoskeleton (LINC) complex is a structure consisting of nesprin, SUN, and lamin proteins. A principal function of the LINC complex is anchoring the nucleus to the actin, microtubule, and intermediate filament cytoskeletons. The LINC complex is present in nearly all cell types, including endothelial cells. Endothelial cells line the innermost surfaces of blood vessels and are critical for blood vessel barrier function. In addition, endothelial cells have specialized functions, including adaptation to the mechanical forces of blood flow. Previous studies have shown that depletion of individual nesprin isoforms results in impaired endothelial cell function. To further investigate the role of the LINC complex in endothelial cells we utilized dominant negative KASH (DN-KASH), a dominant negative protein that displaces endogenous nesprins from the nuclear envelope and disrupts nuclear-cytoskeletal connections. Endothelial cells expressing DN-KASH had altered cell-cell adhesion and barrier function, as well as altered cell-matrix adhesion and focal adhesion dynamics. In addition, cells expressing DN-KASH failed to properly adapt to shear stress or cyclic stretch. DN-KASH-expressing cells exhibited impaired collective cell migration in wound healing and angiogenesis assays. Our results demonstrate the importance of an intact LINC complex in endothelial cell function and homeostasis.

摘要

核骨架-细胞骨架连接蛋白(LINC)复合物是由核孔膜蛋白 nesprin、 SUN 蛋白和核纤层蛋白组成的结构。LINC 复合物的主要功能是将细胞核锚定到肌动蛋白、微管和中间丝细胞骨架上。LINC 复合物几乎存在于所有细胞类型中,包括内皮细胞。内皮细胞排列在血管的最内层表面,对于血管屏障功能至关重要。此外,内皮细胞具有特殊的功能,包括适应血流的机械力。先前的研究表明,单个 nesprin 异构体的耗竭会导致内皮细胞功能受损。为了进一步研究 LINC 复合物在内皮细胞中的作用,我们利用了显性负性 KASH(DN-KASH),这是一种显性负性蛋白,可将内源性 nesprins 从核膜中置换出来,并破坏核-细胞骨架连接。表达 DN-KASH 的内皮细胞表现出细胞间黏附力和屏障功能改变,以及细胞-基质黏附力和焦点黏附动力学改变。此外,表达 DN-KASH 的细胞无法正确适应切应力或循环拉伸。在伤口愈合和血管生成测定中,表达 DN-KASH 的细胞表现出集体细胞迁移受损。我们的结果表明完整的 LINC 复合物对内皮细胞功能和稳态非常重要。

https://cdn.ncbi.nlm.nih.gov/pmc/blobs/c673/8684736/cf852f2b5af8/mbc-32-1654-g001.jpg

文献AI研究员

20分钟写一篇综述,助力文献阅读效率提升50倍。

立即体验

用中文搜PubMed

大模型驱动的PubMed中文搜索引擎

马上搜索

文档翻译

学术文献翻译模型,支持多种主流文档格式。

立即体验