Department of Microbiology & Immunology, McGill University, Montreal, QC, Canada.
Rosalind & Morris Goodman Cancer Research Centre, McGill University, Montreal, QC, Canada.
Nat Commun. 2021 Jun 30;12(1):4051. doi: 10.1038/s41467-021-24340-0.
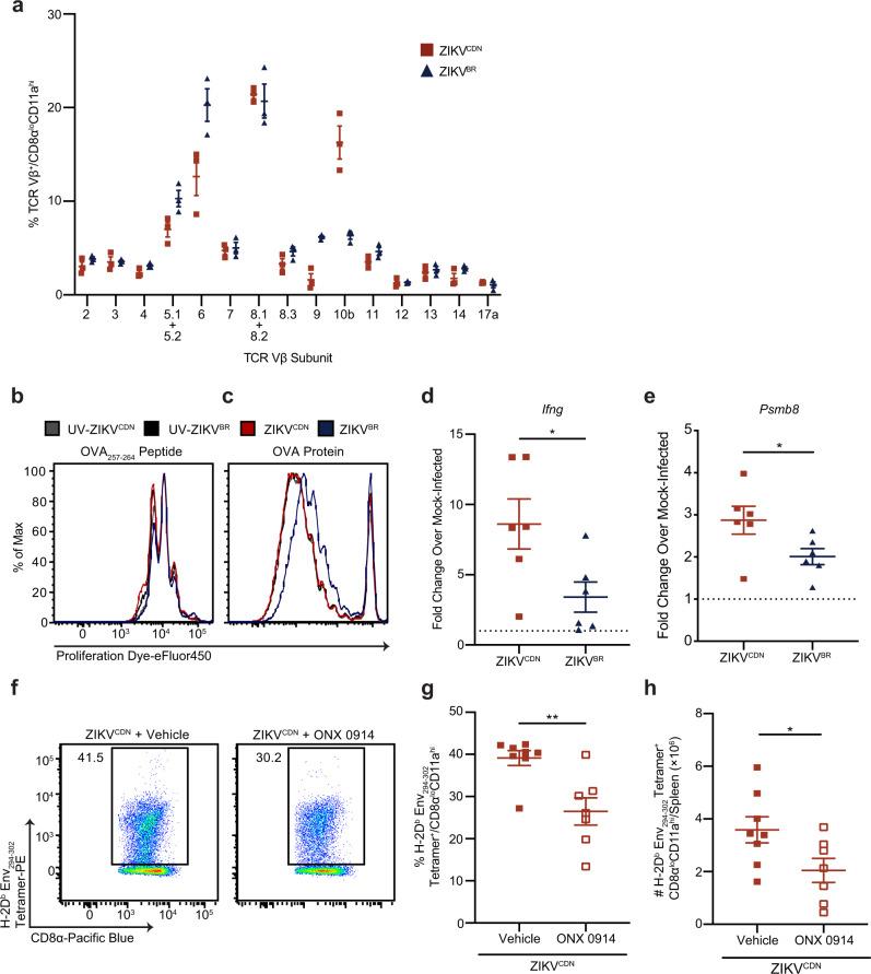
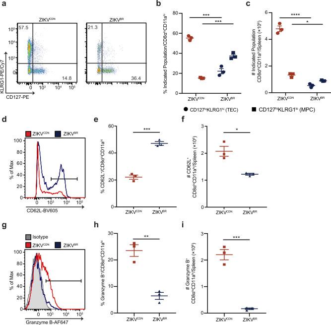
Zika virus (ZIKV) has emerged as an important global health threat, with the recently acquired capacity to cause severe neurological symptoms and to persist within host tissues. We previously demonstrated that an early Asian lineage ZIKV isolate induces a highly activated CD8 T cell response specific for an immunodominant epitope in the ZIKV envelope protein in wild-type mice. Here we show that a contemporary ZIKV isolate from the Brazilian outbreak severely limits CD8 T cell immunity in mice and blocks generation of the immunodominant CD8 T cell response. This is associated with a more sustained infection that is cleared between 7- and 14-days post-infection. Mechanistically, we demonstrate that infection with the Brazilian ZIKV isolate reduces the cross-presentation capacity of dendritic cells and fails to fully activate the immunoproteasome. Thus, our study provides an isolate-specific mechanism of host immune evasion by one Brazilian ZIKV isolate, which differs from the early Asian lineage isolate and provides potential insight into viral persistence associated with recent ZIKV outbreaks.
寨卡病毒(ZIKV)已成为一项重要的全球健康威胁,最近获得了引起严重神经症状并在宿主组织内持续存在的能力。我们之前证明,一种早期的亚洲谱系寨卡病毒分离株在野生型小鼠中诱导针对寨卡病毒包膜蛋白中免疫优势表位的高度激活的 CD8 T 细胞反应。在这里,我们表明,来自巴西暴发的当代寨卡病毒分离株严重限制了小鼠中的 CD8 T 细胞免疫,并阻止了免疫优势 CD8 T 细胞反应的产生。这与感染持续时间更长有关,在感染后 7 至 14 天内清除。从机制上讲,我们证明感染巴西寨卡病毒分离株会降低树突状细胞的交叉呈递能力,并且不能完全激活免疫蛋白酶体。因此,我们的研究提供了一种寨卡病毒分离株特有的宿主免疫逃避机制,该机制与早期的亚洲谱系分离株不同,并为与最近的寨卡病毒暴发相关的病毒持续存在提供了潜在的见解。