Xu Zhou, Zhang Renshan, Yang Meijing, Law Yee-Song, Sun Feng, Hon Ngai Lung, Ngai Sai Ming, Lim Boon Leong
School of Biological Sciences, University of Hong Kong, Pokfulam, Hong Kong, China.
School of Life Sciences, The Chinese University of Hong Kong, Shatin, Hong Kong, China.
Antioxidants (Basel). 2021 Jun 9;10(6):935. doi: 10.3390/antiox10060935.
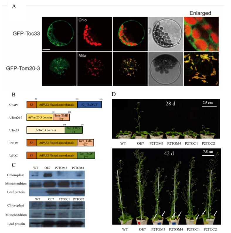
Energy metabolism in plant cells requires a balance between the activities of chloroplasts and mitochondria, as they are the producers and consumers of carbohydrates and reducing equivalents, respectively. Recently, we showed that the overexpression of purple acid phosphatase 2 (AtPAP2), a phosphatase dually anchored on the outer membranes of chloroplasts and mitochondria, can boost the plant growth and seed yield of by coordinating the activities of both organelles. However, when AtPAP2 is solely overexpressed in chloroplasts, the growth-promoting effects are less optimal, indicating that active mitochondria are required for dissipating excess reducing equivalents from chloroplasts to maintain the optimal growth of plants. It is even more detrimental to plant productivity when AtPAP2 is solely overexpressed in mitochondria. Although these lines contain high level of adenosine triphosphate (ATP), they exhibit low leaf sucrose, low seed yield, and early senescence. These transgenic lines can be useful tools for studying how hyperactive chloroplasts or mitochondria affect the physiology of their counterparts and how they modify cellular metabolism and plant physiology.
植物细胞中的能量代谢需要叶绿体和线粒体的活动之间保持平衡,因为它们分别是碳水化合物和还原当量的生产者和消费者。最近,我们发现紫色酸性磷酸酶2(AtPAP2),一种双重锚定在叶绿体和线粒体外膜上的磷酸酶,其过表达可以通过协调这两个细胞器的活动来促进植物生长和提高种子产量。然而,当AtPAP2仅在叶绿体中过表达时,其促生长效果并不理想,这表明活跃的线粒体对于消散叶绿体中多余的还原当量以维持植物的最佳生长是必需的。当AtPAP2仅在线粒体中过表达时,对植物生产力的损害更大。尽管这些株系含有高水平的三磷酸腺苷(ATP),但它们表现出低叶片蔗糖含量、低种子产量和早衰现象。这些转基因株系可作为有用的工具,用于研究过度活跃的叶绿体或线粒体如何影响其对应细胞器的生理功能,以及它们如何改变细胞代谢和植物生理。