• 文献检索
  • 文档翻译
  • 深度研究
  • 学术资讯
  • Suppr Zotero 插件Zotero 插件
  • 邀请有礼
  • 套餐&价格
  • 历史记录
应用&插件
Suppr Zotero 插件Zotero 插件浏览器插件Mac 客户端Windows 客户端微信小程序
定价
高级版会员购买积分包购买API积分包
服务
文献检索文档翻译深度研究API 文档MCP 服务
关于我们
关于 Suppr公司介绍联系我们用户协议隐私条款
关注我们

Suppr 超能文献

核心技术专利:CN118964589B侵权必究
粤ICP备2023148730 号-1Suppr @ 2026

文献检索

告别复杂PubMed语法,用中文像聊天一样搜索,搜遍4000万医学文献。AI智能推荐,让科研检索更轻松。

立即免费搜索

文件翻译

保留排版,准确专业,支持PDF/Word/PPT等文件格式,支持 12+语言互译。

免费翻译文档

深度研究

AI帮你快速写综述,25分钟生成高质量综述,智能提取关键信息,辅助科研写作。

立即免费体验

一种新型骨肉瘤原位种植技术可自发转移,并阐明了 B7-H3-CAR T 细胞的剂量依赖性疗效。

A Novel Orthotopic Implantation Technique for Osteosarcoma Produces Spontaneous Metastases and Illustrates Dose-Dependent Efficacy of B7-H3-CAR T Cells.

机构信息

Department of Surgery, St. Jude Children's Research Hospital, Memphis, TN, United States.

Department of Veterinary Medicine, St. Jude Children's Research Hospital, Memphis, TN, United States.

出版信息

Front Immunol. 2021 Jun 15;12:691741. doi: 10.3389/fimmu.2021.691741. eCollection 2021.

DOI:10.3389/fimmu.2021.691741
PMID:34211478
原文链接:https://pmc.ncbi.nlm.nih.gov/articles/PMC8239305/
Abstract

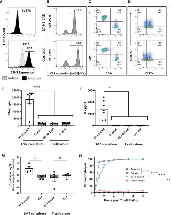
The outcome for metastatic pediatric osteosarcoma (OS) remains poor. Thus, there is an urgent need to develop novel therapies, and immunotherapy with CAR T cells has the potential to meet this challenge. However, there is a lack of preclinical models that mimic salient features of human disease including reliable development of metastatic disease post orthotopic OS cell injection. To overcome this roadblock, and also enable real-time imaging of metastatic disease, we took advantage of LM7 OS cells expressing firefly luciferase (LM7.ffLuc). LM7.ffLuc were implanted in a collagen mesh into the tibia of mice, and mice reliably developed orthotopic tumors and lung metastases as judged by bioluminescence imaging and histopathological analysis. Intratibial implantation also enabled surgical removal by lower leg amputation and monitoring for metastases development post-surgery. We then used this model to evaluate the antitumor activity of CAR T cells targeting B7-H3, an antigen that is expressed in a broad range of solid tumors including OS. B7-H3-CAR T cells had potent antitumor activity in a dose-dependent manner and inhibited the development of pulmonary metastases resulting in a significant survival advantage. In contrast T cells expressing an inactive B7-H3-CAR had no antitumor activity. Using unmodified LM7 cells also enabled us to demonstrate that B7-H3-CAR T cells traffic to orthotopic tumor sites. Hence, we have developed an orthotopic, spontaneously metastasizing OS model. This model may improve our ability not only to predict the safety and efficacy of current and next generation CAR T cell therapies but also other treatment modalities for metastatic OS.

摘要

儿童骨肉瘤(OS)转移的治疗效果仍然较差。因此,迫切需要开发新的治疗方法,而 CAR T 细胞免疫疗法有潜力满足这一挑战。然而,目前缺乏能够模拟人类疾病特征的临床前模型,包括在骨肉瘤细胞原位注射后可靠地发展转移性疾病。为了克服这一障碍,同时实现转移性疾病的实时成像,我们利用表达萤火虫荧光素酶(LM7.ffLuc)的 LM7 OS 细胞。LM7.ffLuc 被植入小鼠胫骨中的胶原网格中,通过生物发光成像和组织病理学分析判断,小鼠可靠地发展出了原位肿瘤和肺转移。胫骨内植入还允许通过小腿截肢进行手术切除,并监测手术后转移的发展。然后,我们使用该模型评估了针对 B7-H3 的 CAR T 细胞的抗肿瘤活性,B7-H3 是一种在包括 OS 在内的广泛实体瘤中表达的抗原。B7-H3-CAR T 细胞以剂量依赖性方式具有强大的抗肿瘤活性,并抑制了肺转移的发展,从而显著提高了生存率。相比之下,表达无效 B7-H3-CAR 的 T 细胞没有抗肿瘤活性。使用未经修饰的 LM7 细胞也使我们能够证明 B7-H3-CAR T 细胞能够转移到原位肿瘤部位。因此,我们已经开发出一种原位、自发转移的骨肉瘤模型。该模型不仅可以提高我们预测当前和下一代 CAR T 细胞疗法安全性和有效性的能力,还可以提高我们预测其他治疗转移性骨肉瘤的方法的能力。

https://cdn.ncbi.nlm.nih.gov/pmc/blobs/764b/8239305/74dc3e210a2a/fimmu-12-691741-g005.jpg
https://cdn.ncbi.nlm.nih.gov/pmc/blobs/764b/8239305/c3766f75a621/fimmu-12-691741-g001.jpg
https://cdn.ncbi.nlm.nih.gov/pmc/blobs/764b/8239305/03ca066ebdf8/fimmu-12-691741-g002.jpg
https://cdn.ncbi.nlm.nih.gov/pmc/blobs/764b/8239305/3e63fe331a35/fimmu-12-691741-g003.jpg
https://cdn.ncbi.nlm.nih.gov/pmc/blobs/764b/8239305/d8396cae9922/fimmu-12-691741-g004.jpg
https://cdn.ncbi.nlm.nih.gov/pmc/blobs/764b/8239305/74dc3e210a2a/fimmu-12-691741-g005.jpg
https://cdn.ncbi.nlm.nih.gov/pmc/blobs/764b/8239305/c3766f75a621/fimmu-12-691741-g001.jpg
https://cdn.ncbi.nlm.nih.gov/pmc/blobs/764b/8239305/03ca066ebdf8/fimmu-12-691741-g002.jpg
https://cdn.ncbi.nlm.nih.gov/pmc/blobs/764b/8239305/3e63fe331a35/fimmu-12-691741-g003.jpg
https://cdn.ncbi.nlm.nih.gov/pmc/blobs/764b/8239305/d8396cae9922/fimmu-12-691741-g004.jpg
https://cdn.ncbi.nlm.nih.gov/pmc/blobs/764b/8239305/74dc3e210a2a/fimmu-12-691741-g005.jpg

相似文献

1
A Novel Orthotopic Implantation Technique for Osteosarcoma Produces Spontaneous Metastases and Illustrates Dose-Dependent Efficacy of B7-H3-CAR T Cells.一种新型骨肉瘤原位种植技术可自发转移,并阐明了 B7-H3-CAR T 细胞的剂量依赖性疗效。
Front Immunol. 2021 Jun 15;12:691741. doi: 10.3389/fimmu.2021.691741. eCollection 2021.
2
Redirecting B7-H3.CAR T Cells to Chemokines Expressed in Osteosarcoma Enhances Homing and Antitumor Activity in Preclinical Models.将 B7-H3.CAR T 细胞导向骨肉瘤中表达的趋化因子可增强临床前模型中的归巢和抗肿瘤活性。
Clin Cancer Res. 2024 Oct 1;30(19):4434-4449. doi: 10.1158/1078-0432.CCR-23-3298.
3
Switchable CAR T cell strategy against osteosarcoma.可切换的嵌合抗原受体 T 细胞策略治疗骨肉瘤。
Cancer Immunol Immunother. 2023 Aug;72(8):2623-2633. doi: 10.1007/s00262-023-03437-z. Epub 2023 Apr 16.
4
CAR T Cells Targeting B7-H3, a Pan-Cancer Antigen, Demonstrate Potent Preclinical Activity Against Pediatric Solid Tumors and Brain Tumors.嵌合抗原受体 T 细胞靶向 B7-H3,一种泛癌抗原,在针对儿科实体瘤和脑肿瘤的临床前研究中显示出强大的活性。
Clin Cancer Res. 2019 Apr 15;25(8):2560-2574. doi: 10.1158/1078-0432.CCR-18-0432. Epub 2019 Jan 17.
5
Antitumor Responses in the Absence of Toxicity in Solid Tumors by Targeting B7-H3 via Chimeric Antigen Receptor T Cells.嵌合抗原受体 T 细胞靶向 B7-H3 治疗实体瘤,无毒性作用下的抗肿瘤反应。
Cancer Cell. 2019 Feb 11;35(2):221-237.e8. doi: 10.1016/j.ccell.2019.01.002.
6
Directing B7-H3 chimeric antigen receptor T cell homing through IL-8 induces potent antitumor activity against pediatric sarcoma.通过白细胞介素-8 引导 B7-H3 嵌合抗原受体 T 细胞归巢,引发针对儿科肉瘤的强大抗肿瘤活性。
J Immunother Cancer. 2024 Jul 23;12(7):e009221. doi: 10.1136/jitc-2024-009221.
7
B7-H3 targeted CAR-T cells show highly efficient anti-tumor function against osteosarcoma both in vitro and in vivo.B7-H3 靶向 CAR-T 细胞在体外和体内均对骨肉瘤表现出高效的抗肿瘤功能。
BMC Cancer. 2022 Nov 2;22(1):1124. doi: 10.1186/s12885-022-10229-8.
8
Targeting osteosarcoma with canine B7-H3 CAR T cells and impact of CXCR2 Co-expression on functional activity.用犬源 B7-H3 CAR T 细胞靶向治疗骨肉瘤及 CXCR2 共表达对功能活性的影响。
Cancer Immunol Immunother. 2024 Mar 30;73(5):77. doi: 10.1007/s00262-024-03642-4.
9
B7-H3-Targeting Chimeric Antigen Receptors Epstein-Barr Virus-specific T Cells Provides a Tumor Agnostic Off-The-Shelf Therapy Against B7-H3-positive Solid Tumors.B7-H3 靶向嵌合抗原受体 Epstein-Barr 病毒特异性 T 细胞为 B7-H3 阳性实体瘤提供了一种肿瘤不可知的现货治疗方法。
Cancer Res Commun. 2024 Jun 4;4(6):1410-1429. doi: 10.1158/2767-9764.CRC-23-0538.
10
Tandem CAR-T cells targeting CD70 and B7-H3 exhibit potent preclinical activity against multiple solid tumors.双靶点 CAR-T 细胞(靶向 CD70 和 B7-H3)针对多种实体瘤表现出强大的临床前活性。
Theranostics. 2020 Jun 18;10(17):7622-7634. doi: 10.7150/thno.43991. eCollection 2020.

引用本文的文献

1
Immunotherapy of osteosarcoma based on immune microenvironment modulation.基于免疫微环境调节的骨肉瘤免疫治疗
Front Immunol. 2025 Jan 23;15:1498060. doi: 10.3389/fimmu.2024.1498060. eCollection 2024.
2
Osteosarcoma: A comprehensive review of model systems and experimental therapies.骨肉瘤:模型系统与实验性治疗的全面综述
Med Res Arch. 2024 Nov;12(11). doi: 10.18103/mra.v12i11.6000. Epub 2024 Nov 29.
3
Intracerebroventricular B7-H3-targeting CAR T cells for diffuse intrinsic pontine glioma: a phase 1 trial.用于弥漫性脑桥内在型胶质瘤的脑室内靶向B7-H3嵌合抗原受体T细胞:一项1期试验

本文引用的文献

1
The B7-H3-Targeting Antibody-Drug Conjugate m276-SL-PBD Is Potently Effective Against Pediatric Cancer Preclinical Solid Tumor Models.B7-H3 靶向抗体药物偶联物 m276-SL-PBD 对儿科癌症临床前实体瘤模型具有强大的疗效。
Clin Cancer Res. 2021 May 15;27(10):2938-2946. doi: 10.1158/1078-0432.CCR-20-4221. Epub 2021 Feb 22.
2
Primary tumor and metastasis-sectioning the different steps of the metastatic cascade.原发性肿瘤与转移——剖析转移级联反应的不同步骤
Transl Lung Cancer Res. 2020 Oct;9(5):2277-2300. doi: 10.21037/tlcr-20-175.
3
Chimeric Antigen Receptor-modified T cells targeting EphA2 for the immunotherapy of paediatric bone tumours.
Nat Med. 2025 Mar;31(3):861-868. doi: 10.1038/s41591-024-03451-3. Epub 2025 Jan 7.
4
Biomimetic Targeted Co-Delivery System Engineered from Genomic Insights for Precision Treatment of Osteosarcoma.基于基因组学见解构建的仿生靶向共递送系统用于骨肉瘤的精准治疗
Adv Sci (Weinh). 2025 Jan;12(2):e2410427. doi: 10.1002/advs.202410427. Epub 2024 Nov 18.
5
The efficacy and applicability of chimeric antigen receptor (CAR) T cell-based regimens for primary bone tumors: A comprehensive review of current evidence.嵌合抗原受体(CAR)T细胞疗法用于原发性骨肿瘤的疗效及适用性:当前证据的全面综述
J Bone Oncol. 2024 Sep 22;48:100635. doi: 10.1016/j.jbo.2024.100635. eCollection 2024 Oct.
6
Redirecting B7-H3.CAR T Cells to Chemokines Expressed in Osteosarcoma Enhances Homing and Antitumor Activity in Preclinical Models.将 B7-H3.CAR T 细胞导向骨肉瘤中表达的趋化因子可增强临床前模型中的归巢和抗肿瘤活性。
Clin Cancer Res. 2024 Oct 1;30(19):4434-4449. doi: 10.1158/1078-0432.CCR-23-3298.
7
CAR T cells redirected to B7-H3 for pediatric solid tumors: Current status and future perspectives.用于儿童实体瘤的重定向至B7-H3的嵌合抗原受体T细胞:现状与未来展望
EJC Paediatr Oncol. 2024 Jun;3. doi: 10.1016/j.ejcped.2024.100160. Epub 2024 Mar 17.
8
WNT5B drives osteosarcoma stemness, chemoresistance and metastasis.WNT5B 驱动骨肉瘤干细胞特性、化疗耐药和转移。
Clin Transl Med. 2024 May;14(5):e1670. doi: 10.1002/ctm2.1670.
9
Chimeric antigen receptor T cells in the treatment of osteosarcoma (Review).嵌合抗原受体 T 细胞在骨肉瘤治疗中的应用(综述)。
Int J Oncol. 2024 Apr;64(4). doi: 10.3892/ijo.2024.5628. Epub 2024 Feb 23.
10
Current status and future challenges of CAR-T cell therapy for osteosarcoma.嵌合抗原受体 T 细胞疗法治疗骨肉瘤的现状与未来挑战。
Front Immunol. 2023 Dec 22;14:1290762. doi: 10.3389/fimmu.2023.1290762. eCollection 2023.
嵌合抗原受体修饰的 T 细胞靶向 EphA2 用于儿科骨肿瘤的免疫治疗。
Cancer Gene Ther. 2021 Apr;28(3-4):321-334. doi: 10.1038/s41417-020-00221-4. Epub 2020 Sep 1.
4
Route of 41BB/41BBL Costimulation Determines Effector Function of B7-H3-CAR.CD28ζ T Cells.41BB/41BBL共刺激途径决定B7-H3嵌合抗原受体.CD28ζ T细胞的效应功能。
Mol Ther Oncolytics. 2020 Jun 23;18:202-214. doi: 10.1016/j.omto.2020.06.018. eCollection 2020 Sep 25.
5
Chimeric antigen receptor-modified T-cell therapy for platelet-derived growth factor receptor α-positive rhabdomyosarcoma.嵌合抗原受体修饰 T 细胞疗法治疗血小板衍生生长因子受体 α 阳性横纹肌肉瘤。
Cancer. 2020 May 1;126 Suppl 9:2093-2100. doi: 10.1002/cncr.32764.
6
GD2 chimeric antigen receptor modified T cells in synergy with sub-toxic level of doxorubicin targeting osteosarcomas.GD2嵌合抗原受体修饰的T细胞与亚毒性水平的阿霉素协同作用靶向骨肉瘤。
Am J Cancer Res. 2020 Feb 1;10(2):674-687. eCollection 2020.
7
Production of Lentiviral Vectors Using Suspension Cells Grown in Serum-free Media.使用无血清培养基中生长的悬浮细胞生产慢病毒载体。
Mol Ther Methods Clin Dev. 2019 Nov 26;17:58-68. doi: 10.1016/j.omtm.2019.11.011. eCollection 2020 Jun 12.
8
Establishment and characterization of a novel human osteosarcoma cell line for spontaneous pulmonary metastasis research .一种用于自发性肺转移研究的新型人骨肉瘤细胞系的建立与鉴定
Ann Transl Med. 2019 Oct;7(20):573. doi: 10.21037/atm.2019.09.23.
9
Chimeric antigen receptor T (CAR-T) cell immunotherapy for sarcomas: From mechanisms to potential clinical applications.嵌合抗原受体 T(CAR-T)细胞免疫疗法治疗肉瘤:从机制到潜在临床应用。
Cancer Treat Rev. 2020 Jan;82:101934. doi: 10.1016/j.ctrv.2019.101934. Epub 2019 Nov 25.
10
The combination of oral-recombinant methioninase and azacitidine arrests a chemotherapy-resistant osteosarcoma patient-derived orthotopic xenograft mouse model.口服重组甲硫氨酸酶联合阿扎胞苷可抑制化疗耐药骨肉瘤患者来源的原位异种移植小鼠模型。
Cancer Chemother Pharmacol. 2020 Feb;85(2):285-291. doi: 10.1007/s00280-019-03986-0. Epub 2019 Nov 8.