Shanghai Yihao Biological Technology Co., Ltd, Shanghai, 200231, China.
Department of Pediatric Orthopedics, National Children's Medical Center & Children's Hospital of Fudan University, Shanghai, 201102, China.
BMC Cancer. 2022 Nov 2;22(1):1124. doi: 10.1186/s12885-022-10229-8.
Osteosarcoma (OS) mainly happens in children and youths. Surgery, radiotherapy and chemotherapy are the common therapies for osteosarcoma treatment but all their anti-tumor effects are limited. In recent years, a new cellular therapy, CAR-T, a cellular immunotherapy with genetically engineered T cells bearing chimeric antigen receptor targeting specific tumor-associated antigen, has been proved to be an effective therapy against acute lymphoblastic leukemia. Thus, CAR-T is a potentially effective therapy for osteosarcoma treatment.
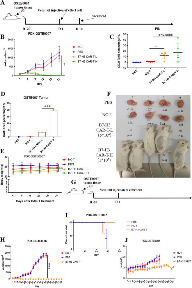
A CAR gene targeting B7-H3 antigen was constructed into lentiviral vector through molecular biology techniques. Then, the CAR gene was transferred to T cells through lentiviral delivery system, and the CAR-T cells were largely expanded using in vitro culture technology. The in vitro anti-tumor effect of CAR-T cells was evaluated through Real Time Cell Analysis system (RTCA) and ELISA assay. The in vivo anti-tumor capabilities of CAR-T cells were evaluated using the patient-derived xenografts (PDX) model of osteosarcoma.
The third-generation CAR-T cells we constructed could target the B7-H3 antigen, and the phenotype of CAR-T cells was consistent with normal T cells; The CAR-T cells showed superior antitumor effects both in vitro and in vivo.
Our study showed that B7-H3 targeted CAR-T cells had high anti-tumor efficacy against osteosarcoma both in vitro and in vivo, which proved that B7-H3 targeted CAR-T therapy is potentially effective for osteosarcoma treatment.
骨肉瘤(OS)主要发生在儿童和青少年中。手术、放疗和化疗是骨肉瘤治疗的常用方法,但它们的抗肿瘤效果都有限。近年来,一种新的细胞疗法,嵌合抗原受体 T 细胞(CAR-T)疗法,一种通过基因工程改造的携带嵌合抗原受体的 T 细胞,针对特定的肿瘤相关抗原的细胞免疫疗法,已被证明是治疗急性淋巴细胞白血病的有效方法。因此,CAR-T 是治疗骨肉瘤的一种潜在有效方法。
通过分子生物学技术构建了靶向 B7-H3 抗原的 CAR 基因,并将其转入慢病毒载体。然后,通过慢病毒转导系统将 CAR 基因转入 T 细胞,通过体外培养技术大量扩增 CAR-T 细胞。通过实时细胞分析系统(RTCA)和 ELISA 检测评估 CAR-T 细胞的体外抗肿瘤作用。通过骨肉瘤患者来源的异种移植(PDX)模型评估 CAR-T 细胞的体内抗肿瘤能力。
我们构建的第三代 CAR-T 细胞能够靶向 B7-H3 抗原,CAR-T 细胞的表型与正常 T 细胞一致;CAR-T 细胞在体外和体内均表现出优异的抗肿瘤效果。
我们的研究表明,B7-H3 靶向 CAR-T 细胞对骨肉瘤具有高抗肿瘤活性,体内外实验均证明 B7-H3 靶向 CAR-T 治疗具有治疗骨肉瘤的潜力。