• 文献检索
  • 文档翻译
  • 深度研究
  • 学术资讯
  • Suppr Zotero 插件Zotero 插件
  • 邀请有礼
  • 套餐&价格
  • 历史记录
应用&插件
Suppr Zotero 插件Zotero 插件浏览器插件Mac 客户端Windows 客户端微信小程序
定价
高级版会员购买积分包购买API积分包
服务
文献检索文档翻译深度研究API 文档MCP 服务
关于我们
关于 Suppr公司介绍联系我们用户协议隐私条款
关注我们

Suppr 超能文献

核心技术专利:CN118964589B侵权必究
粤ICP备2023148730 号-1Suppr @ 2026

文献检索

告别复杂PubMed语法,用中文像聊天一样搜索,搜遍4000万医学文献。AI智能推荐,让科研检索更轻松。

立即免费搜索

文件翻译

保留排版,准确专业,支持PDF/Word/PPT等文件格式,支持 12+语言互译。

免费翻译文档

深度研究

AI帮你快速写综述,25分钟生成高质量综述,智能提取关键信息,辅助科研写作。

立即免费体验

小细胞肺癌干细胞表现出间充质特性,并在激活的细胞毒性 T 淋巴细胞中利用免疫检查点途径。

Small cell lung cancer stem cells display mesenchymal properties and exploit immune checkpoint pathways in activated cytotoxic T lymphocytes.

机构信息

Department of Basic Oncology, Hacettepe University Cancer Institute, 06100, Sihhiye, Ankara, Turkey.

Max-Delbrück-Center for Molecular Medicine, Robert-Rossle Str. 10, 13125, Berlin, Germany.

出版信息

Cancer Immunol Immunother. 2022 Feb;71(2):445-459. doi: 10.1007/s00262-021-02998-1. Epub 2021 Jul 6.

DOI:10.1007/s00262-021-02998-1
PMID:34228218
原文链接:https://pmc.ncbi.nlm.nih.gov/articles/PMC8783896/
Abstract

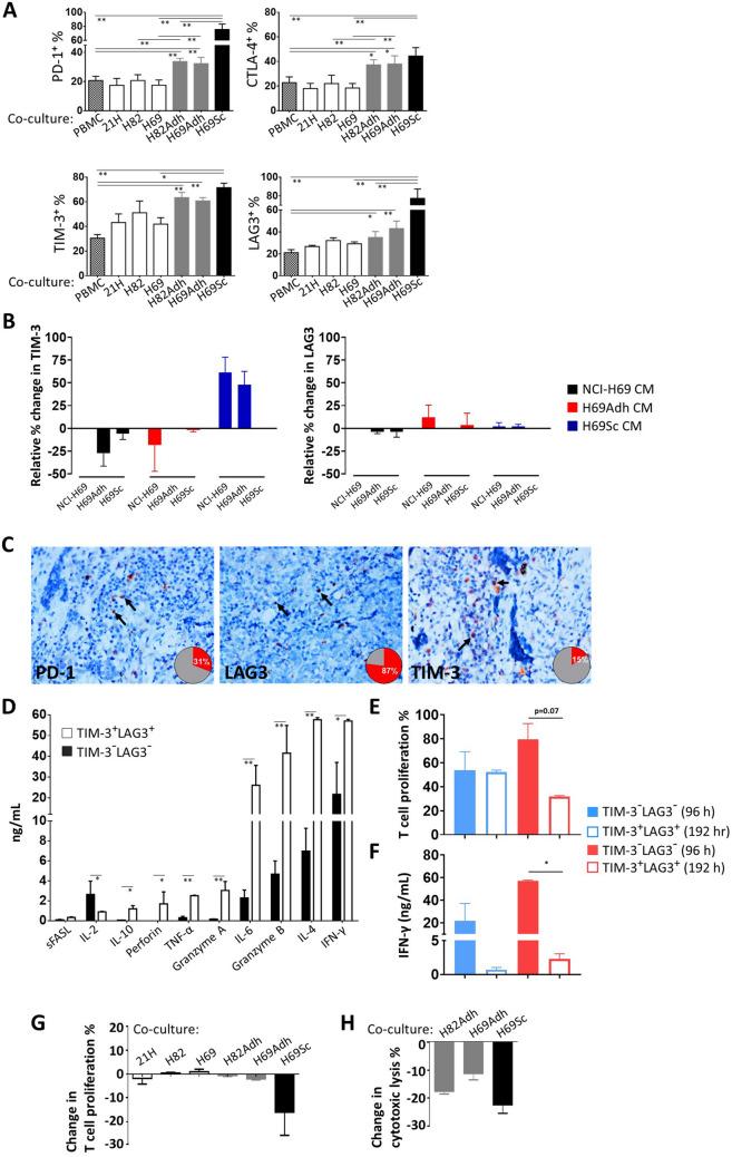
Small cell lung cancer (SCLC) is an aggressive tumor type with early dissemination and distant metastasis capacity. Even though optimal chemotherapy responses are observed initially in many patients, therapy resistance is almost inevitable. Accordingly, SCLC has been regarded as an archetype for cancer stem cell (CSC) dynamics. To determine the immune-modulatory influence of CSC in SCLC, this study focused on the characterization of CD44CD90 CSC-like subpopulations in SCLC. These cells displayed mesenchymal properties, differentiated into different lineages and further contributed to CD8 cytotoxic T lymphocytes (CTL) responses. The interaction between CD44CD90 CSC-like cells and T cells led to the upregulation of checkpoint molecules PD-1, CTLA-4, TIM-3, and LAG3. In the patient-derived lymph nodes, CD44 SCLC metastases were also observed with T cells expressing PD-1, TIM-3, or LAG3. Proliferation and IFN-γ expression capacity of TIM-3 and LAG3 co-expressing CTLs are adversely affected over long-time co-culture with CD44CD90 CSC-like cells. Moreover, especially through IFN-γ secreted by the T cells, the CSC-like SCLC cells highly expressed PD-L1 and PD-L2. Upon a second encounter with immune-experienced, IFN-γ-stimulated CSC-like SCLC cells, both cytotoxic and proliferation capacities of T cells were hampered. In conclusion, our data provide evidence for the superior potential of the SCLC cells with stem-like and mesenchymal properties to gain immune regulatory capacities and cope with cytotoxic T cell responses. With their high metastatic and immune-modulatory assets, the CSC subpopulation in SCLC may serve as a preferential target for checkpoint blockade immunotherapy .

摘要

小细胞肺癌(SCLC)是一种侵袭性肿瘤,具有早期播散和远处转移的能力。尽管许多患者最初对最佳化疗反应良好,但几乎不可避免地会出现耐药性。因此,SCLC 一直被视为癌症干细胞(CSC)动力学的典型范例。为了确定 CSC 对 SCLC 的免疫调节影响,本研究专注于 SCLC 中 CD44CD90 CSC 样亚群的特征描述。这些细胞表现出间充质特性,可分化为不同谱系,并进一步促进 CD8 细胞毒性 T 淋巴细胞(CTL)反应。CD44CD90 CSC 样细胞与 T 细胞的相互作用导致检查点分子 PD-1、CTLA-4、TIM-3 和 LAG3 的上调。在患者来源的淋巴结中,也观察到 CD44 SCLC 转移与表达 PD-1、TIM-3 或 LAG3 的 T 细胞一起。与 CD44CD90 CSC 样细胞长时间共培养后,共表达 TIM-3 和 LAG3 的 CTL 的增殖和 IFN-γ 表达能力受到不利影响。此外,特别是通过 T 细胞分泌的 IFN-γ,CSC 样 SCLC 细胞高度表达 PD-L1 和 PD-L2。当再次遇到免疫经验丰富、IFN-γ 刺激的 CSC 样 SCLC 细胞时,T 细胞的细胞毒性和增殖能力都受到了阻碍。总之,我们的数据为具有干细胞样和间充质特性的 SCLC 细胞获得免疫调节能力并应对细胞毒性 T 细胞反应的卓越潜力提供了证据。具有高转移性和免疫调节能力的 CSC 亚群可能是检查点阻断免疫治疗的优先靶点。

https://cdn.ncbi.nlm.nih.gov/pmc/blobs/5f3a/10991668/7b42feffe333/262_2021_2998_Fig5_HTML.jpg
https://cdn.ncbi.nlm.nih.gov/pmc/blobs/5f3a/10991668/3b2e9fda3f83/262_2021_2998_Fig1_HTML.jpg
https://cdn.ncbi.nlm.nih.gov/pmc/blobs/5f3a/10991668/a94d8b3f7a51/262_2021_2998_Fig2_HTML.jpg
https://cdn.ncbi.nlm.nih.gov/pmc/blobs/5f3a/10991668/435e8b2bafb6/262_2021_2998_Fig3_HTML.jpg
https://cdn.ncbi.nlm.nih.gov/pmc/blobs/5f3a/10991668/33365acfd5e4/262_2021_2998_Fig4_HTML.jpg
https://cdn.ncbi.nlm.nih.gov/pmc/blobs/5f3a/10991668/7b42feffe333/262_2021_2998_Fig5_HTML.jpg
https://cdn.ncbi.nlm.nih.gov/pmc/blobs/5f3a/10991668/3b2e9fda3f83/262_2021_2998_Fig1_HTML.jpg
https://cdn.ncbi.nlm.nih.gov/pmc/blobs/5f3a/10991668/a94d8b3f7a51/262_2021_2998_Fig2_HTML.jpg
https://cdn.ncbi.nlm.nih.gov/pmc/blobs/5f3a/10991668/435e8b2bafb6/262_2021_2998_Fig3_HTML.jpg
https://cdn.ncbi.nlm.nih.gov/pmc/blobs/5f3a/10991668/33365acfd5e4/262_2021_2998_Fig4_HTML.jpg
https://cdn.ncbi.nlm.nih.gov/pmc/blobs/5f3a/10991668/7b42feffe333/262_2021_2998_Fig5_HTML.jpg

相似文献

1
Small cell lung cancer stem cells display mesenchymal properties and exploit immune checkpoint pathways in activated cytotoxic T lymphocytes.小细胞肺癌干细胞表现出间充质特性,并在激活的细胞毒性 T 淋巴细胞中利用免疫检查点途径。
Cancer Immunol Immunother. 2022 Feb;71(2):445-459. doi: 10.1007/s00262-021-02998-1. Epub 2021 Jul 6.
2
Identification and characterization of cells with cancer stem cell properties in human primary lung cancer cell lines.鉴定和鉴定人原发性肺癌细胞系中的具有癌症干细胞特性的细胞。
PLoS One. 2013;8(3):e57020. doi: 10.1371/journal.pone.0057020. Epub 2013 Mar 4.
3
Targeting DNA Damage Response Promotes Antitumor Immunity through STING-Mediated T-cell Activation in Small Cell Lung Cancer.靶向 DNA 损伤反应通过 STING 介导的 T 细胞激活促进小细胞肺癌中的抗肿瘤免疫。
Cancer Discov. 2019 May;9(5):646-661. doi: 10.1158/2159-8290.CD-18-1020. Epub 2019 Feb 18.
4
WEE1 inhibition enhances the antitumor immune response to PD-L1 blockade by the concomitant activation of STING and STAT1 pathways in SCLC.WEE1 抑制通过同时激活 STING 和 STAT1 通路增强 SCLC 对 PD-L1 阻断的抗肿瘤免疫反应。
Cell Rep. 2022 May 17;39(7):110814. doi: 10.1016/j.celrep.2022.110814.
5
Gastric cancer mesenchymal stem cells regulate PD-L1-CTCF enhancing cancer stem cell-like properties and tumorigenesis.胃癌间质干细胞调节 PD-L1-CTCF 增强癌症干细胞样特性和肿瘤发生。
Theranostics. 2020 Oct 25;10(26):11950-11962. doi: 10.7150/thno.49717. eCollection 2020.
6
Expression and clinical significance of PD-L1, B7-H3, B7-H4 and TILs in human small cell lung Cancer (SCLC).程序性死亡配体 1(PD-L1)、B7 同源蛋白 3(B7-H3)、B7 同源蛋白 4(B7-H4)和肿瘤浸润淋巴细胞(TILs)在人小细胞肺癌(SCLC)中的表达及临床意义。
J Immunother Cancer. 2019 Mar 8;7(1):65. doi: 10.1186/s40425-019-0540-1.
7
[Distribution and Clinical Significance of CTLA-4, PD-1 and PD-L1 in Peripheral Blood of Patients with Small Cell Lung Cancer].[CTLA-4、PD-1和PD-L1在小细胞肺癌患者外周血中的分布及临床意义]
Zhongguo Fei Ai Za Zhi. 2017 Nov 20;20(11):755-760. doi: 10.3779/j.issn.1009-3419.2017.11.06.
8
TOPK (T-LAK cell-originated protein kinase) inhibitor exhibits growth suppressive effect on small cell lung cancer.TOPK(T淋巴细胞激活的杀伤细胞起源蛋白激酶)抑制剂对小细胞肺癌具有生长抑制作用。
Cancer Sci. 2017 Mar;108(3):488-496. doi: 10.1111/cas.13160.
9
Cancer stem cell-derived exosomes in CD8 T cell exhaustion.肿瘤干细胞来源的外泌体在 CD8 T 细胞耗竭中的作用。
Int Immunopharmacol. 2024 Aug 20;137:112509. doi: 10.1016/j.intimp.2024.112509. Epub 2024 Jun 17.
10
Extracellular vesicles containing PD-L1 contribute to CD8+ T-cell immune suppression and predict poor outcomes in small cell lung cancer.含有 PD-L1 的细胞外囊泡促进 CD8+ T 细胞免疫抑制,并预测小细胞肺癌的不良预后。
Clin Exp Immunol. 2022 May 12;207(3):307-317. doi: 10.1093/cei/uxac006.

引用本文的文献

1
Cancer Stem Cells Connecting to Immunotherapy: Key Insights, Challenges, and Potential Treatment Opportunities.癌症干细胞与免疫疗法的关联:关键见解、挑战及潜在治疗机遇
Cancers (Basel). 2025 Jun 23;17(13):2100. doi: 10.3390/cancers17132100.
2
NOTCH1 reverses immune suppression in small cell lung cancer through reactivation of STING.NOTCH1通过重新激活STING逆转小细胞肺癌中的免疫抑制。
J Clin Invest. 2025 Jul 8;135(18). doi: 10.1172/JCI185423. eCollection 2025 Sep 16.
3
PP2A Promotes the Symmetric Division of MUC1-Dominant Cancer Stem-Like Cells in Small Cell Lung Cancer.

本文引用的文献

1
A unique small cell lung carcinoma disease progression model shows progressive accumulation of cancer stem cell properties and CD44 as a potential diagnostic marker.一种独特的小细胞肺癌疾病进展模型显示,癌症干细胞特性会逐渐累积,且CD44作为一种潜在的诊断标志物。
Lung Cancer. 2021 Apr;154:13-22. doi: 10.1016/j.lungcan.2021.02.002. Epub 2021 Feb 12.
2
Tim-3 finds its place in the cancer immunotherapy landscape.TIM-3 在癌症免疫疗法领域找到了自己的位置。
J Immunother Cancer. 2020 Jun;8(1). doi: 10.1136/jitc-2020-000911.
3
Immune checkpoints in tumor microenvironment and their relevance to the development of cancer stem cells.
PP2A促进小细胞肺癌中MUC1主导的癌干细胞样细胞的对称分裂。
Adv Sci (Weinh). 2025 Jul;12(25):e2503545. doi: 10.1002/advs.202503545. Epub 2025 May 11.
4
New insights on anti-tumor immunity of CD8 T cells: cancer stem cells, tumor immune microenvironment and immunotherapy.CD8 T细胞抗肿瘤免疫的新见解:癌症干细胞、肿瘤免疫微环境与免疫治疗
J Transl Med. 2025 Mar 17;23(1):341. doi: 10.1186/s12967-025-06291-y.
5
Cancer stem-like cells stay in a plastic state ready for tumor evolution.癌症干细胞样细胞处于一种可塑性状态,为肿瘤进展做好准备。
Neoplasia. 2025 Mar;61:101134. doi: 10.1016/j.neo.2025.101134. Epub 2025 Feb 6.
6
Stemness of Cancer: A Study of Triple-negative Breast Cancer From a Neuroscience Perspective.癌症的干性:从神经科学角度对三阴性乳腺癌的研究
Stem Cell Rev Rep. 2025 Feb;21(2):337-350. doi: 10.1007/s12015-024-10809-0. Epub 2024 Nov 12.
7
Small Cell Lung Cancer-An Update on Chemotherapy Resistance.小细胞肺癌——化疗耐药的最新进展。
Curr Treat Options Oncol. 2024 Aug;25(8):1112-1123. doi: 10.1007/s11864-024-01245-w. Epub 2024 Jul 27.
8
Highlighting the role of CD44 in cervical cancer progression: immunotherapy's potential in inhibiting metastasis and chemoresistance.强调 CD44 在宫颈癌进展中的作用:免疫疗法在抑制转移和化疗耐药中的潜力。
Immunol Res. 2024 Aug;72(4):592-604. doi: 10.1007/s12026-024-09493-6. Epub 2024 May 31.
9
Evolving insights into the improvement of adoptive T-cell immunotherapy through PD-1/PD-L1 blockade in the clinical spectrum of lung cancer.在肺癌临床领域中,通过程序性死亡受体1(PD-1)/程序性死亡受体配体1(PD-L1)阻断改善过继性T细胞免疫疗法的新见解不断涌现。
Mol Cancer. 2024 Apr 24;23(1):80. doi: 10.1186/s12943-023-01926-4.
10
A review of natural products targeting tumor immune microenvironments for the treatment of lung cancer.综述天然产物靶向肿瘤免疫微环境治疗肺癌。
Front Immunol. 2024 Feb 1;15:1343316. doi: 10.3389/fimmu.2024.1343316. eCollection 2024.
肿瘤微环境中的免疫检查点及其与癌症干细胞发展的相关性。
Life Sci. 2020 Sep 1;256:118005. doi: 10.1016/j.lfs.2020.118005. Epub 2020 Jun 25.
4
The Interactions Between Cancer Stem Cells and the Innate Interferon Signaling Pathway.癌症干细胞与固有干扰素信号通路的相互作用。
Front Immunol. 2020 Mar 31;11:526. doi: 10.3389/fimmu.2020.00526. eCollection 2020.
5
Regulation of PD-L1 expression in cancer and clinical implications in immunotherapy.癌症中PD-L1表达的调控及其在免疫治疗中的临床意义。
Am J Cancer Res. 2020 Jan 1;10(1):1-11. eCollection 2020.
6
Clinical efficacy and safety of anti-PD-1/PD-L1 inhibitors for the treatment of advanced or metastatic cancer: a systematic review and meta-analysis.抗 PD-1/PD-L1 抑制剂治疗晚期或转移性癌症的临床疗效和安全性:系统评价和荟萃分析。
Sci Rep. 2020 Feb 7;10(1):2083. doi: 10.1038/s41598-020-58674-4.
7
The Cross Talk between Cancer Stem Cells/Cancer Initiating Cells and Tumor Microenvironment: The Missing Piece of the Puzzle for the Efficient Targeting of these Cells with Immunotherapy.癌症干细胞/癌症起始细胞与肿瘤微环境之间的相互作用:免疫疗法有效靶向这些细胞的关键缺失环节。
Cancer Microenviron. 2019 Dec;12(2-3):133-148. doi: 10.1007/s12307-019-00233-1. Epub 2019 Nov 22.
8
Mechanisms regulating PD-L1 expression on tumor and immune cells.调控肿瘤细胞和免疫细胞 PD-L1 表达的机制。
J Immunother Cancer. 2019 Nov 15;7(1):305. doi: 10.1186/s40425-019-0770-2.
9
Recent developments in limited stage small cell lung cancer.局限期小细胞肺癌的近期进展
Transl Lung Cancer Res. 2019 Sep;8(Suppl 2):S147-S152. doi: 10.21037/tlcr.2019.05.13.
10
Absence of PD-L1 expression on tumor cells in the context of an activated immune infiltrate may indicate impaired IFNγ signaling in non-small cell lung cancer.在免疫浸润激活的情况下肿瘤细胞 PD-L1 表达缺失可能表明非小细胞肺癌中 IFNγ 信号受损。
PLoS One. 2019 May 24;14(5):e0216864. doi: 10.1371/journal.pone.0216864. eCollection 2019.