Suppr超能文献

大动脉粥样硬化性卒中外周血外泌体环状RNA的综合分析

Comprehensive Analysis of Peripheral Exosomal circRNAs in Large Artery Atherosclerotic Stroke.

作者信息

Xiao Qi, Yin Ruihua, Wang Yuan, Yang Shaonan, Ma Aijun, Pan Xudong, Zhu Xiaoyan

机构信息

Department of Neurology, The Affiliated Hospital of Qingdao University, Qingdao, China.

Institute of Cerebrovascular Diseases, The Affiliated Hospital of Qingdao University, Qingdao, China.

出版信息

Front Cell Dev Biol. 2021 Jun 21;9:685741. doi: 10.3389/fcell.2021.685741. eCollection 2021.

Abstract

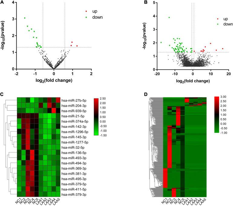
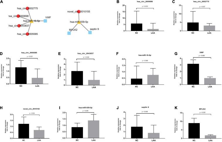
Exosomes are crucial vehicles in intercellular communication. Circular RNAs (circRNAs), novel endogenous noncoding RNAs, play diverse roles in ischemic stroke. Recently, the abundance and stability of circRNAs in exosomes have been identified. However, a comprehensive analysis of exosomal circRNAs in large artery atherosclerotic (LAA) stroke has not yet been reported. We performed RNA sequencing (RNA-Seq) to comprehensively identify differentially expressed (DE) exosomal circRNAs in five paired LAA and normal controls. Further, quantitative real-time PCR (qRT-PCR) was used to verify the RNA-Seq results in a cohort of stroke patients (32 versus 32). RNA-Seq identified a total of 462 circRNAs in peripheral exosomes; there were 25 DE circRNAs among them. Additionally, circRNA competing endogenous RNA (ceRNA) network and translatable analysis revealed the potential functions of the exosomal circRNAs in LAA progression. Two ceRNA pathways involving 5 circRNAs, 2 miRNAs, and 3 mRNAs were confirmed by qRT-PCR. In the validation cohort, receiver operating characteristic (ROC) curve analysis identified two circRNAs as possible novel biomarkers, and a logistic model combining two and four circRNAs increased the area under the curve compared with the individual circRNAs. Here, we show for the first time the comprehensive expression of exosomal circRNAs, which displayed the potential diagnostic and biological function in LAA stroke.

摘要

外泌体是细胞间通讯的关键载体。环状RNA(circRNA)是一类新型内源性非编码RNA,在缺血性卒中中发挥着多种作用。最近,已确定了外泌体中circRNA的丰度和稳定性。然而,尚未见关于大动脉粥样硬化(LAA)性卒中中外泌体circRNA的全面分析报道。我们进行了RNA测序(RNA-Seq),以全面鉴定5对LAA患者和正常对照中外泌体差异表达(DE)的circRNA。此外,采用定量实时PCR(qRT-PCR)在一组卒中患者(32例对32例)中验证RNA-Seq结果。RNA-Seq在外周血外泌体中共鉴定出462种circRNA,其中有25种DE circRNA。此外,circRNA竞争性内源RNA(ceRNA)网络和可翻译性分析揭示了外泌体circRNA在LAA进展中的潜在功能。通过qRT-PCR证实了涉及5种circRNA、2种miRNA和3种mRNA的两条ceRNA途径。在验证队列中,受试者工作特征(ROC)曲线分析确定了两种circRNA可能是新型生物标志物,与单个circRNA相比,结合两种和四种circRNA的逻辑模型增加了曲线下面积。在此,我们首次展示了外泌体circRNA的全面表达情况,其在LAA性卒中中显示出潜在的诊断和生物学功能。

https://cdn.ncbi.nlm.nih.gov/pmc/blobs/4cae/8257506/e4c9af393ae8/fcell-09-685741-g001.jpg

文献AI研究员

20分钟写一篇综述,助力文献阅读效率提升50倍。

立即体验

用中文搜PubMed

大模型驱动的PubMed中文搜索引擎

马上搜索

文档翻译

学术文献翻译模型,支持多种主流文档格式。

立即体验