• 文献检索
  • 文档翻译
  • 深度研究
  • 学术资讯
  • Suppr Zotero 插件Zotero 插件
  • 邀请有礼
  • 套餐&价格
  • 历史记录
应用&插件
Suppr Zotero 插件Zotero 插件浏览器插件Mac 客户端Windows 客户端微信小程序
定价
高级版会员购买积分包购买API积分包
服务
文献检索文档翻译深度研究API 文档MCP 服务
关于我们
关于 Suppr公司介绍联系我们用户协议隐私条款
关注我们

Suppr 超能文献

核心技术专利:CN118964589B侵权必究
粤ICP备2023148730 号-1Suppr @ 2026

文献检索

告别复杂PubMed语法,用中文像聊天一样搜索,搜遍4000万医学文献。AI智能推荐,让科研检索更轻松。

立即免费搜索

文件翻译

保留排版,准确专业,支持PDF/Word/PPT等文件格式,支持 12+语言互译。

免费翻译文档

深度研究

AI帮你快速写综述,25分钟生成高质量综述,智能提取关键信息,辅助科研写作。

立即免费体验

鼻中隔偏曲作为骨形态发生蛋白控制的软骨特性变化的结果。

Nasal Septum Deviation as the Consequence of BMP-Controlled Changes to Cartilage Properties.

作者信息

Baddam Pranidhi, Young Daniel, Dunsmore Garett, Nie Chunpeng, Eaton Farah, Elahi Shokrollah, Jovel Juan, Adesida Adetola B, Dufour Antoine, Graf Daniel

机构信息

School of Dentistry, University of Alberta, Edmonton, AB, Canada.

Department of Physiology and Pharmacology, University of Calgary, Calgary, AB, Canada.

出版信息

Front Cell Dev Biol. 2021 Jun 24;9:696545. doi: 10.3389/fcell.2021.696545. eCollection 2021.

DOI:10.3389/fcell.2021.696545
PMID:34249945
原文链接:https://pmc.ncbi.nlm.nih.gov/articles/PMC8265824/
Abstract

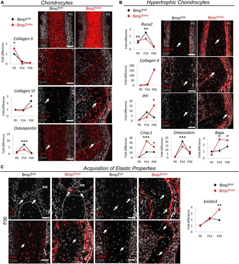
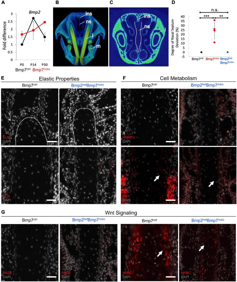
The nasal septum cartilage is a specialized hyaline cartilage important for normal midfacial growth. Abnormal midfacial growth is associated with midfacial hypoplasia and nasal septum deviation (NSD). However, the underlying genetics and associated functional consequences of these two anomalies are poorly understood. We have previously shown that loss of Bone Morphogenetic Protein 7 (BMP7) from neural crest (BMP7 ) leads to midfacial hypoplasia and subsequent septum deviation. In this study we elucidate the cellular and molecular abnormalities underlying NSD using comparative gene expression, quantitative proteomics, and immunofluorescence analysis. We show that reduced cartilage growth and septum deviation are associated with acquisition of elastic cartilage markers and share similarities with osteoarthritis (OA) of the knee. The genetic reduction of BMP2 in BMP7 mice was sufficient to rescue NSD and suppress elastic cartilage markers. To our knowledge this investigation provides the first genetic example of an cartilage fate switch showing that this is controlled by the relative balance of BMP2 and BMP7. Cellular and molecular changes similar between NSD and knee OA suggest a related etiology underlying these cartilage abnormalities.

摘要

鼻中隔软骨是一种特殊的透明软骨,对正常的面中部生长至关重要。面中部生长异常与面中部发育不全和鼻中隔偏曲(NSD)有关。然而,这两种异常的潜在遗传学及相关功能后果仍知之甚少。我们之前已经表明,神经嵴中骨形态发生蛋白7(BMP7)的缺失(BMP7-/-)会导致面中部发育不全及随后的鼻中隔偏曲。在本研究中,我们使用比较基因表达、定量蛋白质组学和免疫荧光分析来阐明NSD背后的细胞和分子异常。我们表明,软骨生长减少和鼻中隔偏曲与弹性软骨标志物的获得有关,并且与膝关节骨关节炎(OA)有相似之处。BMP7-/-小鼠中BMP2的基因敲低足以挽救NSD并抑制弹性软骨标志物。据我们所知,这项研究提供了软骨命运转换的首个遗传学实例,表明这是由BMP2和BMP7的相对平衡控制的。NSD和膝关节OA之间相似的细胞和分子变化表明这些软骨异常存在相关的病因。

https://cdn.ncbi.nlm.nih.gov/pmc/blobs/f7a7/8265824/b138cdc7247d/fcell-09-696545-g009.jpg
https://cdn.ncbi.nlm.nih.gov/pmc/blobs/f7a7/8265824/287b0249c345/fcell-09-696545-g001.jpg
https://cdn.ncbi.nlm.nih.gov/pmc/blobs/f7a7/8265824/678b52fdb98c/fcell-09-696545-g002.jpg
https://cdn.ncbi.nlm.nih.gov/pmc/blobs/f7a7/8265824/58fa5b5b857f/fcell-09-696545-g003.jpg
https://cdn.ncbi.nlm.nih.gov/pmc/blobs/f7a7/8265824/c209eb9a8c12/fcell-09-696545-g004.jpg
https://cdn.ncbi.nlm.nih.gov/pmc/blobs/f7a7/8265824/9343a65ff43e/fcell-09-696545-g005.jpg
https://cdn.ncbi.nlm.nih.gov/pmc/blobs/f7a7/8265824/610d1ebde05d/fcell-09-696545-g006.jpg
https://cdn.ncbi.nlm.nih.gov/pmc/blobs/f7a7/8265824/176c09cd2dcf/fcell-09-696545-g007.jpg
https://cdn.ncbi.nlm.nih.gov/pmc/blobs/f7a7/8265824/6bb59b7faee6/fcell-09-696545-g008.jpg
https://cdn.ncbi.nlm.nih.gov/pmc/blobs/f7a7/8265824/b138cdc7247d/fcell-09-696545-g009.jpg
https://cdn.ncbi.nlm.nih.gov/pmc/blobs/f7a7/8265824/287b0249c345/fcell-09-696545-g001.jpg
https://cdn.ncbi.nlm.nih.gov/pmc/blobs/f7a7/8265824/678b52fdb98c/fcell-09-696545-g002.jpg
https://cdn.ncbi.nlm.nih.gov/pmc/blobs/f7a7/8265824/58fa5b5b857f/fcell-09-696545-g003.jpg
https://cdn.ncbi.nlm.nih.gov/pmc/blobs/f7a7/8265824/c209eb9a8c12/fcell-09-696545-g004.jpg
https://cdn.ncbi.nlm.nih.gov/pmc/blobs/f7a7/8265824/9343a65ff43e/fcell-09-696545-g005.jpg
https://cdn.ncbi.nlm.nih.gov/pmc/blobs/f7a7/8265824/610d1ebde05d/fcell-09-696545-g006.jpg
https://cdn.ncbi.nlm.nih.gov/pmc/blobs/f7a7/8265824/176c09cd2dcf/fcell-09-696545-g007.jpg
https://cdn.ncbi.nlm.nih.gov/pmc/blobs/f7a7/8265824/6bb59b7faee6/fcell-09-696545-g008.jpg
https://cdn.ncbi.nlm.nih.gov/pmc/blobs/f7a7/8265824/b138cdc7247d/fcell-09-696545-g009.jpg

相似文献

1
Nasal Septum Deviation as the Consequence of BMP-Controlled Changes to Cartilage Properties.鼻中隔偏曲作为骨形态发生蛋白控制的软骨特性变化的结果。
Front Cell Dev Biol. 2021 Jun 24;9:696545. doi: 10.3389/fcell.2021.696545. eCollection 2021.
2
Neural crest-specific deletion of leads to midfacial hypoplasia, nasal airway obstruction, and disordered breathing modelling Obstructive Sleep Apnea.神经嵴特异性缺失导致面中部发育不全、鼻气道阻塞以及呼吸模式紊乱,模拟阻塞性睡眠呼吸暂停。
Dis Model Mech. 2021 Jan 11;14(2). doi: 10.1242/dmm.047738.
3
Histological and molecular characterization of the growing nasal septum in mice.小鼠鼻中隔生长的组织学和分子特征。
J Anat. 2021 Mar;238(3):751-764. doi: 10.1111/joa.13332. Epub 2020 Oct 12.
4
Dynamic activation of bone morphogenetic protein signaling in collagen-induced arthritis supports their role in joint homeostasis and disease.在胶原诱导的关节炎中骨形态发生蛋白信号的动态激活支持其在关节稳态和疾病中的作用。
Arthritis Res Ther. 2008;10(5):R115. doi: 10.1186/ar2518. Epub 2008 Sep 24.
5
Mesenchymal Bmp7 Controls Onset of Tooth Mineralization: A Novel Way to Regulate Molar Cusp Shape.间充质Bmp7控制牙齿矿化的起始:一种调节磨牙尖形状的新方法。
Front Physiol. 2020 Jul 3;11:698. doi: 10.3389/fphys.2020.00698. eCollection 2020.
6
The nasal septum and midfacial growth.鼻中隔与面中部生长。
Anat Rec (Hoboken). 2025 Jul;308(7):1912-1930. doi: 10.1002/ar.25214. Epub 2023 Mar 25.
7
Matrix Gla protein deficiency impairs nasal septum growth, causing midface hypoplasia.基质γ-羧基谷氨酸蛋白缺乏会损害鼻中隔生长,导致面中部发育不全。
J Biol Chem. 2017 Jul 7;292(27):11400-11412. doi: 10.1074/jbc.M116.769802. Epub 2017 May 9.
8
Augmented BMP signaling in the neural crest inhibits nasal cartilage morphogenesis by inducing p53-mediated apoptosis.增强的 BMP 信号在神经嵴中通过诱导 p53 介导的细胞凋亡抑制鼻软骨形态发生。
Development. 2015 Apr 1;142(7):1357-67. doi: 10.1242/dev.118802. Epub 2015 Mar 5.
9
The Effect of Trans-Sutural Distraction Osteogenesis on Nasal Bone, Nasal Septum, and Nasal Airway in the Treatment for Midfacial Hypoplasia in Growing Patients.经缝牵引成骨术治疗生长发育期面中部发育不全对鼻骨、鼻中隔和鼻气道的影响。
J Craniofac Surg. 2023 Oct 1;34(7):1971-1977. doi: 10.1097/SCS.0000000000009487. Epub 2023 Jun 16.
10
Inducible chondrocyte-specific overexpression of BMP2 in young mice results in severe aggravation of osteophyte formation in experimental OA without altering cartilage damage.在幼年小鼠中诱导性软骨细胞特异性过表达 BMP2 会导致实验性 OA 中骨赘形成的严重加重,而不会改变软骨损伤。
Ann Rheum Dis. 2015 Jun;74(6):1257-64. doi: 10.1136/annrheumdis-2013-204528. Epub 2014 Jan 21.

引用本文的文献

1
Role of Growth Factors in Nasal Cartilage Development and Molding: A Comprehensive Review.生长因子在鼻软骨发育和塑形中的作用:综述
Cureus. 2024 Aug 19;16(8):e67202. doi: 10.7759/cureus.67202. eCollection 2024 Aug.
2
A TGF-loading hydrogel scaffold capable of promoting chondrogenic differentiation for repairing rabbit nasal septum cartilage defect.一种能够促进软骨形成分化以修复兔鼻中隔软骨缺损的TGF负载水凝胶支架。
Front Bioeng Biotechnol. 2022 Nov 18;10:1057904. doi: 10.3389/fbioe.2022.1057904. eCollection 2022.
3
[Measurement of nasal septum area in 128 Chinese patients with nasal septum deviation].

本文引用的文献

1
Osteopontin inhibits osteoarthritis progression via the OPN/CD44/PI3K signal axis.骨桥蛋白通过OPN/CD44/PI3K信号轴抑制骨关节炎进展。
Genes Dis. 2020 Jun 27;9(1):128-139. doi: 10.1016/j.gendis.2020.06.006. eCollection 2022 Jan.
2
Nasal cavity structural anomalies in children and adolescents at high risk of sleep-disordered breathing: An exploratory cone-beam computed tomography study.儿童和青少年睡眠呼吸障碍高危人群的鼻腔结构异常:一项探索性的锥形束 CT 研究。
Am J Orthod Dentofacial Orthop. 2021 Oct;160(4):533-543.e2. doi: 10.1016/j.ajodo.2020.05.020. Epub 2021 Jul 29.
3
Neural crest-specific deletion of leads to midfacial hypoplasia, nasal airway obstruction, and disordered breathing modelling Obstructive Sleep Apnea.
[128例中国鼻中隔偏曲患者鼻中隔面积的测量]
Lin Chuang Er Bi Yan Hou Tou Jing Wai Ke Za Zhi. 2022 Jun;36(6):453-456;462. doi: 10.13201/j.issn.2096-7993.2022.06.009.
4
Properties of the Nasal Cartilage, from Development to Adulthood: A Scoping Review.鼻软骨的特性:从发育到成年——范围综述。
Cartilage. 2022 Jan-Mar;13(1):19476035221087696. doi: 10.1177/19476035221087696.
神经嵴特异性缺失导致面中部发育不全、鼻气道阻塞以及呼吸模式紊乱,模拟阻塞性睡眠呼吸暂停。
Dis Model Mech. 2021 Jan 11;14(2). doi: 10.1242/dmm.047738.
4
Histological and molecular characterization of the growing nasal septum in mice.小鼠鼻中隔生长的组织学和分子特征。
J Anat. 2021 Mar;238(3):751-764. doi: 10.1111/joa.13332. Epub 2020 Oct 12.
5
Mesenchymal Bmp7 Controls Onset of Tooth Mineralization: A Novel Way to Regulate Molar Cusp Shape.间充质Bmp7控制牙齿矿化的起始:一种调节磨牙尖形状的新方法。
Front Physiol. 2020 Jul 3;11:698. doi: 10.3389/fphys.2020.00698. eCollection 2020.
6
New function of the CD44 gene: Lipid metabolism regulation in bovine mammary epithelial cells.CD44 基因的新功能:牛乳腺上皮细胞中的脂质代谢调节。
J Dairy Sci. 2020 Jul;103(7):6661-6671. doi: 10.3168/jds.2019-17415. Epub 2020 Apr 29.
7
Biomarker Signatures of Quality for Engineering Nasal Chondrocyte-Derived Cartilage.工程化鼻软骨细胞衍生软骨质量的生物标志物特征
Front Bioeng Biotechnol. 2020 Apr 7;8:283. doi: 10.3389/fbioe.2020.00283. eCollection 2020.
8
Virtual septoplasty: a method to predict surgical outcomes for patients with nasal airway obstruction.虚拟鼻中隔成形术:一种预测鼻腔气道阻塞患者手术效果的方法。
Int J Comput Assist Radiol Surg. 2020 Apr;15(4):725-735. doi: 10.1007/s11548-020-02124-z. Epub 2020 Feb 20.
9
The frequencies of different types of nasal septum deviation and their effect on increasing the thickness of maxillary sinus mucosa.不同类型鼻中隔偏曲的发生率及其对上颌窦黏膜厚度增加的影响。
J Dent Res Dent Clin Dent Prospects. 2019 Summer;13(3):208-214. doi: 10.15171/joddd.2019.032. Epub 2019 Oct 7.
10
The emergence of protein arginine methyltransferases in skeletal muscle and metabolic disease.骨骼肌和代谢疾病中精氨酸甲基转移酶的出现。
Am J Physiol Endocrinol Metab. 2019 Dec 1;317(6):E1070-E1080. doi: 10.1152/ajpendo.00251.2019. Epub 2019 Oct 8.