McInnes Ross Stuart, Uz-Zaman Md Hassan, Alam Imam Taskin, Ho Siu Fung Stanley, Moran Robert A, Clemens John D, Islam Md Sirajul, van Schaik Willem
Institute of Microbiology and Infection, University of Birmingham, Birmingham, United Kingdom.
The Laboratory of Food Safety and One Health, Laboratory Sciences and Services Division, International Centre for Diarrhoeal Disease Research Bangladesh, Dhaka, Bangladesh.
mSystems. 2021 Aug 31;6(4):e0013721. doi: 10.1128/mSystems.00137-21. Epub 2021 Jul 13.
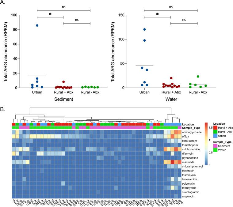
In many low- and middle-income countries, antibiotic-resistant bacteria spread in the environment due to inadequate treatment of wastewater and the poorly regulated use of antibiotics in agri- and aquaculture. Here, we characterized the abundance and diversity of antibiotic-resistant bacteria and antibiotic resistance genes in surface waters and sediments in Bangladesh through quantitative culture of extended-spectrum beta-lactamase (ESBL)-producing coliforms and shotgun metagenomics. Samples were collected from highly urbanized settings (7), rural ponds with a history of aquaculture-related antibiotic use (11), and rural ponds with no history of antibiotic use (=6). ESBL-producing coliforms were found to be more prevalent in urban samples than in rural samples. Shotgun sequencing showed that sediment samples were dominated by the phylum (on average, 73.8% of assigned reads), while in the water samples, were the predominant phylum (on average, 60.9% of assigned reads). Antibiotic resistance genes were detected in all samples, but their abundance varied 1,525-fold between sites, with the highest levels of antibiotic resistance genes being present in urban surface water samples. The abundance of antibiotic resistance genes was significantly correlated (=0.73; 8.9 × 10) with the abundance of bacteria originating from the human gut, which suggests that the release of untreated sewage is a driver for the spread of environmental antibiotic resistance genes in Bangladesh, particularly in highly urbanized settings. Low- and middle-income countries (LMICs) have higher burdens of multidrug-resistant infections than high-income countries, and there is thus an urgent need to elucidate the drivers of the spread of antibiotic-resistant bacteria in LMICs. Here, we study the diversity and abundance of antibiotic resistance genes in surface water and sediments from rural and urban settings in Bangladesh. We found that urban surface waters are particularly rich in antibiotic resistance genes, with a higher number of them associated with plasmids, indicating that they are more likely to spread horizontally. The abundance of antibiotic resistance genes was strongly correlated with the abundance of bacteria that originate from the human gut, suggesting that uncontrolled release of human waste is a major driver for the spread of antibiotic resistance in the urban environment. Improvements in sanitation in LMICs may thus be a key intervention to reduce the dissemination of antibiotic-resistant bacteria.
在许多低收入和中等收入国家,由于废水处理不当以及农业和水产养殖中抗生素使用监管不力,抗生素耐药菌在环境中传播。在此,我们通过对产超广谱β-内酰胺酶(ESBL)的大肠菌群进行定量培养以及鸟枪法宏基因组学,对孟加拉国地表水和沉积物中抗生素耐药菌及抗生素耐药基因的丰度和多样性进行了表征。样本采集自高度城市化地区(7个)、有水产养殖相关抗生素使用历史的农村池塘(11个)以及无抗生素使用历史的农村池塘(6个)。结果发现,产ESBL的大肠菌群在城市样本中比在农村样本中更为普遍。鸟枪法测序表明,沉积物样本中以门为主(平均占已分类 reads 的 73.8%),而在水样中,门是主要门类(平均占已分类 reads 的 60.9%)。在所有样本中均检测到了抗生素耐药基因,但其丰度在不同采样点之间相差 1525 倍,城市地表水样本中的抗生素耐药基因水平最高。抗生素耐药基因的丰度与源自人类肠道的细菌丰度显著相关(=0.73;8.9×10),这表明未经处理的污水排放是孟加拉国环境抗生素耐药基因传播的一个驱动因素,特别是在高度城市化地区。低收入和中等收入国家(LMICs)的多重耐药感染负担高于高收入国家,因此迫切需要阐明 LMICs 中抗生素耐药菌传播的驱动因素。在此,我们研究了孟加拉国农村和城市地区地表水和沉积物中抗生素耐药基因的多样性和丰度。我们发现城市地表水尤其富含抗生素耐药基因,其中更多与质粒相关,这表明它们更有可能水平传播。抗生素耐药基因的丰度与源自人类肠道的细菌丰度密切相关,这表明人类废物的无控制排放是城市环境中抗生素耐药性传播的主要驱动因素。因此,改善 LMICs 的卫生条件可能是减少抗生素耐药菌传播的关键干预措施。