Suppr超能文献

TL1A 在慢性结肠炎相关肠纤维化中对上皮-间充质转化的作用及其机制。

Effect and Mechanism of TL1A Expression on Epithelial-Mesenchymal Transition during Chronic Colitis-Related Intestinal Fibrosis.

机构信息

Department of Gastroenterology, The Second Hospital of Hebei Medical University, Hebei Key Laboratory of Gastroenterology, Hebei Institute of Gastroenterology, No. 80 Huanghe Road, Yuhua District, Shijiazhuang, Hebei, China.

F. Widjaja Foundation Inflammatory Bowel and Immunobiology Research Institute, Cedars-Sinai Medical Center, Los Angeles, CA, USA.

出版信息

Mediators Inflamm. 2021 Jun 25;2021:5927064. doi: 10.1155/2021/5927064. eCollection 2021.

Abstract

BACKGROUND AND AIMS

Recent evidences reveal that epithelial to mesenchymal transition (EMT) exacerbates the process of intestinal fibrosis. Tumor necrosis factor-like ligand 1A (TL1A) is a member of the tumor necrosis family (TNF), which can take part in the development of colonic inflammation and fibrosis by regulating immune response or inflammatory factors. The purpose of this study was to elucidate the possible contribution of TL1A in onset and progression of intestinal inflammation and fibrosis through EMT.

METHODS

Colonic specimens were obtained from patients with inflammatory bowel disease (IBD) and control individuals. The expression levels of TL1A and EMT-related markers in intestinal tissues were evaluated. Furthermore, the human colorectal adenocarcinoma cell line, HT-29, was stimulated with TL1A, anti-TL1A antibody, or BMP-7 to assess EMT process. In addition, transgenic mice expressing high levels of TL1A in lymphoid cells were used to further investigate the mechanism of TL1A in intestinal fibrosis.

RESULTS

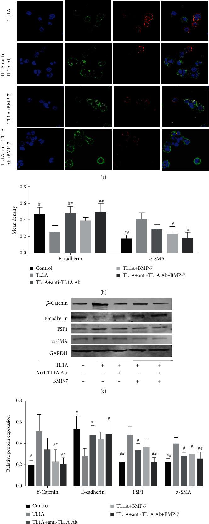
High levels of TL1A expression were detected in the intestinal specimens of patients with ulcerative colitis and Crohn's disease and were negatively associated with the expression of an epithelial marker (E-cadherin), while it was positively associated with the expression of interstitial markers (FSP1 and -SMA). Transgenic mice with high expression of TL1A were more sensitive to dextran sodium sulfate and exhibited severe intestinal inflammation and fibrosis. Additionally, the TGF-1/Smad3 pathway may be involved in TL1A-induced EMT, and the expression of IL-13 and EMT-related transcriptional molecules (e.g., ZEB1 and Snail1) was increased in the intestinal specimens of the transgenic mice. Furthermore, TL1A-induced EMT can be influenced by anti-TL1A antibody or BMP-7 .

CONCLUSIONS

TL1A participates in the formation and process of EMT in intestinal fibrosis. This new knowledge enables us to better understand the pathogenesis of intestinal fibrosis and identify new therapeutic targets for its treatment.

摘要

背景与目的

最近的证据表明上皮间质转化(EMT)会加重肠道纤维化的进程。肿瘤坏死因子样配体 1A(TL1A)是肿瘤坏死因子家族(TNF)的一员,它可以通过调节免疫反应或炎症因子参与结肠炎症和纤维化的发展。本研究旨在通过 EMT 来阐明 TL1A 在肠道炎症和纤维化发生和进展中的可能作用。

方法

收集炎症性肠病(IBD)患者和对照个体的结肠标本,评估肠组织中 TL1A 和 EMT 相关标志物的表达水平。此外,用 TL1A、抗 TL1A 抗体或 BMP-7 刺激人结直肠腺癌细胞系 HT-29,评估 EMT 过程。此外,还使用在淋巴细胞中高表达 TL1A 的转基因小鼠进一步研究 TL1A 在肠道纤维化中的作用机制。

结果

溃疡性结肠炎和克罗恩病患者的肠组织中检测到高水平的 TL1A 表达,与上皮标志物(E-钙黏蛋白)的表达呈负相关,而与间质标志物(FSP1 和 -SMA)的表达呈正相关。高表达 TL1A 的转基因小鼠对葡聚糖硫酸钠更敏感,表现出严重的肠道炎症和纤维化。此外,TL1A 诱导的 EMT 可能涉及 TGF-β1/Smad3 通路,并且在转基因小鼠的肠组织中,IL-13 和 EMT 相关转录分子(如 ZEB1 和 Snail1)的表达增加。此外,TL1A 诱导的 EMT 可受抗 TL1A 抗体或 BMP-7 的影响。

结论

TL1A 参与肠道纤维化中 EMT 的形成和过程。这一新知识使我们能够更好地理解肠道纤维化的发病机制,并为其治疗确定新的治疗靶点。

https://cdn.ncbi.nlm.nih.gov/pmc/blobs/7e2b/8253633/a27476bde65c/MI2021-5927064.001.jpg

文献检索

告别复杂PubMed语法,用中文像聊天一样搜索,搜遍4000万医学文献。AI智能推荐,让科研检索更轻松。

立即免费搜索

文件翻译

保留排版,准确专业,支持PDF/Word/PPT等文件格式,支持 12+语言互译。

免费翻译文档

深度研究

AI帮你快速写综述,25分钟生成高质量综述,智能提取关键信息,辅助科研写作。

立即免费体验