MRC Centre for Global Infectious Disease Analysis, Department of Infectious Disease Epidemiology, Imperial College London, London, United Kingdom.
Institute for Medical Microbiology, National Reference Center for Streptococci, University Hospital RWTH Aachen, Aachen, Germany.
Elife. 2021 Jul 14;10:e67113. doi: 10.7554/eLife.67113.
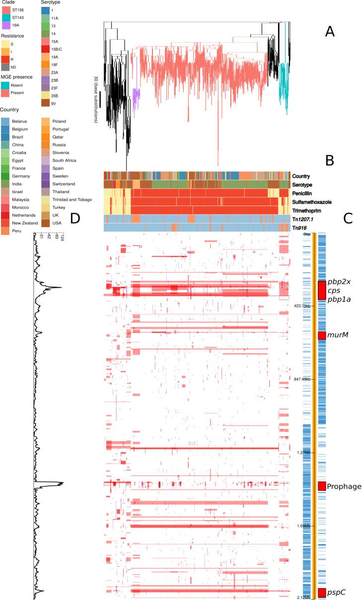
Multidrug-resistant emerge through the modification of core genome loci by interspecies homologous recombinations, and acquisition of gene cassettes. Both occurred in the otherwise contrasting histories of the antibiotic-resistant lineages PMEN3 and PMEN9. A single PMEN3 clade spread globally, evading vaccine-induced immunity through frequent serotype switching, whereas locally circulating PMEN9 clades independently gained resistance. Both lineages repeatedly integrated Tn-type and Tn-type elements, conferring tetracycline and macrolide resistance, respectively, through homologous recombination importing sequences originating in other species. A species-wide dataset found over 100 instances of such interspecific acquisitions of resistance cassettes and flanking homologous arms. Phylodynamic analysis of the most commonly sampled Tn-type insertion in PMEN9, originating from a commensal and disrupting a competence gene, suggested its expansion across Germany was driven by a high ratio of macrolide-to-β-lactam consumption. Hence, selection from antibiotic consumption was sufficient for these atypically large recombinations to overcome species boundaries across the pneumococcal chromosome.
多药耐药性是通过种间同源重组和获得基因盒来修饰核心基因组基因座而产生的。这两种情况都发生在抗生素耐药谱系 PMEN3 和 PMEN9 的截然不同的历史中。一个单一的 PMEN3 分支在全球范围内传播,通过频繁的血清型转换逃避疫苗诱导的免疫,而当地循环的 PMEN9 分支则独立获得了耐药性。这两个谱系都反复整合了 Tn 型和 Tn 型元件,通过同源重组导入来自其他物种的序列,分别赋予四环素和大环内酯类耐药性。在一个广泛的物种数据集发现了超过 100 个这种种间获得抗性盒和侧翼同源臂的实例。对 PMEN9 中最常见采样的 Tn 型插入的系统发育动力学分析,其起源于一种共生菌,并破坏了一个感受态基因,表明它在德国的扩张是由大环内酯类药物与β-内酰胺类药物消费的高比例驱动的。因此,抗生素消费的选择足以使这些非典型的大型重组克服肺炎链球菌染色体上的物种界限。