Sha Meng, Cao Jie, Zong Zhi-Peng, Xu Ning, Zhang Jian-Jun, Tong Ying, Xia Qiang
Department of Liver Surgery, Renji Hospital, School of Medicine, Shanghai Jiao Tong University, Shanghai, China.
Ann Transl Med. 2021 Jun;9(12):975. doi: 10.21037/atm-21-2085.
To identify potential key genes predicting unfavorable prognosis in hepatitis B virus (HBV)-associated hepatocellular carcinoma (HCC).
Gene expression profiles of GSE121248, GSE62232, and GSE55092 from the GEO database were obtained and analyzed. Differentially expressed genes (DEGs) between HBV-associated HCC tissues and adjacent normal tissues were screened by the limma package and Venn diagram software. Functional assessment of DEGs was performed by Gene Ontology (GO) and the Kyoto Encyclopedia of Genes and Genomes (KEGG). Hub genes were selected by the protein-protein interaction (PPI) network and further validated by GSE14520 clinical data.
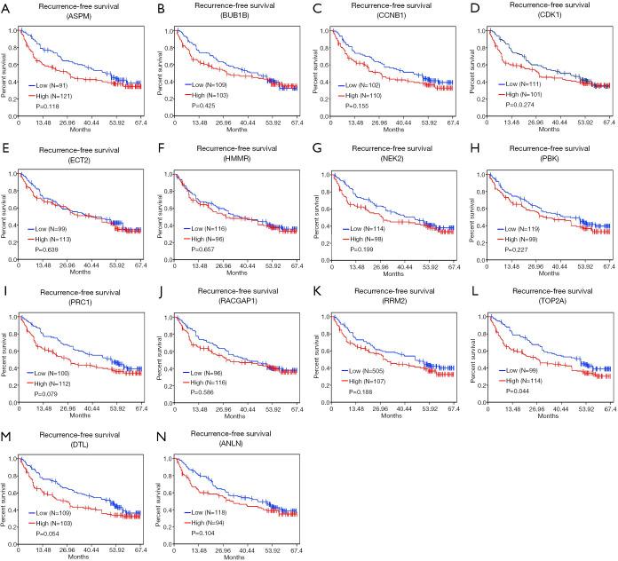
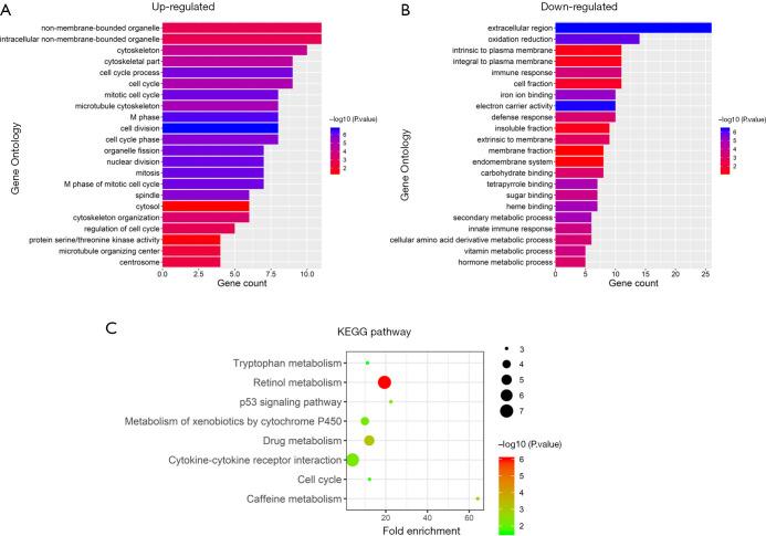
A total of 26 up-regulated genes and 76 down-regulated genes were identified by analyzing three databases. GO and KEGG analysis demonstrated that these genes were involved in cell division, metabolism-related biological processes, the p53 pathway, and the cell cycle, among others. PPI network suggested that 14 hub DEGs (, , , , , , , , , , , , , and ) were most dysregulated and had potential to distinguish between HBV-associated HCC and noncancerous tissues. Further survival analysis of hub genes demonstrated that high expression of was significantly associated with poor clinical outcomes of HBV-associated HCC.
might serve as a key gene for prognosis and as a therapeutic target for HBV-associated HCC.
鉴定预测乙型肝炎病毒(HBV)相关肝细胞癌(HCC)不良预后的潜在关键基因。
获取并分析来自基因表达综合数据库(GEO)的GSE121248、GSE62232和GSE55092基因表达谱。通过limma软件包和维恩图软件筛选HBV相关HCC组织与相邻正常组织之间的差异表达基因(DEG)。通过基因本体论(GO)和京都基因与基因组百科全书(KEGG)对DEG进行功能评估。通过蛋白质-蛋白质相互作用(PPI)网络选择枢纽基因,并通过GSE14520临床数据进一步验证。
通过分析三个数据库共鉴定出26个上调基因和76个下调基因。GO和KEGG分析表明,这些基因参与细胞分裂、代谢相关生物学过程、p53通路和细胞周期等。PPI网络表明,14个枢纽DEG(、、、、、、、、、、、、和)失调最为严重,有可能区分HBV相关HCC和非癌组织。枢纽基因的进一步生存分析表明,的高表达与HBV相关HCC的不良临床结局显著相关。
可能作为预后的关键基因以及HBV相关HCC的治疗靶点。