Lu Qingchun, Guo Qian, Xin Mingyang, Lim Casey, Gamero Ana M, Gerhard Glenn S, Yang Ling
Department of Medical Genetics and Molecular Biochemistry, Lewis Katz School of Medicine at Temple University, Philadelphia, PA 19140, USA.
Noncoding RNA. 2021 Aug 28;7(3):52. doi: 10.3390/ncrna7030052.
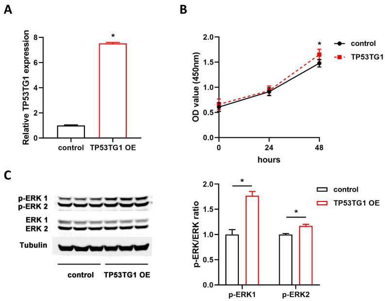
Long non-coding RNA (lncRNA) TP53 target 1 (TP53TG1) was discovered as a TP53 target gene. TP53TG1 has been reported as having dual roles by exerting tumor-suppressive and oncogenic activities that vary depending on the cancer type. Yet, the role of TP53TG1 in hepatocellular carcinoma (HCC) is not fully understood. In this study, we performed both gain- and loss-of-function studies to determine the biological role of TP53TG1 in HCC. We found that the knockdown of TP53 in HCC cells caused the upregulation of TP53TG1. Furthermore, we found that the knockdown of TP53TG1 not only suppressed HCC cell proliferation and migration, but also reduced intrinsic ERK signaling. In contrast, the overexpression of TP53TG1 increased ERK activation and enhanced HCC proliferation. In conclusion, our study reveals an oncogenic role of TP53TG1 in HCC, which provides a novel insight into the cell-type-specific function of TP53TG1 in HCC.
长链非编码RNA(lncRNA)TP53靶标1(TP53TG1)最初作为一种TP53靶基因被发现。据报道,TP53TG1具有双重作用,其发挥的肿瘤抑制和致癌活性因癌症类型而异。然而,TP53TG1在肝细胞癌(HCC)中的作用尚未完全明确。在本研究中,我们进行了功能获得和功能缺失研究,以确定TP53TG1在HCC中的生物学作用。我们发现,肝癌细胞中TP53的敲低导致TP53TG1上调。此外,我们发现TP53TG1的敲低不仅抑制了肝癌细胞的增殖和迁移,还降低了内在的ERK信号传导。相反,TP53TG1的过表达增加了ERK激活并增强了肝癌细胞增殖。总之,我们的研究揭示了TP53TG1在HCC中的致癌作用,这为TP53TG1在HCC中的细胞类型特异性功能提供了新的见解。