Suppr超能文献

高深度空间转录组分析的光隔离化学方法。

High-depth spatial transcriptome analysis by photo-isolation chemistry.

机构信息

Department of Developmental Biology, Graduate School of Medical Sciences, Kyushu University, Fukuoka, Japan.

Department of Drug Discovery Medicine, Kyoto University Graduate School of Medicine, Kyoto, Japan.

出版信息

Nat Commun. 2021 Jul 20;12(1):4416. doi: 10.1038/s41467-021-24691-8.

Abstract

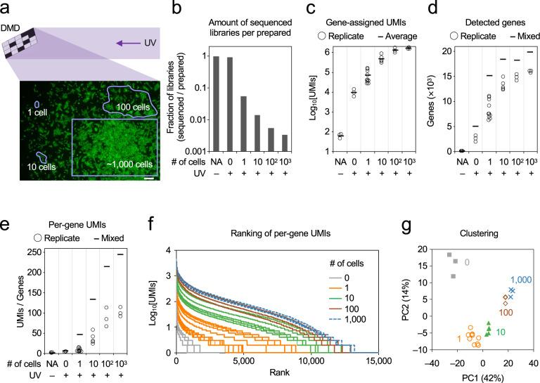
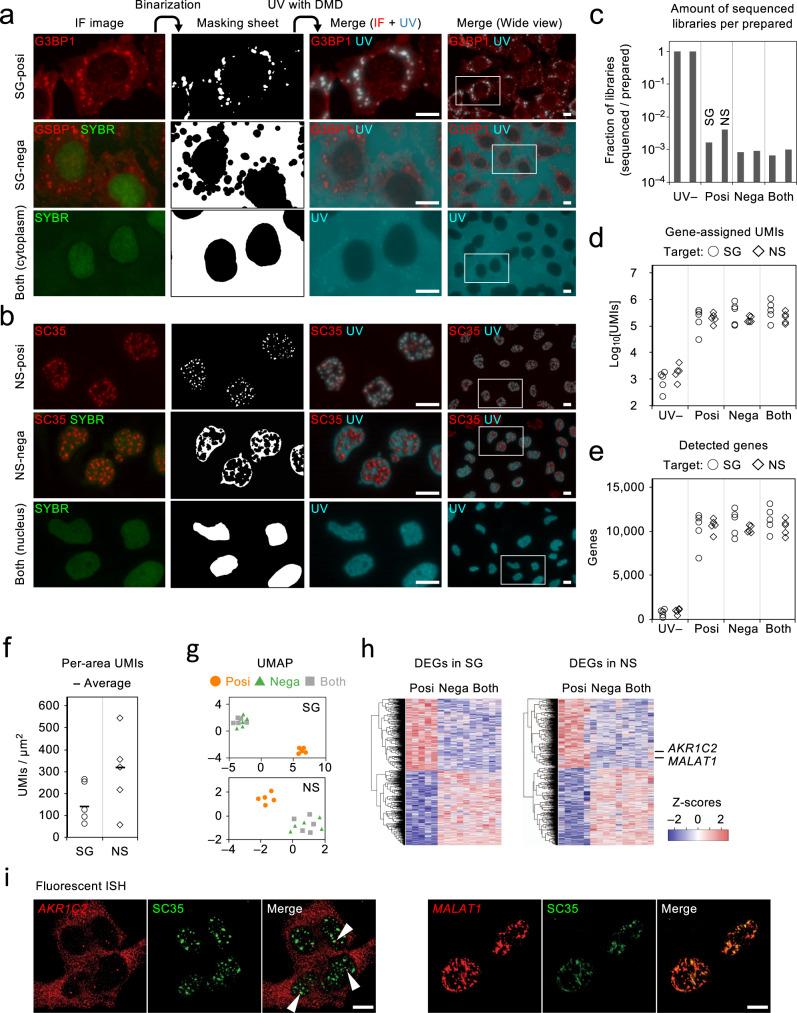
In multicellular organisms, expression profiling in spatially defined regions is crucial to elucidate cell interactions and functions. Here, we establish a transcriptome profiling method coupled with photo-isolation chemistry (PIC) that allows the determination of expression profiles specifically from photo-irradiated regions of interest. PIC uses photo-caged oligodeoxynucleotides for in situ reverse transcription. PIC transcriptome analysis detects genes specifically expressed in small distinct areas of the mouse embryo. Photo-irradiation of single cells demonstrated that approximately 8,000 genes were detected with 7 × 10 unique read counts. Furthermore, PIC transcriptome analysis is applicable to the subcellular and subnuclear microstructures (stress granules and nuclear speckles, respectively), where hundreds of genes can be detected as being specifically localised. The spatial density of the read counts is higher than 100 per square micrometre. Thus, PIC enables high-depth transcriptome profiles to be determined from limited regions up to subcellular and subnuclear resolutions.

摘要

在多细胞生物中,对空间限定区域的表达谱进行分析对于阐明细胞间相互作用和功能至关重要。在这里,我们建立了一种转录组分析方法,该方法与光隔离化学(PIC)相结合,可特异性地从感兴趣的光照射区域确定表达谱。PIC 使用光笼寡核苷酸进行原位反转录。PIC 转录组分析可检测到在小鼠胚胎小而特定区域特异性表达的基因。对单个细胞的光照射表明,用 7×10 的独特读取计数可检测到约 8000 个基因。此外,PIC 转录组分析适用于亚细胞和亚核微结构(分别为应激颗粒和核斑),其中可以检测到数百个特异性定位的基因。读取计数的空间密度高于每平方微米 100 个。因此,PIC 可从有限的区域到亚细胞和亚核分辨率来确定高深度转录组谱。

https://cdn.ncbi.nlm.nih.gov/pmc/blobs/44ce/8292322/5ff886edb64b/41467_2021_24691_Fig1_HTML.jpg

文献检索

告别复杂PubMed语法,用中文像聊天一样搜索,搜遍4000万医学文献。AI智能推荐,让科研检索更轻松。

立即免费搜索

文件翻译

保留排版,准确专业,支持PDF/Word/PPT等文件格式,支持 12+语言互译。

免费翻译文档

深度研究

AI帮你快速写综述,25分钟生成高质量综述,智能提取关键信息,辅助科研写作。

立即免费体验