• 文献检索
  • 文档翻译
  • 深度研究
  • 学术资讯
  • Suppr Zotero 插件Zotero 插件
  • 邀请有礼
  • 套餐&价格
  • 历史记录
应用&插件
Suppr Zotero 插件Zotero 插件浏览器插件Mac 客户端Windows 客户端微信小程序
定价
高级版会员购买积分包购买API积分包
服务
文献检索文档翻译深度研究API 文档MCP 服务
关于我们
关于 Suppr公司介绍联系我们用户协议隐私条款
关注我们

Suppr 超能文献

核心技术专利:CN118964589B侵权必究
粤ICP备2023148730 号-1Suppr @ 2026

文献检索

告别复杂PubMed语法,用中文像聊天一样搜索,搜遍4000万医学文献。AI智能推荐,让科研检索更轻松。

立即免费搜索

文件翻译

保留排版,准确专业,支持PDF/Word/PPT等文件格式,支持 12+语言互译。

免费翻译文档

深度研究

AI帮你快速写综述,25分钟生成高质量综述,智能提取关键信息,辅助科研写作。

立即免费体验

口疮病毒 ORF120 蛋白通过与 G3BP1 相互作用正向调控 NF-κB 通路。

Orf Virus ORF120 Protein Positively Regulates the NF-κB Pathway by Interacting with G3BP1.

机构信息

Key Laboratory of Zoonosis, Ministry of Education, College of Veterinary Medicine, Jilin Universitygrid.64924.3d, Changchun, China.

Key Laboratory of Zoonosis, Ministry of Education, Institute of Zoonosis, Jilin Universitygrid.64924.3d, Changchun, China.

出版信息

J Virol. 2021 Sep 9;95(19):e0015321. doi: 10.1128/JVI.00153-21.

DOI:10.1128/JVI.00153-21
PMID:34287041
原文链接:https://pmc.ncbi.nlm.nih.gov/articles/PMC8428408/
Abstract

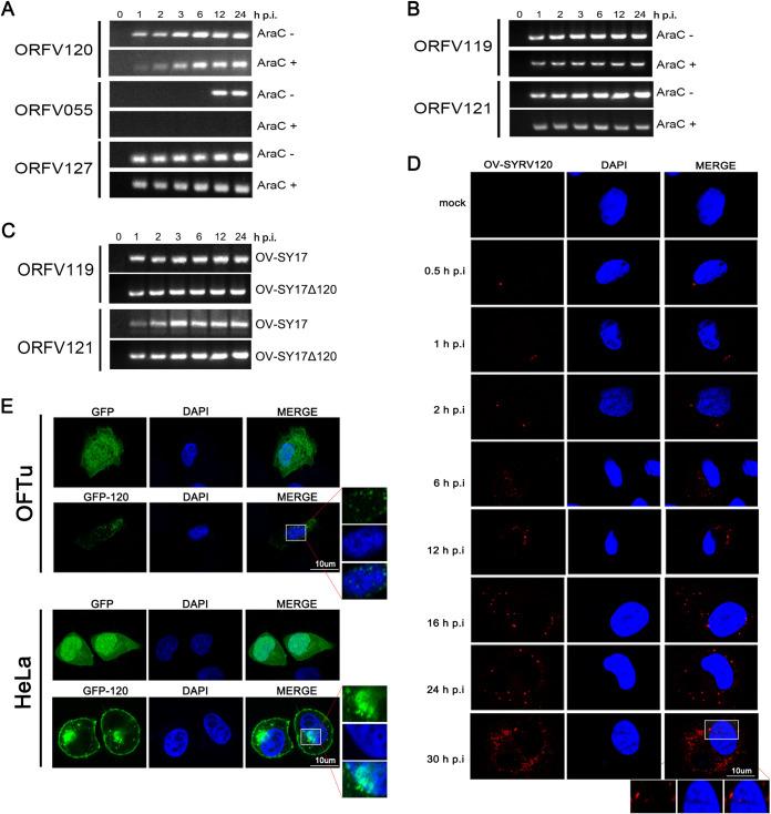
Orf virus (ORFV) is a highly epitheliotropic parapoxvirus with zoonotic significance that induces proliferative lesions in the skin of sheep, goats, and humans. Several viral proteins carried by ORFV, including nuclear factor-κB (NF-κB) inhibitors, play important roles in hijacking host-associated proteins for viral evasion of the host innate immune response. However, the roles of proteins with unknown functions in viral replication and latent infection remain to be explored. Here, we present data demonstrating that the ORF120, an early-late ORFV-encoded protein, activates the NF-κB pathway in the early phase of infection, which implies that ORFV may regulate NF-κB through a biphasic mechanism. A DUAL membrane yeast two-hybrid system and coimmunoprecipitation experiments revealed that the ORF120 protein interacts with Ras-GTPase-activating protein (SH3 domain) binding protein 1 (G3BP1). The overexpression of the ORF120 protein can efficiently increase the expression of G3BP1 and nuclear translocation of NF-κB-p65 in primary ovine fetal turbinate (OFTu) and HeLa cells. The knockdown of G3BP1 significantly decreased ORF120-induced NF-κB activation, indicating that G3BP1 is involved in ORF120-induced NF-κB pathway activation. A dual-luciferase reporter assay revealed that ORF120 could positively regulate the NF-κB pathway through the full-length G3BP1 or the domain of G3BP1. In conclusion, we demonstrate, for the first time, that the ORF120 protein is capable of positively regulating NF-κB signaling by interacting with G3BP1, providing new insights into ORFV pathogenesis and a theoretical basis for antiviral drug design. As part of the host innate response, the nuclear factor-κB (NF-κB) pathway plays a partial antiviral role in nature by regulating the innate immune response. Thus, the NF-κB pathway is probably the most frequently targeted intracellular pathway for subversion by anti-immune modulators that are carried by a wide range of pathogens. Various viruses, including poxviruses, carry several proteins that prepare the host cell for viral replication by inhibiting cytoplasmic events, leading to the initiation of NF-κB transcriptional activity. However, NF-κB activity is hypothesized to facilitate viral replication to a great extent. The significance of our research is in the exploration of the activation mechanism of NF-κB induced by the Orf virus (ORFV) ORF120 protein interacting with G3BP1, which helps not only to explain the ability of ORFV to modulate the immune response through the positive regulation of NF-κB but also to show the mechanism by which the virus evades the host innate immune response.

摘要

口疮病毒(ORFV)是一种具有致瘤性的正痘病毒,具有动物源性,可引起绵羊、山羊和人类皮肤的增殖性病变。ORFV 携带的几种病毒蛋白,包括核因子-κB(NF-κB)抑制剂,在劫持宿主相关蛋白以逃避宿主固有免疫反应方面发挥重要作用。然而,在病毒复制和潜伏感染中具有未知功能的蛋白质的作用仍有待探索。在这里,我们提供的数据表明,ORF120,一种早期晚期 ORFV 编码的蛋白,在感染的早期阶段激活 NF-κB 途径,这意味着 ORFV 可能通过双相机制调节 NF-κB。一个双膜酵母双杂交系统和免疫共沉淀实验表明,ORF120 蛋白与 Ras-GTPase-activating protein(SH3 结构域)结合蛋白 1(G3BP1)相互作用。ORF120 蛋白的过表达可以有效地增加主要绵羊胎儿鼻甲(OFTu)和 HeLa 细胞中 G3BP1 的表达和 NF-κB-p65 的核转位。G3BP1 的敲低显著降低了 ORF120 诱导的 NF-κB 激活,表明 G3BP1 参与了 ORF120 诱导的 NF-κB 途径激活。双荧光素酶报告基因检测显示,ORF120 可以通过全长 G3BP1 或 G3BP1 结构域正向调节 NF-κB 途径。总之,我们首次证明 ORF120 蛋白通过与 G3BP1 相互作用,能够正向调节 NF-κB 信号通路,为 ORFV 发病机制提供了新的见解,并为抗病毒药物设计提供了理论依据。作为宿主固有反应的一部分,核因子-κB(NF-κB)途径通过调节先天免疫反应,在自然状态下发挥部分抗病毒作用。因此,NF-κB 途径可能是被广泛的病原体携带的免疫调节剂进行免疫逃避的最常被靶向的细胞内途径之一。包括痘病毒在内的各种病毒都携带几种蛋白,通过抑制细胞质事件为病毒复制做准备,从而启动 NF-κB 转录活性。然而,NF-κB 活性被假设在很大程度上促进了病毒的复制。我们的研究意义在于探索 ORF 病毒(ORFV)ORF120 蛋白与 G3BP1 相互作用诱导的 NF-κB 激活的机制,这不仅有助于解释 ORFV 通过 NF-κB 的正调控调节免疫反应的能力,还展示了病毒逃避宿主固有免疫反应的机制。

https://cdn.ncbi.nlm.nih.gov/pmc/blobs/8960/8428408/ede058ead9e9/jvi.00153-21-f011.jpg
https://cdn.ncbi.nlm.nih.gov/pmc/blobs/8960/8428408/366a268a617a/jvi.00153-21-f001.jpg
https://cdn.ncbi.nlm.nih.gov/pmc/blobs/8960/8428408/ba98136f2dcc/jvi.00153-21-f002.jpg
https://cdn.ncbi.nlm.nih.gov/pmc/blobs/8960/8428408/58037000588e/jvi.00153-21-f003.jpg
https://cdn.ncbi.nlm.nih.gov/pmc/blobs/8960/8428408/6f5fd092641f/jvi.00153-21-f004.jpg
https://cdn.ncbi.nlm.nih.gov/pmc/blobs/8960/8428408/3050e4ed2d57/jvi.00153-21-f005.jpg
https://cdn.ncbi.nlm.nih.gov/pmc/blobs/8960/8428408/98aef69514a8/jvi.00153-21-f006.jpg
https://cdn.ncbi.nlm.nih.gov/pmc/blobs/8960/8428408/9fac6c806b7e/jvi.00153-21-f007.jpg
https://cdn.ncbi.nlm.nih.gov/pmc/blobs/8960/8428408/5a440ed8a38c/jvi.00153-21-f008.jpg
https://cdn.ncbi.nlm.nih.gov/pmc/blobs/8960/8428408/ab22be5a3c8b/jvi.00153-21-f009.jpg
https://cdn.ncbi.nlm.nih.gov/pmc/blobs/8960/8428408/d6ef75c96b86/jvi.00153-21-f010.jpg
https://cdn.ncbi.nlm.nih.gov/pmc/blobs/8960/8428408/ede058ead9e9/jvi.00153-21-f011.jpg
https://cdn.ncbi.nlm.nih.gov/pmc/blobs/8960/8428408/366a268a617a/jvi.00153-21-f001.jpg
https://cdn.ncbi.nlm.nih.gov/pmc/blobs/8960/8428408/ba98136f2dcc/jvi.00153-21-f002.jpg
https://cdn.ncbi.nlm.nih.gov/pmc/blobs/8960/8428408/58037000588e/jvi.00153-21-f003.jpg
https://cdn.ncbi.nlm.nih.gov/pmc/blobs/8960/8428408/6f5fd092641f/jvi.00153-21-f004.jpg
https://cdn.ncbi.nlm.nih.gov/pmc/blobs/8960/8428408/3050e4ed2d57/jvi.00153-21-f005.jpg
https://cdn.ncbi.nlm.nih.gov/pmc/blobs/8960/8428408/98aef69514a8/jvi.00153-21-f006.jpg
https://cdn.ncbi.nlm.nih.gov/pmc/blobs/8960/8428408/9fac6c806b7e/jvi.00153-21-f007.jpg
https://cdn.ncbi.nlm.nih.gov/pmc/blobs/8960/8428408/5a440ed8a38c/jvi.00153-21-f008.jpg
https://cdn.ncbi.nlm.nih.gov/pmc/blobs/8960/8428408/ab22be5a3c8b/jvi.00153-21-f009.jpg
https://cdn.ncbi.nlm.nih.gov/pmc/blobs/8960/8428408/d6ef75c96b86/jvi.00153-21-f010.jpg
https://cdn.ncbi.nlm.nih.gov/pmc/blobs/8960/8428408/ede058ead9e9/jvi.00153-21-f011.jpg

相似文献

1
Orf Virus ORF120 Protein Positively Regulates the NF-κB Pathway by Interacting with G3BP1.口疮病毒 ORF120 蛋白通过与 G3BP1 相互作用正向调控 NF-κB 通路。
J Virol. 2021 Sep 9;95(19):e0015321. doi: 10.1128/JVI.00153-21.
2
Orf virus ORFV121 encodes a novel inhibitor of NF-kappaB that contributes to virus virulence.口疮病毒 ORFV121 编码一种新型的 NF-κB 抑制剂,有助于病毒的毒力。
J Virol. 2011 Mar;85(5):2037-49. doi: 10.1128/JVI.02236-10. Epub 2010 Dec 22.
3
A nuclear inhibitor of NF-kappaB encoded by a poxvirus.一种由痘病毒编码的 NF-κB 的核抑制剂。
J Virol. 2011 Jan;85(1):264-75. doi: 10.1128/JVI.01149-10. Epub 2010 Oct 27.
4
A novel inhibitor of the NF-{kappa}B signaling pathway encoded by the parapoxvirus orf virus.一种由副痘病毒 ORF 病毒编码的新型 NF-κB 信号通路抑制剂。
J Virol. 2010 Apr;84(8):3962-73. doi: 10.1128/JVI.02291-09. Epub 2010 Feb 10.
5
The interaction of YBX1 with G3BP1 promotes renal cell carcinoma cell metastasis via YBX1/G3BP1-SPP1- NF-κB signaling axis.YBX1 与 G3BP1 的相互作用通过 YBX1/G3BP1-SPP1-NF-κB 信号轴促进肾透明细胞癌细胞转移。
J Exp Clin Cancer Res. 2019 Sep 3;38(1):386. doi: 10.1186/s13046-019-1347-0.
6
A parapoxviral virion protein inhibits NF-κB signaling early in infection.一种副痘病毒病毒体蛋白在感染早期抑制核因子κB信号传导。
PLoS Pathog. 2017 Aug 7;13(8):e1006561. doi: 10.1371/journal.ppat.1006561. eCollection 2017 Aug.
7
Orf Virus Antagonizes p53-Mediated Antiviral Effects to Facilitate Viral Replication.口疮病毒拮抗 p53 介导的抗病毒作用以促进病毒复制。
Viral Immunol. 2020 Jul/Aug;33(6):468-476. doi: 10.1089/vim.2019.0189. Epub 2020 Apr 21.
8
A parapoxviral virion protein targets the retinoblastoma protein to inhibit NF-κB signaling.副痘病毒衣壳蛋白将视网膜母细胞瘤蛋白靶向到抑制 NF-κB 信号通路。
PLoS Pathog. 2017 Dec 15;13(12):e1006779. doi: 10.1371/journal.ppat.1006779. eCollection 2017 Dec.
9
Foot-and-Mouth Disease Virus 3A Protein Causes Upregulation of Autophagy-Related Protein LRRC25 To Inhibit the G3BP1-Mediated RIG-Like Helicase-Signaling Pathway.口蹄疫病毒 3A 蛋白引起自噬相关蛋白 LRRC25 的上调,从而抑制 G3BP1 介导的 RIG-Like 螺旋酶信号通路。
J Virol. 2020 Mar 31;94(8). doi: 10.1128/JVI.02086-19.
10
Ankyrin Repeat Proteins of Orf Virus Influence the Cellular Hypoxia Response Pathway.口疮病毒的锚蛋白重复序列蛋白影响细胞缺氧反应途径。
J Virol. 2016 Dec 16;91(1). doi: 10.1128/JVI.01430-16. Print 2017 Jan 1.

引用本文的文献

1
C1QBP promotes apoptosis of goat fetal turbinate cells via inhibiting the expression of TRIM5 or TNFSF10.C1QBP通过抑制TRIM5或TNFSF10的表达促进山羊胎儿鼻甲细胞凋亡。
Front Vet Sci. 2025 May 16;12:1524734. doi: 10.3389/fvets.2025.1524734. eCollection 2025.
2
Antibody-dependent enhancement of ORFV uptake into host cells.抗体依赖性增强羊口疮病毒进入宿主细胞的摄取。
Virulence. 2025 Dec;16(1):2466503. doi: 10.1080/21505594.2025.2466503. Epub 2025 Feb 15.
3
Genistein is effective in inhibiting Orf virus infection by targeting viral RNA polymerase subunit RPO30 protein.

本文引用的文献

1
G3BP1 inhibits RNA virus replication by positively regulating RIG-I-mediated cellular antiviral response.G3BP1 通过正调控 RIG-I 介导的细胞抗病毒反应来抑制 RNA 病毒复制。
Cell Death Dis. 2019 Dec 11;10(12):946. doi: 10.1038/s41419-019-2178-9.
2
Genomic characterization of two Orf virus isolates from Jilin province in China.来自中国吉林省的两株口疮病毒分离株的基因组特征分析
Virus Genes. 2019 Aug;55(4):490-501. doi: 10.1007/s11262-019-01666-y. Epub 2019 Apr 27.
3
The stress granule protein G3BP1 binds viral dsRNA and RIG-I to enhance interferon-β response.
染料木黄酮通过靶向病毒RNA聚合酶亚基RPO30蛋白有效抑制羊口疮病毒感染。
Front Microbiol. 2024 Feb 8;15:1336490. doi: 10.3389/fmicb.2024.1336490. eCollection 2024.
4
Role(s) of G3BPs in Human Pathogenesis.G3BPs 在人类发病机制中的作用。
J Pharmacol Exp Ther. 2023 Oct;387(1):100-110. doi: 10.1124/jpet.122.001538. Epub 2023 Jul 19.
5
KIF14 promotes proliferation, lymphatic metastasis and chemoresistance through G3BP1/YBX1 mediated NF-κB pathway in cholangiocarcinoma.KIF14 通过 G3BP1/YBX1 介导的 NF-κB 通路促进胆管癌的增殖、淋巴转移和化疗耐药性。
Oncogene. 2023 Apr;42(17):1392-1404. doi: 10.1038/s41388-023-02661-2. Epub 2023 Mar 15.
6
Oncolytic Parapoxvirus induces Gasdermin E-mediated pyroptosis and activates antitumor immunity.溶瘤副痘病毒诱导 Gasdermin E 介导热激蛋白原酶细胞死亡并激活抗肿瘤免疫。
Nat Commun. 2023 Jan 14;14(1):224. doi: 10.1038/s41467-023-35917-2.
7
Establishment of a sheep immortalization cell line for generating and amplifying Orf virus recombinants.建立用于产生和扩增羊痘病毒重组体的绵羊永生化细胞系。
Front Vet Sci. 2022 Dec 22;9:1062908. doi: 10.3389/fvets.2022.1062908. eCollection 2022.
8
Construction and characterization of a contagious ecthyma virus double-gene deletion strain and evaluation of its potential as a live-attenuated vaccine in goat.传染性脓疱性皮炎病毒双基因缺失株的构建与鉴定及其作为山羊活疫苗的效力评估。
Front Immunol. 2022 Sep 2;13:961287. doi: 10.3389/fimmu.2022.961287. eCollection 2022.
9
Maladaptation after a virus host switch leads to increased activation of the pro-inflammatory NF-κB pathway.病毒宿主转换后适应性不良会导致促炎 NF-κB 途径的过度激活。
Proc Natl Acad Sci U S A. 2022 May 17;119(20):e2115354119. doi: 10.1073/pnas.2115354119. Epub 2022 May 12.
10
Metagenomics of the midgut microbiome of Rhipicephalus microplus from China.中国微小牛蜱中肠微生物组的宏基因组学研究。
Parasit Vectors. 2022 Feb 8;15(1):48. doi: 10.1186/s13071-022-05161-6.
应激颗粒蛋白 G3BP1 结合病毒 dsRNA 和 RIG-I 以增强干扰素-β反应。
J Biol Chem. 2019 Apr 19;294(16):6430-6438. doi: 10.1074/jbc.RA118.005868. Epub 2019 Feb 25.
4
Adenosine Deaminase Acting on RNA 1 Associates with Orf Virus OV20.0 and Enhances Viral Replication.腺苷脱氨酶作用于 RNA 1 与 Orf 病毒 OV20.0 相关,并增强病毒复制。
J Virol. 2019 Mar 21;93(7). doi: 10.1128/JVI.01912-18. Print 2019 Apr 1.
5
G3BP1 promotes DNA binding and activation of cGAS.G3BP1 促进 cGAS 的 DNA 结合和激活。
Nat Immunol. 2019 Jan;20(1):18-28. doi: 10.1038/s41590-018-0262-4. Epub 2018 Dec 3.
6
Orf Virus Encoded Protein ORFV119 Induces Cell Apoptosis Through the Extrinsic and Intrinsic Pathways.羊痘病毒编码蛋白ORFV119通过外源性和内源性途径诱导细胞凋亡。
Front Microbiol. 2018 May 29;9:1056. doi: 10.3389/fmicb.2018.01056. eCollection 2018.
7
A parapoxviral virion protein targets the retinoblastoma protein to inhibit NF-κB signaling.副痘病毒衣壳蛋白将视网膜母细胞瘤蛋白靶向到抑制 NF-κB 信号通路。
PLoS Pathog. 2017 Dec 15;13(12):e1006779. doi: 10.1371/journal.ppat.1006779. eCollection 2017 Dec.
8
A parapoxviral virion protein inhibits NF-κB signaling early in infection.一种副痘病毒病毒体蛋白在感染早期抑制核因子κB信号传导。
PLoS Pathog. 2017 Aug 7;13(8):e1006561. doi: 10.1371/journal.ppat.1006561. eCollection 2017 Aug.
9
Vaccinia virus K1 ankyrin repeat protein inhibits NF-κB activation by preventing RelA acetylation.痘苗病毒K1锚蛋白重复序列蛋白通过阻止RelA乙酰化来抑制核因子κB的激活。
J Gen Virol. 2016 Oct;97(10):2691-2702. doi: 10.1099/jgv.0.000576. Epub 2016 Aug 8.
10
Regulation of PACT-Mediated Protein Kinase Activation by the OV20.0 Protein of Orf Virus.奥弗病毒的OV20.0蛋白对PACT介导的蛋白激酶激活的调控
J Virol. 2015 Nov;89(22):11619-29. doi: 10.1128/JVI.01739-15. Epub 2015 Sep 9.