Suppr超能文献

结核分枝杆菌表型和感染肺部中巨噬细胞谱系的单细胞分析。

Single cell analysis of M. tuberculosis phenotype and macrophage lineages in the infected lung.

机构信息

Microbiology and Immunology, College of Veterinary Medicine, Cornell University, Ithaca, NY.

Microbiology and Immunology, University of Arkansas for Medical Sciences, Little Rock, AR.

出版信息

J Exp Med. 2021 Sep 6;218(9). doi: 10.1084/jem.20210615. Epub 2021 Jul 22.

Abstract

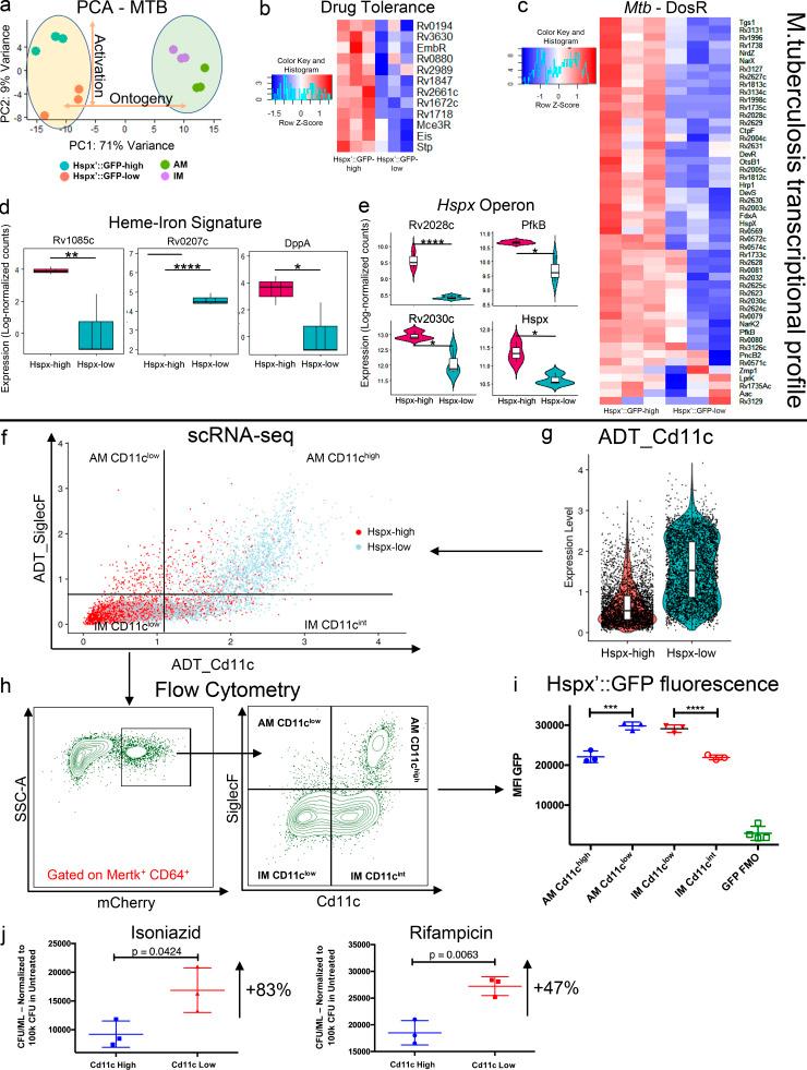
In this study, we detail a novel approach that combines bacterial fitness fluorescent reporter strains with scRNA-seq to simultaneously acquire the host transcriptome, surface marker expression, and bacterial phenotype for each infected cell. This approach facilitates the dissection of the functional heterogeneity of M. tuberculosis-infected alveolar (AMs) and interstitial macrophages (IMs) in vivo. We identify clusters of pro-inflammatory AMs associated with stressed bacteria, in addition to three different populations of IMs with heterogeneous bacterial phenotypes. Finally, we show that the main macrophage populations in the lung are epigenetically constrained in their response to infection, while inter-species comparison reveals that most AMs subsets are conserved between mice and humans. This conceptual approach is readily transferable to other infectious disease agents with the potential for an increased understanding of the roles that different host cell populations play during the course of an infection.

摘要

在这项研究中,我们详细介绍了一种新方法,该方法将细菌适应性荧光报告菌株与 scRNA-seq 相结合,可同时获取受感染细胞的宿主转录组、表面标志物表达和细菌表型。这种方法有助于剖析体内感染的肺泡(AMs)和间质巨噬细胞(IMs)的功能异质性。我们确定了与应激细菌相关的促炎 AMs 簇,此外还确定了具有不同细菌表型的三种不同的 IM 群体。最后,我们表明,肺部的主要巨噬细胞群体在对感染的反应中受到表观遗传限制,而种间比较表明,大多数 AMs 亚群在小鼠和人类之间是保守的。这种概念方法易于转移到其他传染病病原体,有可能增加对不同宿主细胞群体在感染过程中所起作用的理解。

https://cdn.ncbi.nlm.nih.gov/pmc/blobs/166e/8302446/844b39e28a8e/JEM_20210615_GA.jpg

文献AI研究员

20分钟写一篇综述,助力文献阅读效率提升50倍。

立即体验

用中文搜PubMed

大模型驱动的PubMed中文搜索引擎

马上搜索

文档翻译

学术文献翻译模型,支持多种主流文档格式。

立即体验