Suppr超能文献

肿瘤突变负荷联合免疫浸润在晚期胃癌进展及预后中的意义

Significance of Tumor Mutation Burden Combined With Immune Infiltrates in the Progression and Prognosis of Advanced Gastric Cancer.

作者信息

Guo Xiong, Liang Xiaolong, Wang Yujun, Cheng Anqi, Zhang Han, Qin Chuan, Wang Ziwei

机构信息

Department of Gastrointestinal Surgery, The First Affiliated Hospital of Chongqing Medical University, Chongqing, China.

Department of Pathology, Daping Hospital, Army Military Medical University, Chongqing, China.

出版信息

Front Genet. 2021 Jul 9;12:642608. doi: 10.3389/fgene.2021.642608. eCollection 2021.

Abstract

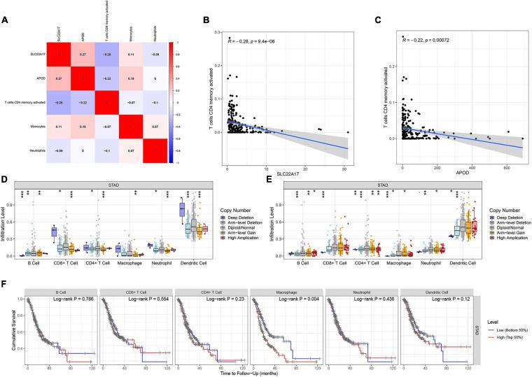
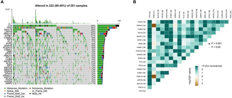
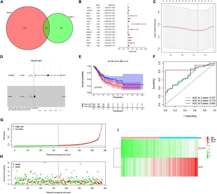
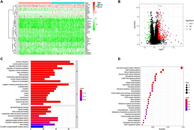
Gastric cancer (GC) is a serious malignant tumor with high mortality and poor prognosis. The prognosis and survival are much worse for advanced gastric cancer (AGC). Recently, immunotherapy has been widely promoted for AGC patients, and studies have shown that tumor mutation burden (TMB) is closely related to immunotherapy response. Here, RNA-seq data, matched clinical information, and MAF files were downloaded from the cancer genome atlas (TCGA)-STAD project in the TCGA database. The collation and visual analysis of mutation data were implemented by the "maftools" package in R. We calculated the TMB values for AGC patients and divided the patients into high- and low-TMB groups according to the median value of TMB. Then, the correlation between high or low TMB and clinicopathological parameters was calculated. Next, we examined the differences in gene expression patterns between the two groups by using the "limma" R package and identified the immune-related genes among the DEGs. Through univariate Cox regression analysis, 15 genes related to prognosis were obtained. Furthermore, the two hub genes (APOD and SLC22A17) were used to construct a risk model to evaluate the prognosis of AGC patients. ROC and survival curves and GEO data were used as a validation set to verify the reliability of this risk model. In addition, the correlation between TMB and tumor-infiltrating immune cells was examined. In conclusion, our results suggest that AGC patients with high TMB have a better prognosis. By testing the patient's TMB, we could better guide immunotherapy and understand patient response to immunotherapy.

摘要

胃癌(GC)是一种严重的恶性肿瘤,死亡率高且预后较差。晚期胃癌(AGC)的预后和生存率更差。近年来,免疫疗法已在AGC患者中广泛推广,研究表明肿瘤突变负荷(TMB)与免疫疗法反应密切相关。在此,从TCGA数据库中的癌症基因组图谱(TCGA)-STAD项目下载了RNA测序数据、匹配的临床信息和MAF文件。通过R语言中的“maftools”包对突变数据进行整理和可视化分析。我们计算了AGC患者的TMB值,并根据TMB的中位数将患者分为高TMB组和低TMB组。然后,计算高TMB或低TMB与临床病理参数之间的相关性。接下来,我们使用“limma”R包检查两组之间基因表达模式的差异,并在差异表达基因(DEG)中鉴定出免疫相关基因。通过单变量Cox回归分析,获得了15个与预后相关的基因。此外,使用两个核心基因(载脂蛋白D(APOD)和溶质载体家族22成员17(SLC22A17))构建风险模型,以评估AGC患者的预后。使用ROC曲线、生存曲线和GEO数据作为验证集来验证该风险模型的可靠性。此外,还检查了TMB与肿瘤浸润免疫细胞之间的相关性。总之,我们的结果表明,TMB高的AGC患者预后较好。通过检测患者的TMB,我们可以更好地指导免疫治疗并了解患者对免疫治疗的反应。

https://cdn.ncbi.nlm.nih.gov/pmc/blobs/1bc5/8299211/57536368d319/fgene-12-642608-g001.jpg

文献检索

告别复杂PubMed语法,用中文像聊天一样搜索,搜遍4000万医学文献。AI智能推荐,让科研检索更轻松。

立即免费搜索

文件翻译

保留排版,准确专业,支持PDF/Word/PPT等文件格式,支持 12+语言互译。

免费翻译文档

深度研究

AI帮你快速写综述,25分钟生成高质量综述,智能提取关键信息,辅助科研写作。

立即免费体验