Suppr超能文献

胃癌中与二硫化物诱导细胞程序性坏死相关基因及预后的综合分析

Comprehensive analysis of disulfidptosis related genes and prognosis of gastric cancer.

作者信息

Li Qian, Yin Long-Kuan

机构信息

Department of Oncology, Fushun Hospital of Traditional Chinese Medicine, Zigong 643200, Sichuan Province, China.

Department of Gastrointestinal Surgery, Fushun People's Hospital, Zigong 643200, Sichuan Province, China.

出版信息

World J Clin Oncol. 2023 Oct 24;14(10):373-399. doi: 10.5306/wjco.v14.i10.373.

Abstract

BACKGROUND

Gastric cancer (GC) is a common malignant tumor of the digestive system. Disulfidptosis is a new programmed cell death mechanism, although its specific mechanism in GC is incompletely understood.

AIM

In this study, we used bioinformatics analysis to explore a disulfidptosis-based predictive model related to GC prognosis and to identify potential therapeutic targets and sensitive drugs for GC.

METHODS

We extracted GC-related data from The Cancer Genome Atlas and Gene Expression Omnibus databases. R software (version 4.2.1) was used for correlation analysis.

RESULTS

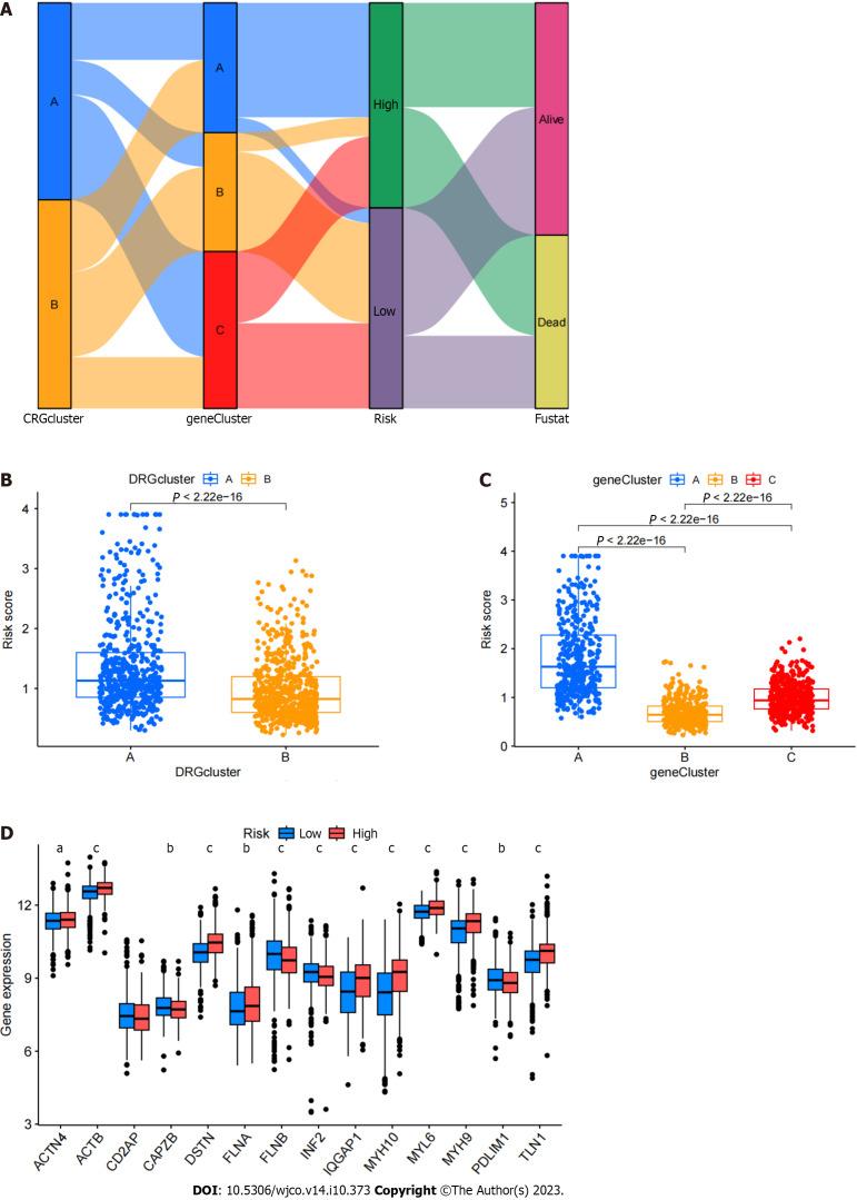
Through the above analysis, we found that the disulfidptosis related gene may be related to the prognosis of GC. Six genes, namely, , , , , , and , were found to constitute a predictive model for GC prognosis. is a potential therapeutic target for treating GC. Bosutinib and other drugs are sensitive for the treatment of GC.

CONCLUSION

The results of this study indicate that disulfidptosis is related to the prognosis and treatment of GC, while represents a potential therapeutic target for GC.

摘要

背景

胃癌(GC)是消化系统常见的恶性肿瘤。二硫化物诱导的细胞死亡是一种新的程序性细胞死亡机制,尽管其在胃癌中的具体机制尚不完全清楚。

目的

在本研究中,我们使用生物信息学分析来探索基于二硫化物诱导的细胞死亡的胃癌预后预测模型,并确定胃癌的潜在治疗靶点和敏感药物。

方法

我们从癌症基因组图谱和基因表达综合数据库中提取了与胃癌相关的数据。使用R软件(版本4.2.1)进行相关性分析。

结果

通过上述分析,我们发现二硫化物诱导的细胞死亡相关基因可能与胃癌的预后有关。发现六个基因,即 、 、 、 、 和 ,构成了胃癌预后的预测模型。 是治疗胃癌的潜在治疗靶点。博舒替尼等药物对胃癌治疗敏感。

结论

本研究结果表明,二硫化物诱导的细胞死亡与胃癌的预后和治疗有关,而 代表了胃癌的潜在治疗靶点。

https://cdn.ncbi.nlm.nih.gov/pmc/blobs/9d30/10631345/7041a9edae80/WJCO-14-373-g001.jpg

相似文献

9
Pan-cancer genetic analysis of disulfidptosis-related gene set.泛癌症中二硫键相关基因集的遗传分析。
Cancer Genet. 2023 Nov;278-279:91-103. doi: 10.1016/j.cancergen.2023.10.001. Epub 2023 Oct 10.

引用本文的文献

本文引用的文献

文献AI研究员

20分钟写一篇综述,助力文献阅读效率提升50倍。

立即体验

用中文搜PubMed

大模型驱动的PubMed中文搜索引擎

马上搜索

文档翻译

学术文献翻译模型,支持多种主流文档格式。

立即体验