Suppr超能文献

体内疲劳负荷后,幼年大鼠血清外泌体可改善骨质疏松老龄大鼠骨髓间充质干细胞成骨分化能力降低的现象。

Serum exosomes from young rats improve the reduced osteogenic differentiation of BMSCs in aged rats with osteoporosis after fatigue loading in vivo.

机构信息

National Clinical Research Center for Metabolic Diseases, Institute of Metabolism and Endocrinology, Central South University, Hunan Provincial Key Laboratory of Metabolic Bone Diseases, and Department of Metabolism and Endocrinology, The Second Xiangya Hospital of Central South University, Changsha, Hunan, China.

Department of Endocrinology, Affiliated Hospital of Guilin Medical University, Guilin, Guangxi, China.

出版信息

Stem Cell Res Ther. 2021 Jul 27;12(1):424. doi: 10.1186/s13287-021-02449-9.

Abstract

BACKGROUND

Osteoporosis is a major public health concern for the elderly population and is characterized by fatigue load resulting in bone microdamage. The ability of bone mesenchymal stem cells (BMSCs) to repair bone microdamage diminishes with age, and the accumulation of bone microdamage increases the risk of osteoporotic fracture. There is a lack of effective means to promote the repair of bone microdamage in aged patients with osteoporosis. Exosomes have been shown to be related to the osteogenic differentiation of BMSCs. Here, we aimed to evaluate the changes in the osteogenic differentiation capacity of BMSCs in aged osteoporotic rats after fatigue loading and the treatment potential of serum exosomes from young rats.

METHODS

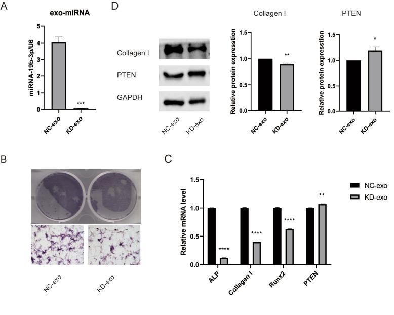
The tibias of six aged osteoporotic rats were subjected to fatigue loading in vivo for 2 weeks, and the bone microdamage, microstructures, and mechanical properties were assessed. Subsequently, BMSCs were extracted to evaluate their proliferation and osteogenic differentiation abilities. In addition, the BMSCs of aged osteoporotic rats after fatigue loading were treated with serum exosomes from young rats under osteogenic induction conditions, and the expression of osteogenic-related miRNAs was quantified. The osteogenetic effects of miRNA-19b-3p in exosomes and the possible target protein PTEN was detected.

RESULTS

Obvious bone microdamage at the fatigue load stress point, the bone microstructure and biomechanical properties were not obviously changed. A decreased osteogenic differentiation ability of BMSCs was observed after fatigue loading, while serum exosomes from young rats highly expressing miRNA-19b-3p improved the decreased osteogenic differentiation ability of BMSCs. Transfection with miRNA-19b-3p mimic could promote osteoblastic differentiation of BMSCs and decreased the expression of PTEN. After transfection of miRNA-19b-3p inhibitor, the promotional effect of exosomes on bone differentiation was weakened. Treatment with transfected exosomes increased the expression of PTEN.

CONCLUSION

Serum exosomes derived from young rats can improve the decreased osteogenic differentiation ability of BMSCs in aged rats with osteoporosis after fatigue loading and can provide a new treatment strategy for the repair of bone microdamage and prevention of fractures.

摘要

背景

骨质疏松症是老年人群体的一个主要公共健康问题,其特征是疲劳负荷导致骨微损伤。随着年龄的增长,骨髓间充质干细胞(BMSCs)修复骨微损伤的能力下降,骨微损伤的积累增加了骨质疏松性骨折的风险。目前缺乏有效手段促进老年骨质疏松症患者骨微损伤的修复。外泌体与 BMSCs 的成骨分化有关。在这里,我们旨在评估疲劳负荷后老年骨质疏松大鼠 BMSCs 的成骨分化能力的变化,以及年轻大鼠血清外泌体的治疗潜力。

方法

对 6 只老年骨质疏松大鼠的胫骨进行体内疲劳加载 2 周,评估骨微损伤、微观结构和力学性能。随后提取 BMSCs,评估其增殖和成骨分化能力。此外,在成骨诱导条件下,用年轻大鼠血清外泌体处理疲劳加载后的老年骨质疏松大鼠 BMSCs,定量检测成骨相关 miRNA 的表达。检测外泌体中 miRNA-19b-3p 的成骨作用及其可能的靶蛋白 PTEN。

结果

在疲劳负荷应力点处出现明显的骨微损伤,骨微观结构和生物力学性能没有明显变化。疲劳加载后 BMSCs 的成骨分化能力下降,而高表达 miRNA-19b-3p 的年轻大鼠血清外泌体改善了 BMSCs 成骨分化能力的下降。转染 miRNA-19b-3p 模拟物可促进 BMSCs 的成骨分化,降低 PTEN 的表达。转染 miRNA-19b-3p 抑制剂后,外泌体对骨分化的促进作用减弱。转染的外泌体增加了 PTEN 的表达。

结论

年轻大鼠的血清外泌体可以改善疲劳负荷后老年骨质疏松大鼠 BMSCs 成骨分化能力的下降,为修复骨微损伤和预防骨折提供了新的治疗策略。

https://cdn.ncbi.nlm.nih.gov/pmc/blobs/89b3/8314589/2cb8166e91f4/13287_2021_2449_Fig1_HTML.jpg

文献检索

告别复杂PubMed语法,用中文像聊天一样搜索,搜遍4000万医学文献。AI智能推荐,让科研检索更轻松。

立即免费搜索

文件翻译

保留排版,准确专业,支持PDF/Word/PPT等文件格式,支持 12+语言互译。

免费翻译文档

深度研究

AI帮你快速写综述,25分钟生成高质量综述,智能提取关键信息,辅助科研写作。

立即免费体验