Suppr超能文献

ROCK工具:一种用于图式结构探索的新方法。

The ROCK Tool: A Novel Method for the Structural Exploration of Schemata.

作者信息

Shi Bohao, Jiang Zhenhui, Zhou Jifan, Chen Hui

机构信息

Department of Psychology and Behavioral Sciences, Zhejiang University, Zhejiang, China.

出版信息

Front Psychol. 2021 Jul 13;12:675938. doi: 10.3389/fpsyg.2021.675938. eCollection 2021.

Abstract

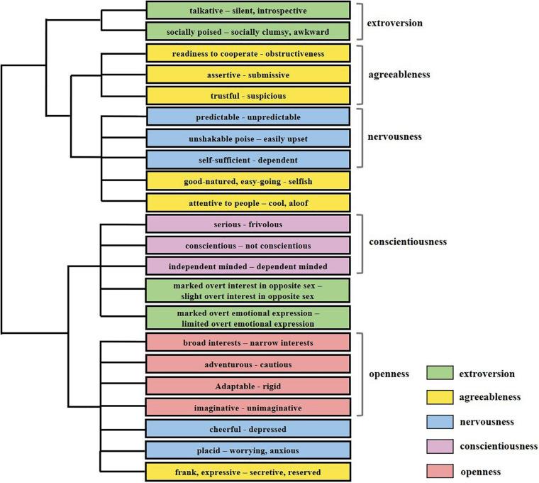
Information stored in the human memory is organized in the form of mental schemata. In this paper we report on the Reproduction of Categorical Knowledge (ROCK) tool, a novel method for uncovering the structure of mental schemata of memorized information. The tool applies serial reproduction and hierarchical clustering to magnify memory bias and uncover inner configurations of fragmented information, using strength of association. We conducted behavioral experiments to test the validity of the tool. Experiment 1a demonstrated that the schematic structure of personality traits uncovered by the ROCK tool highly matched those described by the Big Five theory. This finding was replicated in Experiment 1b, focusing on a lower-level personality dimension extroversion with results aligned with personality theories. Experiment 2 assessed the ROCK tool using artificial stimuli with a pre-defined structure, created using a Markov chain model. Participants acquired the structure of the stimuli through an implicit learning procedure, and the ROCK tool was used to assess their level of recall. The results showed that the learned structure was identical to the designed structure of the stimuli. The results from both studies suggest that the ROCK tool could effectively reveal the structure of mental schemata.

摘要

存储在人类记忆中的信息是以心理图式的形式组织起来的。在本文中,我们报告了分类知识再现(ROCK)工具,这是一种揭示记忆信息心理图式结构的新方法。该工具应用串行再现和层次聚类,利用关联强度来放大记忆偏差并揭示碎片化信息的内部结构。我们进行了行为实验来测试该工具的有效性。实验1a表明,ROCK工具揭示的人格特质的图式结构与大五理论所描述的高度匹配。这一发现在实验1b中得到了重复,该实验聚焦于较低层次的人格维度外向性,结果与人格理论一致。实验2使用由马尔可夫链模型创建的具有预定义结构的人工刺激来评估ROCK工具。参与者通过隐式学习过程获取刺激的结构,并用ROCK工具评估他们的回忆水平。结果表明,所学结构与刺激的设计结构相同。两项研究的结果都表明,ROCK工具可以有效地揭示心理图式的结构。

https://cdn.ncbi.nlm.nih.gov/pmc/blobs/3890/8315280/3f957a461f0e/fpsyg-12-675938-g001.jpg

文献AI研究员

20分钟写一篇综述,助力文献阅读效率提升50倍。

立即体验

用中文搜PubMed

大模型驱动的PubMed中文搜索引擎

马上搜索

文档翻译

学术文献翻译模型,支持多种主流文档格式。

立即体验