• 文献检索
  • 文档翻译
  • 深度研究
  • 学术资讯
  • Suppr Zotero 插件Zotero 插件
  • 邀请有礼
  • 套餐&价格
  • 历史记录
应用&插件
Suppr Zotero 插件Zotero 插件浏览器插件Mac 客户端Windows 客户端微信小程序
定价
高级版会员购买积分包购买API积分包
服务
文献检索文档翻译深度研究API 文档MCP 服务
关于我们
关于 Suppr公司介绍联系我们用户协议隐私条款
关注我们

Suppr 超能文献

核心技术专利:CN118964589B侵权必究
粤ICP备2023148730 号-1Suppr @ 2026

文献检索

告别复杂PubMed语法,用中文像聊天一样搜索,搜遍4000万医学文献。AI智能推荐,让科研检索更轻松。

立即免费搜索

文件翻译

保留排版,准确专业,支持PDF/Word/PPT等文件格式,支持 12+语言互译。

免费翻译文档

深度研究

AI帮你快速写综述,25分钟生成高质量综述,智能提取关键信息,辅助科研写作。

立即免费体验

肺气肿中炎性外泌体的释放及作用:针灸潜在的治疗靶点

Release and Actions of Inflammatory Exosomes in Pulmonary Emphysema: Potential Therapeutic Target of Acupuncture.

作者信息

Zou Yao, Bhat Owais M, Yuan Xinxu, Li Guangbi, Huang Dandan, Guo Yi, Zhou Dan, Li Pin-Lan

机构信息

Research Center of Experimental Acupuncture Science, Tianjin University of Traditional Chinese Medicine, Tianjin, People's Republic of China.

Department of Pharmacology and Toxicology, Virginia Commonwealth University, School of Medicine, Richmond, VA, USA.

出版信息

J Inflamm Res. 2021 Jul 24;14:3501-3521. doi: 10.2147/JIR.S312385. eCollection 2021.

DOI:10.2147/JIR.S312385
PMID:34335040
原文链接:https://pmc.ncbi.nlm.nih.gov/articles/PMC8318722/
Abstract

BACKGROUND

Exosomes have been reported to mediate activation of the inflammatory response by secretion of inflammasome products such as IL-1β or IL-18 and that changes in exosomes production or secretion may be a therapeutic target for treatment of a variety of different chronic diseases. The present study tested the hypothesis that exosome-mediated release of NLRP3 inflammasome products instigates the inflammatory response in the lung during emphysema, a type of chronic obstructive pulmonary disease (COPD) and that electroacupuncture (EA) may attenuate emphysema by inhibition of NLRP3 inflammasome activation and consequent inflammation.

METHODS

The COPD mice model was developed by injecting porcine pancreatic elastase (PPE) via puncture tracheotomy and instillation. EA (4 Hz/20 Hz, 1 to 3 mA) was applied to the bilateral BL13 and ST36 for 30 min, once every other day for 2 weeks. Micro computed tomography (micro-CT) was performed to measure lung function. Histopathological changes in the lungs were displayed by HE staining.

RESULTS

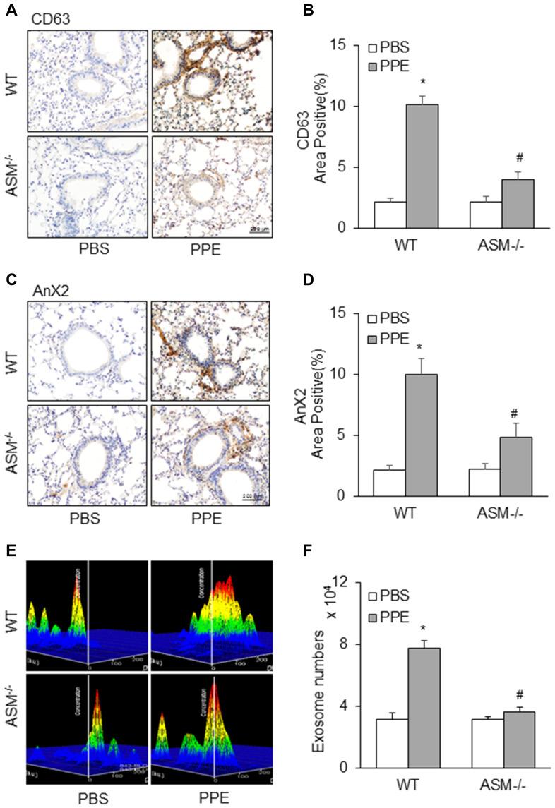
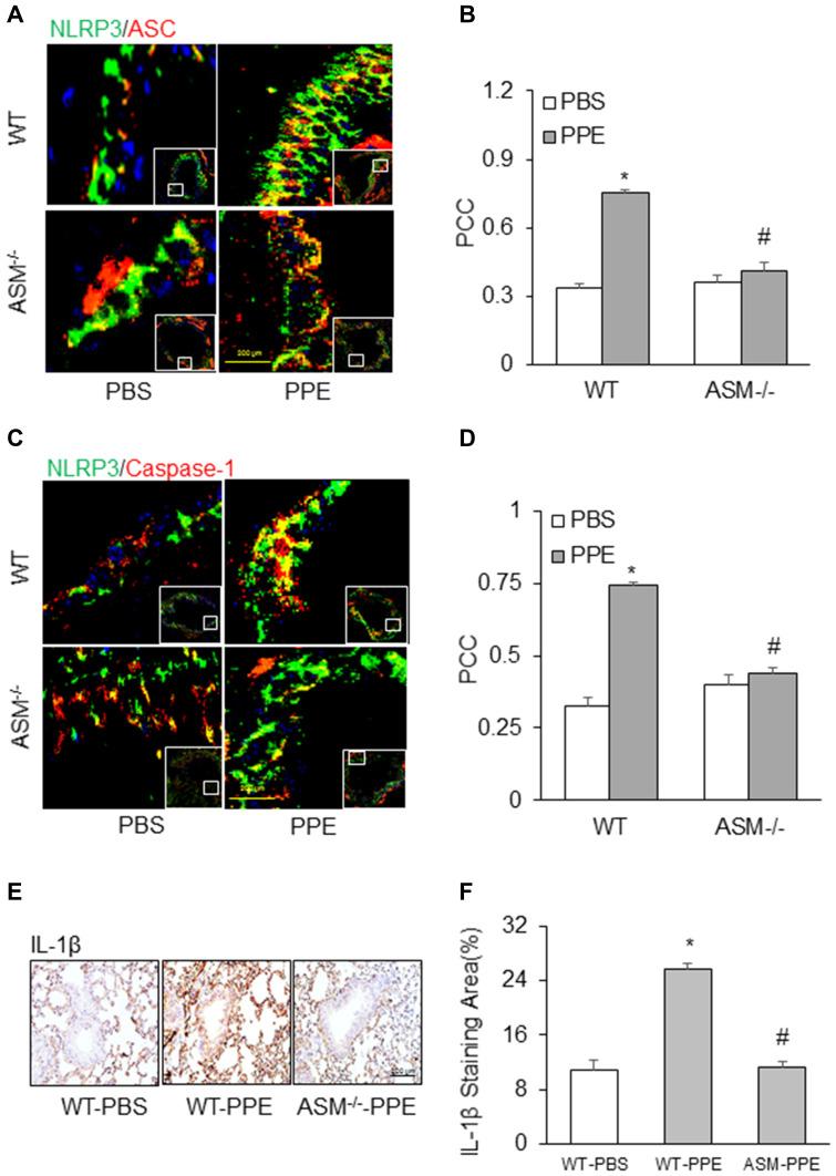
In a mouse model of porcine pancreatic elastase (PPE)-induced emphysema, the lung tissue was found to display several key features of emphysema, including alveolar septal thickening, enlarged alveoli, interstitial edema, and inflammatory cells infiltration. Lungs of mice receiving PPE exhibited substantially increased low attenuation area (LAA) in micro-CT images. The colocalization of NLRP3 vs ASC or caspase-1 detected by confocal microscopy was shown to increase in both bronchial and alveolar walls, indicating the increased formation of NLRP3 inflammasomes. IL-1β, a prototype NLRP3 inflammasome activating product, was also found to have increased in the lung during emphysema, which was colocalized with CD63 (an exosome marker), an indicative of inflammatory exosome formation. By nanoparticle tracking analysis (NTA), IL-1β-containing exosomes were shown to significantly increase in the bronchoalveolar lavage (BAL) from mice with emphysema. Therapeutically, IL-1β production in the lung during emphysema was significantly reduced by EA at the acupoint Feishu (BL13) and Zusanli (ST36), accompanied by decreased colocalization of NLRP3 vs ASC or caspase-1. Increased exosome release into BAL during emphysema was shown to be significantly attenuated in EA-treated mice compared to their controls. However, EA of non-specific BL23 together with ST36 acupoint had no effects on NLRP3 inflammasome activation, exosome release and associated lung pathology during emphysema.

CONCLUSION

NLRP3 inflammasome activation in concert with increased release of exosomes containing IL-1β or other inflammasome products contributes to the development of lung inflammation and injury during PPE-induced emphysema and that EA of lung-specific acupoints attenuates inflammasome activation and exosome release, thereby reducing inflammatory response in the lung of mice with emphysema.

摘要

背景

据报道,外泌体可通过分泌炎性小体产物如白细胞介素-1β(IL-1β)或白细胞介素-18(IL-18)来介导炎症反应的激活,并且外泌体产生或分泌的变化可能是治疗多种不同慢性疾病的治疗靶点。本研究检验了以下假设:外泌体介导的NLRP3炎性小体产物释放引发肺气肿(一种慢性阻塞性肺疾病(COPD))时肺内的炎症反应,并且电针(EA)可能通过抑制NLRP3炎性小体激活及随之而来的炎症来减轻肺气肿。

方法

通过经气管切开穿刺和滴注注射猪胰弹性蛋白酶(PPE)建立COPD小鼠模型。将电针(4Hz/20Hz,1至3mA)施加于双侧肺俞穴(BL13)和足三里穴(ST36)30分钟,每隔一天一次,共2周。进行微型计算机断层扫描(micro-CT)以测量肺功能。通过苏木精-伊红(HE)染色显示肺组织的组织病理学变化。

结果

在猪胰弹性蛋白酶(PPE)诱导的肺气肿小鼠模型中,发现肺组织呈现肺气肿的几个关键特征,包括肺泡间隔增厚、肺泡扩大、间质水肿和炎性细胞浸润。接受PPE的小鼠肺组织在微型计算机断层扫描(micro-CT)图像中显示低衰减区域(LAA)显著增加。共聚焦显微镜检测到的NLRP3与凋亡相关斑点样蛋白(ASC)或半胱天冬酶-1(caspase-1)的共定位在支气管和肺泡壁均增加,表明NLRP3炎性小体形成增加。IL-1β,一种典型的NLRP3炎性小体激活产物,在肺气肿期间的肺内也被发现增加,其与CD63(一种外泌体标志物)共定位,表明炎性外泌体形成。通过纳米颗粒跟踪分析(NTA),显示肺气肿小鼠支气管肺泡灌洗(BAL)中含IL-1β的外泌体显著增加。在治疗方面,电针肺俞穴(BL13)和足三里穴(ST36)可显著降低肺气肿期间肺内IL-1β的产生,同时NLRP3与ASC或caspase-1的共定位减少。与对照组相比,电针治疗的小鼠在肺气肿期间释放到BAL中的外泌体增加显著减弱。然而,非特异性的膀胱经23穴(BL23)与足三里穴(ST36)电针在肺气肿期间对NLRP3炎性小体激活、外泌体释放及相关的肺病理学无影响。

结论

NLRP3炎性小体激活与含IL-1β或其他炎性小体产物的外泌体释放增加共同导致PPE诱导的肺气肿期间肺炎症和损伤的发展,并且肺特异性穴位的电针可减轻炎性小体激活和外泌体释放,从而减少肺气肿小鼠肺内的炎症反应。

https://cdn.ncbi.nlm.nih.gov/pmc/blobs/8266/8318722/c81bf65077a1/JIR-14-3501-g0008.jpg
https://cdn.ncbi.nlm.nih.gov/pmc/blobs/8266/8318722/35e392109f54/JIR-14-3501-g0001.jpg
https://cdn.ncbi.nlm.nih.gov/pmc/blobs/8266/8318722/7ade4e98aa0f/JIR-14-3501-g0002.jpg
https://cdn.ncbi.nlm.nih.gov/pmc/blobs/8266/8318722/42b9f63256e0/JIR-14-3501-g0003.jpg
https://cdn.ncbi.nlm.nih.gov/pmc/blobs/8266/8318722/f8883df44fd0/JIR-14-3501-g0004.jpg
https://cdn.ncbi.nlm.nih.gov/pmc/blobs/8266/8318722/e95bcfc1cc3d/JIR-14-3501-g0005.jpg
https://cdn.ncbi.nlm.nih.gov/pmc/blobs/8266/8318722/a89b3226bf2d/JIR-14-3501-g0006.jpg
https://cdn.ncbi.nlm.nih.gov/pmc/blobs/8266/8318722/44c35e0bf9e5/JIR-14-3501-g0007.jpg
https://cdn.ncbi.nlm.nih.gov/pmc/blobs/8266/8318722/c81bf65077a1/JIR-14-3501-g0008.jpg
https://cdn.ncbi.nlm.nih.gov/pmc/blobs/8266/8318722/35e392109f54/JIR-14-3501-g0001.jpg
https://cdn.ncbi.nlm.nih.gov/pmc/blobs/8266/8318722/7ade4e98aa0f/JIR-14-3501-g0002.jpg
https://cdn.ncbi.nlm.nih.gov/pmc/blobs/8266/8318722/42b9f63256e0/JIR-14-3501-g0003.jpg
https://cdn.ncbi.nlm.nih.gov/pmc/blobs/8266/8318722/f8883df44fd0/JIR-14-3501-g0004.jpg
https://cdn.ncbi.nlm.nih.gov/pmc/blobs/8266/8318722/e95bcfc1cc3d/JIR-14-3501-g0005.jpg
https://cdn.ncbi.nlm.nih.gov/pmc/blobs/8266/8318722/a89b3226bf2d/JIR-14-3501-g0006.jpg
https://cdn.ncbi.nlm.nih.gov/pmc/blobs/8266/8318722/44c35e0bf9e5/JIR-14-3501-g0007.jpg
https://cdn.ncbi.nlm.nih.gov/pmc/blobs/8266/8318722/c81bf65077a1/JIR-14-3501-g0008.jpg

相似文献

1
Release and Actions of Inflammatory Exosomes in Pulmonary Emphysema: Potential Therapeutic Target of Acupuncture.肺气肿中炎性外泌体的释放及作用:针灸潜在的治疗靶点
J Inflamm Res. 2021 Jul 24;14:3501-3521. doi: 10.2147/JIR.S312385. eCollection 2021.
2
[Effects of electroacupuncture pretreatment on NLRP3 inflammasome in mice with ventilator-induced lung injury].[电针预处理对呼吸机所致肺损伤小鼠NLRP3炎性小体的影响]
Zhen Ci Yan Jiu. 2023 Jan 25;48(1):71-6. doi: 10.13702/j.1000-0607.20220591.
3
[Effect of electroacupuncture on pulmonary neuroendocrine cells and secretion of neuroactive substances in lung of COPD rats].[电针对慢性阻塞性肺疾病大鼠肺神经内分泌细胞及肺内神经活性物质分泌的影响]
Zhen Ci Yan Jiu. 2022 Apr 25;47(4):305-13. doi: 10.13702/j.1000-0607.20210609.
4
Regulation of NLRP3 Inflammasome Activation and Inflammatory Exosome Release in Podocytes by Acid Sphingomyelinase During Obesity.肥胖时酸性鞘磷脂酶调节足细胞 NLRP3 炎性小体激活和炎症外泌体释放。
Inflammation. 2023 Oct;46(5):2037-2054. doi: 10.1007/s10753-023-01861-y. Epub 2023 Jul 21.
5
Endothelial acid ceramidase in exosome-mediated release of NLRP3 inflammasome products during hyperglycemia: Evidence from endothelium-specific deletion of Asah1 gene.高血糖状态下细胞外小体介导的 NLRP3 炎性小体产物释放过程中的内皮细胞酸性鞘磷脂酶:来自内皮细胞特异性敲除 Asah1 基因的证据。
Biochim Biophys Acta Mol Cell Biol Lipids. 2019 Dec;1864(12):158532. doi: 10.1016/j.bbalip.2019.158532. Epub 2019 Oct 21.
6
Effects of electroacupuncture with "intestinal disease prescription" on NLRP3 inflammasome and intestinal mucosal barrier in rats with acute ulcerative colitis.电针“肠病方”对急性溃疡性结肠炎大鼠 NLRP3 炎性小体及肠黏膜屏障的影响。
Zhongguo Zhen Jiu. 2024 Apr 12;44(4):441-448. doi: 10.13703/j.0255-2930.20230716-k0001.
7
Electroacupuncture at Feishu (BL13) and Zusanli (ST36) down-regulates the expression of orexins and their receptors in rats with chronic obstructive pulmonary disease.电针肺俞穴(BL13)和足三里穴(ST36)可下调慢性阻塞性肺疾病大鼠中食欲素及其受体的表达。
J Integr Med. 2014 Sep;12(5):417-24. doi: 10.1016/S2095-4964(14)60040-6.
8
[Effects of electroacupuncture on NLRP3 inflammasome and pyroptosis protein GSDMD in uterine tissue in rats with primary dysmenorrhea].[电针对原发性痛经大鼠子宫组织中NLRP3炎性小体及焦亡蛋白GSDMD的影响]
Zhongguo Zhen Jiu. 2023 Mar 12;43(3):309-16. doi: 10.13703/j.0255-2930.20220415-k0001.
9
Electroacupuncture at Zusanli regulates the pathological phenotype of inflammatory bowel disease by modulating the NLRP3 inflammasome pathway.电针对足三里穴位的刺激可以通过调节 NLRP3 炎性小体通路来调节炎症性肠病的病理表型。
Immun Inflamm Dis. 2024 Aug;12(8):e1366. doi: 10.1002/iid3.1366.
10
The activation of NLRP3-inflammsome by stimulation of diesel exhaust particles in lung tissues from emphysema model and RAW 264.7 cell line.通过刺激肺气肿模型肺组织和RAW 264.7细胞系中的柴油废气颗粒来激活NLRP3炎性小体。
Korean J Intern Med. 2017 Sep;32(5):865-874. doi: 10.3904/kjim.2016.033. Epub 2017 Aug 18.

引用本文的文献

1
Chinese acupoint therapies in cancer pain management: research advances and future perspectives.中医穴位疗法在癌症疼痛管理中的研究进展与未来展望
Pain Manag. 2025 Jun;15(6):345-358. doi: 10.1080/17581869.2025.2510191. Epub 2025 May 22.
2
Advances in anti-inflammatory treatment of sepsis-associated acute respiratory distress syndrome.脓毒症相关急性呼吸窘迫综合征抗炎治疗的进展
Inflamm Res. 2025 Apr 29;74(1):74. doi: 10.1007/s00011-025-02043-2.
3
Effect of low-moderate intensity traditional Chinese exercises combined with acupuncture on patients with stable chronic obstructive pulmonary disease: study protocol for a randomized controlled trial.

本文引用的文献

1
[Electroacupuncture improves lung function by suppressing mucin-5AC mediated EGFR-p38MAPK signaling and inflammation reaction in chronic obstructive pulmonary disease rats].[电针通过抑制黏蛋白-5AC介导的表皮生长因子受体-p38丝裂原活化蛋白激酶信号通路及慢性阻塞性肺疾病大鼠炎症反应改善肺功能]
Zhen Ci Yan Jiu. 2021 Mar 25;46(3):180-6. doi: 10.13702/j.1000-0607.200420.
2
Reversal of Endothelial Extracellular Vesicle-Induced Smooth Muscle Phenotype Transition by Hypercholesterolemia Stimulation: Role of NLRP3 Inflammasome Activation.高胆固醇血症刺激逆转内皮细胞外囊泡诱导的平滑肌表型转变:NLRP3炎性小体激活的作用
Front Cell Dev Biol. 2020 Dec 21;8:597423. doi: 10.3389/fcell.2020.597423. eCollection 2020.
3
低-中强度传统中医疗法联合针刺对稳定期慢性阻塞性肺疾病患者的影响:一项随机对照试验的研究方案
Front Med (Lausanne). 2025 Apr 2;12:1470196. doi: 10.3389/fmed.2025.1470196. eCollection 2025.
4
The effect and safety of acupuncture as adjunctive therapy for STEMI patients after PCI: study protocol of a randomized controlled trial.针刺辅助经皮冠状动脉介入治疗对 ST 段抬高型心肌梗死患者的疗效及安全性:一项随机对照试验的研究方案。
BMC Complement Med Ther. 2024 Aug 14;24(1):306. doi: 10.1186/s12906-024-04608-w.
5
Efficacy and Safety of Acupuncture in Managing COPD: An Overview of Systematic Reviews.针灸治疗 COPD 的疗效和安全性:系统评价概述。
Int J Chron Obstruct Pulmon Dis. 2024 Jul 26;19:1721-1739. doi: 10.2147/COPD.S464546. eCollection 2024.
6
Transcriptomic Insights into Different Stimulation Intensity of Electroacupuncture in Treating COPD in Rat Models.电针不同刺激强度治疗大鼠慢性阻塞性肺疾病的转录组学洞察
J Inflamm Res. 2024 May 9;17:2873-2887. doi: 10.2147/JIR.S458580. eCollection 2024.
7
Unveiling the Role of Exosomes in the Pathophysiology of Sepsis: Insights into Organ Dysfunction and Potential Biomarkers.揭示外泌体在脓毒症病理生理学中的作用:对器官功能障碍的深入了解和潜在的生物标志物。
Int J Mol Sci. 2024 Apr 30;25(9):4898. doi: 10.3390/ijms25094898.
8
The Mechanisms of Resistin-Like Molecule-β-Mediated Airway Inflammation in Chronic Obstructive Pulmonary Disease via Autophagy.抵抗素样分子β通过自噬介导慢性阻塞性肺疾病气道炎症的机制
J Inflamm Res. 2023 Aug 31;16:3853-3870. doi: 10.2147/JIR.S403517. eCollection 2023.
9
Exosomes may be the carrier of acupuncture treatment for major depressive disorder.外泌体可能是针灸治疗重度抑郁症的载体。
Front Behav Neurosci. 2023 Feb 16;17:1107265. doi: 10.3389/fnbeh.2023.1107265. eCollection 2023.
10
Renomedullary exosomes produce antihypertensive effects in reversible two-kidney one-clip renovascular hypertensive mice.肾髓质外泌体在可复性两肾一夹型肾血管性高血压小鼠中产生降压作用。
Biochem Pharmacol. 2022 Oct;204:115238. doi: 10.1016/j.bcp.2022.115238. Epub 2022 Aug 31.
Genome-wide identification and analysis of long noncoding RNAs in longissimus muscle tissue from Kazakh cattle and Xinjiang brown cattle.
哈萨克牛和新疆褐牛背最长肌组织中长链非编码RNA的全基因组鉴定与分析
Anim Biosci. 2021 Nov;34(11):1739-1748. doi: 10.5713/ajas.20.0317. Epub 2020 Oct 13.
4
Melatonin induced suppression of ER stress and mitochondrial dysfunction inhibited NLRP3 inflammasome activation in COPD mice.褪黑素抑制内质网应激和线粒体功能障碍可抑制 COPD 小鼠中 NLRP3 炎性体的激活。
Food Chem Toxicol. 2020 Oct;144:111588. doi: 10.1016/j.fct.2020.111588. Epub 2020 Jul 30.
5
[Effect of acupuncture on NLRP3 inflammatory corpuscle in rats with intracerebral hemorrhage].针刺对脑出血大鼠NLRP3炎性小体的影响
Zhongguo Zhen Jiu. 2020 Jul 12;40(7):757-63. doi: 10.13703/j.0255-2930.20190513-k0003.
6
Extracellular vesicles: novel communicators in lung diseases.细胞外囊泡:肺部疾病的新型通讯者。
Respir Res. 2020 Jul 8;21(1):175. doi: 10.1186/s12931-020-01423-y.
7
Crosstalk between Acupuncture and NF-B in Inflammatory Diseases.针灸与核因子-κB在炎症性疾病中的相互作用
Evid Based Complement Alternat Med. 2020 Jun 8;2020:7924985. doi: 10.1155/2020/7924985. eCollection 2020.
8
[Effect of electroacupuncture on pulmonary function and M1 polarization of alveolar macrophages in rats with chronic obstructive pulmonary disease].[电针对慢性阻塞性肺疾病大鼠肺功能及肺泡巨噬细胞M1极化的影响]
Zhen Ci Yan Jiu. 2020 Mar 25;45(3):173-9. doi: 10.13702/j.1000-0607.190621.
9
Mesenchymal Stem Cell Derived Extracellular Vesicles in Aging.衰老过程中的间充质干细胞衍生细胞外囊泡
Front Cell Dev Biol. 2020 Feb 21;8:107. doi: 10.3389/fcell.2020.00107. eCollection 2020.
10
The efficacy of manual therapy (Chuna) for chronic obstructive pulmonary disease: Protocol for a systematic review.手法治疗(推拿)对慢性阻塞性肺疾病的疗效:一项系统评价方案
Medicine (Baltimore). 2020 Feb;99(9):e18832. doi: 10.1097/MD.0000000000018832.