Suppr超能文献

LINC00261通过miR-545-3p/MT1M轴抑制食管鳞状细胞癌的顺铂耐药性。

LINC00261 Suppresses Cisplatin Resistance of Esophageal Squamous Cell Carcinoma Through miR-545-3p/MT1M Axis.

作者信息

Wang Lijun, Wang Xiaojun, Yan Pengwei, Liu Yatian, Jiang Xuesong

机构信息

Department of Radiation Oncology, Jiangsu Cancer Hospital, Jiangsu Institute of Cancer Research, The Affiliated Cancer Hospital of Nanjing Medical University, Nanjing, China.

出版信息

Front Cell Dev Biol. 2021 Jul 15;9:687788. doi: 10.3389/fcell.2021.687788. eCollection 2021.

Abstract

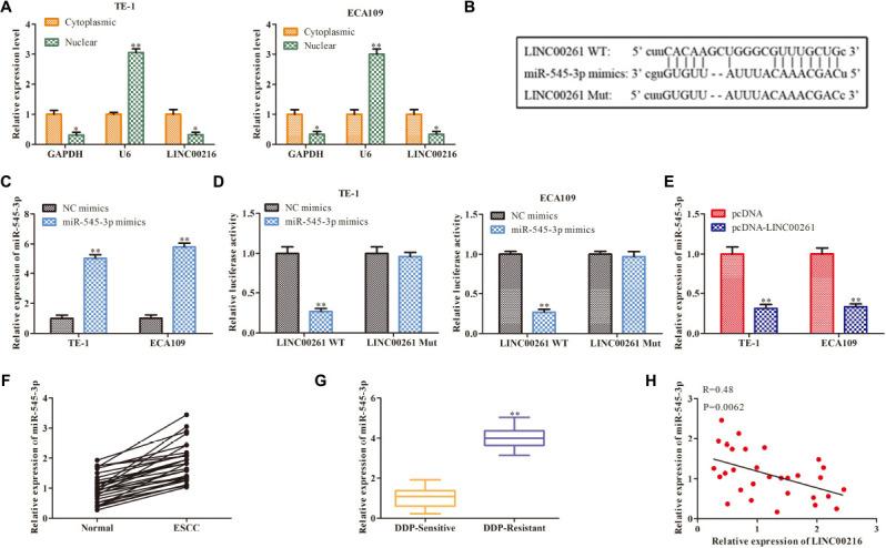
To improve the survival rate and cure rate of patients, it is necessary to find a new treatment scheme according to the molecular composition of (ESCC) in esophageal squamous cell carcinoma. Long non-coding RNAs (lncRNAs) regulate the progression of ESCC by various pathophysiological pathways. We explored the possible function of the lncRNA LINC00261 (LINC00261) on cisplatin (DDP) resistance of ESCC and its relative molecular mechanisms. In the study, we found that LINC00261 was downregulated in ESCC tissues, cell lines, and DDP-resistant ESCC patients. Besides, overexpression of LINC00261 not only inhibited cell proliferation, and DDP resistance but also promotes cell apoptosis. Further mechanistic research showed that LINC00261 sponged miR-545-3p which was negatively correlated with the expression of LINC00261. In addition, functional experiments revealed that upregulation of miR-766-5p promoted proliferation and enhanced DDP resistance. Subsequently, MT1M was testified to be the downstream target gene of miR-545-3p. Rescue experiments revealed that overexpression of MT1M largely restores miR-545-3p mimics-mediated function on ESCC progression. Our results demonstrate that the LINC00261 suppressed the DDP resistance of ESCC through miR-545-3p/MT1M axis.

摘要

为提高患者的生存率和治愈率,有必要根据食管鳞状细胞癌(ESCC)的分子组成寻找新的治疗方案。长链非编码RNA(lncRNAs)通过多种病理生理途径调节ESCC的进展。我们探讨了长链非编码RNA LINC00261(LINC00261)对ESCC顺铂(DDP)耐药性的可能作用及其相关分子机制。在本研究中,我们发现LINC00261在ESCC组织、细胞系及DDP耐药的ESCC患者中表达下调。此外,LINC00261的过表达不仅抑制细胞增殖和DDP耐药,还促进细胞凋亡。进一步的机制研究表明,LINC00261可吸附miR-545-3p,而miR-545-3p的表达与LINC00261呈负相关。此外,功能实验表明,上调miR-766-5p可促进增殖并增强DDP耐药性。随后,MT1M被证实为miR-545-3p的下游靶基因。挽救实验表明,MT1M的过表达在很大程度上恢复了miR-545-3p模拟物介导的对ESCC进展的作用。我们的结果表明,LINC00261通过miR-545-3p/MT1M轴抑制ESCC的DDP耐药性。

https://cdn.ncbi.nlm.nih.gov/pmc/blobs/ea81/8320661/11b04fbb2c7d/fcell-09-687788-g001.jpg

文献AI研究员

20分钟写一篇综述,助力文献阅读效率提升50倍。

立即体验

用中文搜PubMed

大模型驱动的PubMed中文搜索引擎

马上搜索

文档翻译

学术文献翻译模型,支持多种主流文档格式。

立即体验