Suppr超能文献

肢体远程缺血预处理通过调节葡萄糖转运改善慢性脑灌注不足大鼠的认知障碍。

Limb Remote Ischemic Conditioning Ameliorates Cognitive Impairment in Rats with Chronic Cerebral Hypoperfusion by Regulating Glucose Transport.

作者信息

Ren Changhong, Liu Yuanyuan, Stone Christopher, Li Ning, Li Sijie, Li Haiyan, Cheng Zichao, Hu Jiangnan, Li Weiguang, Jin Kunlin, Ji Xunming, Ding Yuchuan

机构信息

1Beijing Key Laboratory of Hypoxia Translational Medicine, Xuanwu Hospital, Capital Medical University, Beijing, China.

5Beijing Institute of Brain Disorders, Capital Medical University, Beijing, China.

出版信息

Aging Dis. 2021 Aug 1;12(5):1197-1210. doi: 10.14336/AD.2020.1125. eCollection 2021 Aug.

Abstract

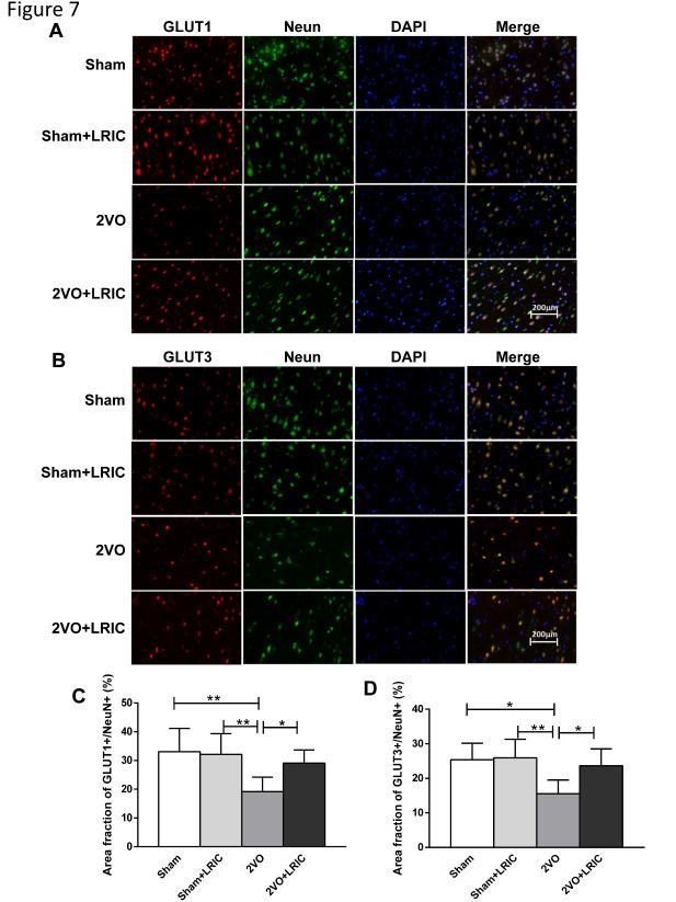
Cognitive impairment is closely associated with the slowing of glucose metabolism in the brain. Glucose transport, a rate-limiting step of glucose metabolism, plays a key role in this phenomenon. Previous studies have reported that limb remote ischemic conditioning (LRIC) improves cognitive performance in rats with chronic cerebral hypoperfusion (CCH). Here, we determined whether LRIC could ameliorate cognitive impairment in rats with CCH by regulating glucose transport. A total of 170 male Sprague-Dawley rats were used. Animals subjected to permanent double carotid artery occlusion (2VO) were assigned to the control or LRIC treatment group. LRIC was applied beginning 3 days after the 2VO surgery. We found that LRIC can improve learning and memory; decrease the ratio of ADP/ATP; increase glucose content; upregulate the expression of pAMPKα, GLUT1 and GLUT3; and increase the number of GLUT1 and GLUT3 transporters in cerebral cortical neurons. The expression of GLUT1 and GLUT3 in the cortex displayed a strong correlation with learning and memory. Pearson correlation analysis showed that the levels of GLUT1 and GLUT3 are correlated with neurological function scores. All of these beneficial effects of LRIC were ablated by application of the AMPK inhibitor, dorsomorphin. In summary, LRIC ameliorated cognitive impairment in rats with CCH by regulating glucose transport via the AMPK/GLUT signaling pathway. We conclude that AMPK-mediated glucose transport plays a key role in LRIC. These data also suggest that supplemental activation of glucose transport after CCH may provide a clinically applicable intervention for improving cognitive impairment.

摘要

认知障碍与大脑葡萄糖代谢减缓密切相关。葡萄糖转运作为葡萄糖代谢的限速步骤,在这一现象中起关键作用。先前的研究报道,肢体远程缺血预处理(LRIC)可改善慢性脑灌注不足(CCH)大鼠的认知能力。在此,我们确定LRIC是否能通过调节葡萄糖转运来改善CCH大鼠的认知障碍。共使用了170只雄性Sprague-Dawley大鼠。将接受永久性双侧颈总动脉闭塞(2VO)的动物分为对照组或LRIC治疗组。LRIC在2VO手术后3天开始应用。我们发现,LRIC可改善学习和记忆;降低ADP/ATP比值;增加葡萄糖含量;上调pAMPKα、GLUT1和GLUT3的表达;并增加大脑皮质神经元中GLUT1和GLUT3转运体的数量。皮质中GLUT1和GLUT3的表达与学习和记忆密切相关。Pearson相关分析表明,GLUT1和GLUT3的水平与神经功能评分相关。LRIC的所有这些有益作用均被AMPK抑制剂 dorsomorphin消除。总之,LRIC通过AMPK/GLUT信号通路调节葡萄糖转运,改善了CCH大鼠的认知障碍。我们得出结论,AMPK介导的葡萄糖转运在LRIC中起关键作用。这些数据还表明,CCH后补充激活葡萄糖转运可能为改善认知障碍提供一种临床适用的干预措施。

https://cdn.ncbi.nlm.nih.gov/pmc/blobs/996d/8279524/15ea7f0fac13/ad-12-5-1197-g1.jpg

文献检索

告别复杂PubMed语法,用中文像聊天一样搜索,搜遍4000万医学文献。AI智能推荐,让科研检索更轻松。

立即免费搜索

文件翻译

保留排版,准确专业,支持PDF/Word/PPT等文件格式,支持 12+语言互译。

免费翻译文档

深度研究

AI帮你快速写综述,25分钟生成高质量综述,智能提取关键信息,辅助科研写作。

立即免费体验