• 文献检索
  • 文档翻译
  • 深度研究
  • 学术资讯
  • Suppr Zotero 插件Zotero 插件
  • 邀请有礼
  • 套餐&价格
  • 历史记录
应用&插件
Suppr Zotero 插件Zotero 插件浏览器插件Mac 客户端Windows 客户端微信小程序
定价
高级版会员购买积分包购买API积分包
服务
文献检索文档翻译深度研究API 文档MCP 服务
关于我们
关于 Suppr公司介绍联系我们用户协议隐私条款
关注我们

Suppr 超能文献

核心技术专利:CN118964589B侵权必究
粤ICP备2023148730 号-1Suppr @ 2026

文献检索

告别复杂PubMed语法,用中文像聊天一样搜索,搜遍4000万医学文献。AI智能推荐,让科研检索更轻松。

立即免费搜索

文件翻译

保留排版,准确专业,支持PDF/Word/PPT等文件格式,支持 12+语言互译。

免费翻译文档

深度研究

AI帮你快速写综述,25分钟生成高质量综述,智能提取关键信息,辅助科研写作。

立即免费体验

药物成瘾性 BRAFi 耐药性黑色素瘤细胞的蛋白质组学和磷酸化蛋白质组学分析。

Proteomics and Phosphoproteomics Profiling of Drug-Addicted BRAFi-Resistant Melanoma Cells.

机构信息

Biomolecular Mass Spectrometry and Proteomics Group, Utrecht Institute for Pharmaceutical Science, Utrecht University, Utrecht 3584 CH, The Netherlands.

Netherlands Proteomics Center, Padualaan 8, 3584 CH Utrecht, The Netherlands.

出版信息

J Proteome Res. 2021 Sep 3;20(9):4381-4392. doi: 10.1021/acs.jproteome.1c00331. Epub 2021 Aug 3.

DOI:10.1021/acs.jproteome.1c00331
PMID:34343000
原文链接:https://pmc.ncbi.nlm.nih.gov/articles/PMC8419860/
Abstract

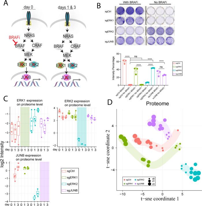
Acquired resistance to MAPK inhibitors limits the clinical efficacy in melanoma treatment. We and others have recently shown that BRAF inhibitor (BRAFi)-resistant melanoma cells can develop a dependency on the therapeutic drugs to which they have acquired resistance, creating a vulnerability for these cells that can potentially be exploited in cancer treatment. In drug-addicted melanoma cells, it was shown that this induction of cell death was preceded by a specific ERK2-dependent phenotype switch; however, the underlying molecular mechanisms are largely lacking. To increase the molecular understanding of this drug dependency, we applied a mass spectrometry-based proteomic approach on BRAFi-resistant BRAF 451Lu cells, in which ERK1, ERK2, and JUNB were silenced separately using CRISPR-Cas9. Inactivation of ERK2 and, to a lesser extent, JUNB prevents drug addiction in these melanoma cells, while, conversely, knockout of ERK1 fails to reverse this phenotype, showing a response similar to that of control cells. Our analysis reveals that ERK2 and JUNB share comparable proteome responses dominated by reactivation of cell division. Importantly, we find that EMT activation in drug-addicted melanoma cells upon drug withdrawal is affected by silencing ERK2 but not ERK1. Moreover, transcription factor (regulator) enrichment shows that PIR acts as an effector of ERK2 and phosphoproteome analysis reveals that silencing of ERK2 but not ERK1 leads to amplification of GSK3 kinase activity. Our results depict possible mechanisms of drug addiction in melanoma, which may provide a guide for therapeutic strategies in drug-resistant melanoma.

摘要

获得性 MAPK 抑制剂耐药限制了黑色素瘤治疗的临床疗效。我们和其他人最近表明,BRAF 抑制剂(BRAFi)耐药的黑色素瘤细胞可以对它们获得耐药的治疗药物产生依赖性,为这些细胞创造了一个潜在的弱点,可以在癌症治疗中加以利用。在药物成瘾的黑色素瘤细胞中,已经表明这种细胞死亡的诱导之前存在一个特定的 ERK2 依赖性表型转换;然而,其潜在的分子机制在很大程度上是缺乏的。为了增加对这种药物依赖性的分子理解,我们应用了基于质谱的蛋白质组学方法对 BRAFi 耐药的 BRAF 451Lu 细胞进行研究,其中 ERK1、ERK2 和 JUNB 分别使用 CRISPR-Cas9 进行沉默。ERK2 的失活,在较小程度上,JUNB 阻止了这些黑色素瘤细胞的药物成瘾,而相反,ERK1 的敲除则未能逆转这种表型,表现出与对照细胞相似的反应。我们的分析表明,ERK2 和 JUNB 具有相似的蛋白质组反应,主要由细胞分裂的再激活主导。重要的是,我们发现药物成瘾的黑色素瘤细胞在停药后 EMT 激活受到 ERK2 沉默的影响,但不受 ERK1 沉默的影响。此外,转录因子(调节因子)富集表明 PIR 作为 ERK2 的效应物起作用,磷酸化蛋白质组分析表明 ERK2 沉默而不是 ERK1 沉默导致 GSK3 激酶活性的放大。我们的研究结果描绘了黑色素瘤中药物成瘾的可能机制,这可能为耐药性黑色素瘤的治疗策略提供指导。

https://cdn.ncbi.nlm.nih.gov/pmc/blobs/e43d/8419860/0f897f98d995/pr1c00331_0006.jpg
https://cdn.ncbi.nlm.nih.gov/pmc/blobs/e43d/8419860/c93667d0a80d/pr1c00331_0002.jpg
https://cdn.ncbi.nlm.nih.gov/pmc/blobs/e43d/8419860/adf71f298220/pr1c00331_0003.jpg
https://cdn.ncbi.nlm.nih.gov/pmc/blobs/e43d/8419860/327b5a688652/pr1c00331_0004.jpg
https://cdn.ncbi.nlm.nih.gov/pmc/blobs/e43d/8419860/a1d67da3727c/pr1c00331_0005.jpg
https://cdn.ncbi.nlm.nih.gov/pmc/blobs/e43d/8419860/0f897f98d995/pr1c00331_0006.jpg
https://cdn.ncbi.nlm.nih.gov/pmc/blobs/e43d/8419860/c93667d0a80d/pr1c00331_0002.jpg
https://cdn.ncbi.nlm.nih.gov/pmc/blobs/e43d/8419860/adf71f298220/pr1c00331_0003.jpg
https://cdn.ncbi.nlm.nih.gov/pmc/blobs/e43d/8419860/327b5a688652/pr1c00331_0004.jpg
https://cdn.ncbi.nlm.nih.gov/pmc/blobs/e43d/8419860/a1d67da3727c/pr1c00331_0005.jpg
https://cdn.ncbi.nlm.nih.gov/pmc/blobs/e43d/8419860/0f897f98d995/pr1c00331_0006.jpg

相似文献

1
Proteomics and Phosphoproteomics Profiling of Drug-Addicted BRAFi-Resistant Melanoma Cells.药物成瘾性 BRAFi 耐药性黑色素瘤细胞的蛋白质组学和磷酸化蛋白质组学分析。
J Proteome Res. 2021 Sep 3;20(9):4381-4392. doi: 10.1021/acs.jproteome.1c00331. Epub 2021 Aug 3.
2
Cancer drug addiction is relayed by an ERK2-dependent phenotype switch.癌症药物成瘾通过一种依赖ERK2的表型转换进行传递。
Nature. 2017 Oct 12;550(7675):270-274. doi: 10.1038/nature24037. Epub 2017 Oct 4.
3
Silencing FLI or targeting CD13/ANPEP lead to dephosphorylation of EPHA2, a mediator of BRAF inhibitor resistance, and induce growth arrest or apoptosis in melanoma cells.沉默FLI或靶向CD13/ANPEP会导致EPHA2(一种BRAF抑制剂耐药的介质)去磷酸化,并诱导黑色素瘤细胞生长停滞或凋亡。
Cell Death Dis. 2017 Aug 31;8(8):e3029. doi: 10.1038/cddis.2017.406.
4
RAF-Mutant Melanomas Differentially Depend on ERK2 Over ERK1 to Support Aberrant MAPK Pathway Activation and Cell Proliferation.RAF 突变型黑色素瘤依赖于 ERK2 而非 ERK1 来支持异常 MAPK 通路激活和细胞增殖。
Mol Cancer Res. 2021 Jun;19(6):1063-1075. doi: 10.1158/1541-7786.MCR-20-1022. Epub 2021 Mar 11.
5
Tunable-combinatorial mechanisms of acquired resistance limit the efficacy of BRAF/MEK cotargeting but result in melanoma drug addiction.获得性耐药的可调组合机制限制了 BRAF/MEK 共靶向治疗的疗效,但导致黑色素瘤药物成瘾。
Cancer Cell. 2015 Feb 9;27(2):240-56. doi: 10.1016/j.ccell.2014.11.018. Epub 2015 Jan 15.
6
Targeting Extracellular Matrix Remodeling Restores BRAF Inhibitor Sensitivity in BRAFi-resistant Melanoma.靶向细胞外基质重塑可恢复 BRAFi 耐药性黑色素瘤对 BRAF 抑制剂的敏感性。
Clin Cancer Res. 2020 Nov 15;26(22):6039-6050. doi: 10.1158/1078-0432.CCR-19-2773. Epub 2020 Aug 20.
7
Targeting the PI3K/AKT/mTOR pathway overcomes the stimulating effect of dabrafenib on the invasive behavior of melanoma cells with acquired resistance to the BRAF inhibitor.靶向PI3K/AKT/mTOR信号通路可克服达拉非尼对获得性BRAF抑制剂耐药的黑色素瘤细胞侵袭行为的刺激作用。
Int J Oncol. 2016 Sep;49(3):1164-74. doi: 10.3892/ijo.2016.3594. Epub 2016 Jun 30.
8
PAK signalling drives acquired drug resistance to MAPK inhibitors in BRAF-mutant melanomas.PAK信号传导驱动BRAF突变型黑色素瘤对MAPK抑制剂产生获得性耐药。
Nature. 2017 Oct 5;550(7674):133-136. doi: 10.1038/nature24040. Epub 2017 Sep 27.
9
Activity-Based Protein Profiling Shows Heterogeneous Signaling Adaptations to BRAF Inhibition.基于活性的蛋白质谱分析显示对BRAF抑制的异质性信号适应性。
J Proteome Res. 2016 Dec 2;15(12):4476-4489. doi: 10.1021/acs.jproteome.6b00613. Epub 2016 Nov 17.
10
Sestrin2 contributes to BRAF inhibitor resistance via reducing redox vulnerability of melanoma cells.硒蛋白2通过降低黑色素瘤细胞的氧化还原易损性导致对BRAF抑制剂产生耐药性。
J Dermatol Sci. 2023 Feb;109(2):52-60. doi: 10.1016/j.jdermsci.2022.12.007. Epub 2022 Dec 24.

引用本文的文献

1
Proteomics appending a complementary dimension to precision oncotherapy.蛋白质组学为精准肿瘤治疗增添了一个互补维度。
Comput Struct Biotechnol J. 2024 Apr 20;23:1725-1739. doi: 10.1016/j.csbj.2024.04.044. eCollection 2024 Dec.
2
Overcoming phenotypic switching: targeting protein-protein interactions in cancer.克服表型转换:靶向癌症中的蛋白质-蛋白质相互作用
Explor Target Antitumor Ther. 2023;4(5):1071-1081. doi: 10.37349/etat.2023.00181. Epub 2023 Oct 30.
3
Secretome Screening of BRAFV600E-Mutated Colon Cancer Cells Resistant to Vemurafenib.

本文引用的文献

1
RegEnrich gene regulator enrichment analysis reveals a key role of the ETS transcription factor family in interferon signaling.RegEnrich 基因调控因子富集分析揭示了 ETS 转录因子家族在干扰素信号中的关键作用。
Commun Biol. 2022 Jan 11;5(1):31. doi: 10.1038/s42003-021-02991-5.
2
Five-Year Outcomes with Dabrafenib plus Trametinib in Metastatic Melanoma.达拉非尼联合曲美替尼治疗转移性黑色素瘤的 5 年结果。
N Engl J Med. 2019 Aug 15;381(7):626-636. doi: 10.1056/NEJMoa1904059. Epub 2019 Jun 4.
3
INKA, an integrative data analysis pipeline for phosphoproteomic inference of active kinases.
对维莫非尼耐药的BRAFV600E突变结肠癌细胞的分泌蛋白组筛选
Biology (Basel). 2023 Apr 17;12(4):608. doi: 10.3390/biology12040608.
INKA,一种综合数据分析管道,用于磷酸化蛋白质组学推断活性激酶。
Mol Syst Biol. 2019 Apr 12;15(4):e8250. doi: 10.15252/msb.20188250.
4
Metascape provides a biologist-oriented resource for the analysis of systems-level datasets.Metascape 为系统水平数据集的分析提供了面向生物学家的资源。
Nat Commun. 2019 Apr 3;10(1):1523. doi: 10.1038/s41467-019-09234-6.
5
Many ways to resistance: How melanoma cells evade targeted therapies.多种抵抗方式:黑色素瘤细胞如何逃避靶向治疗。
Biochim Biophys Acta Rev Cancer. 2019 Apr;1871(2):313-322. doi: 10.1016/j.bbcan.2019.02.002. Epub 2019 Feb 15.
6
BRAF Splice Variant Resistance to RAF Inhibitor Requires Enhanced MEK Association.BRAF 剪接变异体对 RAF 抑制剂的耐药性需要增强的 MEK 结合。
Cell Rep. 2018 Nov 6;25(6):1501-1510.e3. doi: 10.1016/j.celrep.2018.10.049.
7
The PRIDE database and related tools and resources in 2019: improving support for quantification data.PRIDE 数据库及相关工具和资源在 2019 年的进展:提高定量数据支持。
Nucleic Acids Res. 2019 Jan 8;47(D1):D442-D450. doi: 10.1093/nar/gky1106.
8
Oncogenic PI3K/AKT promotes the step-wise evolution of combination BRAF/MEK inhibitor resistance in melanoma.致癌性PI3K/AKT促进黑色素瘤中BRAF/MEK抑制剂联合耐药的逐步演变。
Oncogenesis. 2018 Sep 20;7(9):72. doi: 10.1038/s41389-018-0081-3.
9
BRAF/MAPK and GSK3 signaling converges to control MITF nuclear export.BRAF/MAPK 和 GSK3 信号传导汇聚以控制 MITF 的核输出。
Proc Natl Acad Sci U S A. 2018 Sep 11;115(37):E8668-E8677. doi: 10.1073/pnas.1810498115. Epub 2018 Aug 27.
10
Melanoma treatment in review.黑色素瘤治疗综述。
Immunotargets Ther. 2018 Jun 7;7:35-49. doi: 10.2147/ITT.S134842. eCollection 2018.