Suppr超能文献

常见肌肉代谢特征强调精氨酸和赖氨酸代谢可作为对抗不健康衰老的潜在治疗靶点。

Common Muscle Metabolic Signatures Highlight Arginine and Lysine Metabolism as Potential Therapeutic Targets to Combat Unhealthy Aging.

机构信息

Institute for Diabetes and Cancer, Helmholtz Zentrum München, German Research Center for Environmental Health, 85764 Neuherberg, Germany.

German Center for Diabetes Research (DZD), 85764 Neuherberg, Germany.

出版信息

Int J Mol Sci. 2021 Jul 26;22(15):7958. doi: 10.3390/ijms22157958.

Abstract

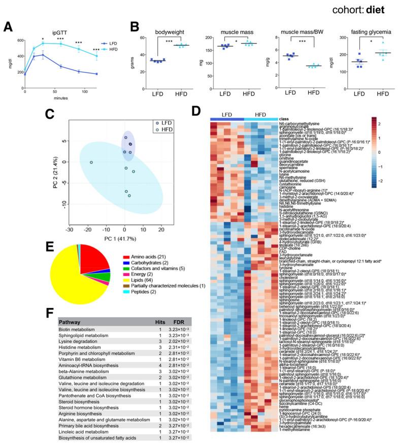
Biological aging research is expected to reveal modifiable molecular mechanisms that can be harnessed to slow or possibly reverse unhealthy trajectories. However, there is first an urgent need to define consensus molecular markers of healthy and unhealthy aging. Established aging hallmarks are all linked to metabolism, and a 'rewired' metabolic circuitry has been shown to accelerate or delay biological aging. To identify metabolic signatures distinguishing healthy from unhealthy aging trajectories, we performed nontargeted metabolomics on skeletal muscles from 2-month-old and 21-month-old mice, and after dietary and lifestyle interventions known to impact biological aging. We hypothesized that common metabolic signatures would highlight specific pathways and processes promoting healthy aging, while revealing the molecular underpinnings of unhealthy aging. Here, we report 50 metabolites that commonly distinguished aging trajectories in all cohorts, including 18 commonly reduced under unhealthy aging and 32 increased. We stratified these metabolites according to known relationships with various aging hallmarks and found the greatest associations with oxidative stress and nutrient sensing. Collectively, our data suggest interventions aimed at maintaining skeletal muscle arginine and lysine may be useful therapeutic strategies to minimize biological aging and maintain skeletal muscle health, function, and regenerative capacity in old age.

摘要

生物衰老研究有望揭示可被利用的、可减缓或可能逆转不健康轨迹的可调节分子机制。然而,首先迫切需要定义健康和不健康衰老的共识分子标志物。已确立的衰老标志都与代谢有关,并且已经证明“重新布线”的代谢电路会加速或延迟生物衰老。为了确定区分健康和不健康衰老轨迹的代谢特征,我们对来自 2 个月大和 21 个月大的小鼠的骨骼肌进行了非靶向代谢组学分析,并进行了已知会影响生物衰老的饮食和生活方式干预。我们假设常见的代谢特征将突出促进健康衰老的特定途径和过程,同时揭示不健康衰老的分子基础。在这里,我们报告了 50 种在所有队列中普遍区分衰老轨迹的代谢物,包括 18 种在不健康衰老下普遍减少和 32 种增加的代谢物。我们根据与各种衰老标志的已知关系对这些代谢物进行了分类,发现它们与氧化应激和营养感应的关联最大。总的来说,我们的数据表明,旨在维持骨骼肌精氨酸和赖氨酸的干预措施可能是有用的治疗策略,可最大限度地减少生物衰老并维持老年骨骼肌的健康、功能和再生能力。

https://cdn.ncbi.nlm.nih.gov/pmc/blobs/2216/8348621/d196de3f30de/ijms-22-07958-g001.jpg

文献AI研究员

20分钟写一篇综述,助力文献阅读效率提升50倍。

立即体验

用中文搜PubMed

大模型驱动的PubMed中文搜索引擎

马上搜索

文档翻译

学术文献翻译模型,支持多种主流文档格式。

立即体验