Department of Orthodontics, Shanghai Stomatological Hospital, Fudan University, Shanghai, China.
Shanghai Key Laboratory of Craniomaxillofacial Development and Diseases, Fudan University, Shanghai, China.
Front Immunol. 2021 Jul 26;12:708678. doi: 10.3389/fimmu.2021.708678. eCollection 2021.
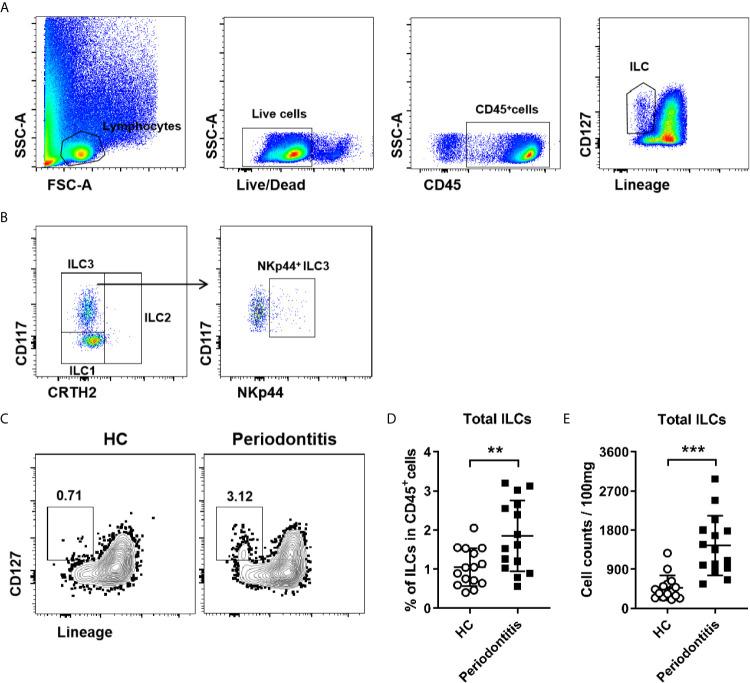
Innate lymphoid cells (ILCs) are emerging as important players in inflammatory diseases. The oral mucosal barrier harbors all ILC subsets, but how these cells regulate the immune responses in periodontal ligament tissue during periodontitis remains undefined. Here, we show that total ILCs are markedly increased in periodontal ligament of periodontitis patients compared with healthy controls. Among them, ILC1s and ILC3s, particularly NKp44ILC3 subset, are the predominant subsets accumulated in the periodontal ligament. Remarkably, ILC1s and ILC3s from periodontitis patients produce more IL-17A and IFN-γ than that from healthy controls. Collectively, our results highlight the role of ILCs in regulating oral immunity and periodontal ligament inflammation and provide insights into targeting ILCs for the treatment of periodontitis.
先天淋巴细胞(ILCs)在炎症性疾病中扮演着重要的角色。口腔黏膜屏障中存在所有 ILC 亚群,但这些细胞如何在牙周炎期间调节牙周韧带组织中的免疫反应尚不清楚。在这里,我们发现与健康对照组相比,牙周炎患者的牙周韧带中总 ILC 明显增加。其中,ILC1 和 ILC3,特别是 NKp44ILC3 亚群,是在牙周韧带中积累的主要亚群。值得注意的是,来自牙周炎患者的 ILC1 和 ILC3 比来自健康对照组的细胞产生更多的 IL-17A 和 IFN-γ。总之,我们的结果强调了 ILCs 在调节口腔免疫和牙周韧带炎症中的作用,并为针对 ILCs 治疗牙周炎提供了新的思路。