Suppr超能文献

“恐惧可以束缚你,希望可以让你自由”。对意大利囚犯 COVID-19 大流行期间经历的叙事分析。

"Fear can hold you, hope can set you free". Analysis of Italian prisoner narrative experience of the COVID-19 pandemic.

机构信息

Department of Psychology, Catholic University of the Sacred Heart, Milan, Italy.

出版信息

Int J Prison Health. 2021 Oct 18;17(3):406-423. doi: 10.1108/IJPH-07-2020-0051. Epub 2021 Aug 14.

Abstract

PURPOSE

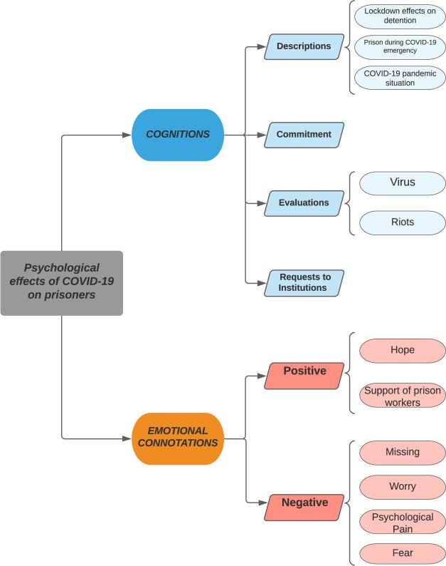
This study aims to explore the psychological effects of lockdown during the early stages of the COVID-19 pandemic on people living in an Italian prison. The suspension of family visits and most activities, along with the difficulties in applying social distancing to this vulnerable population was associated with increased psychological distress. Riots broke out over two days in more than 22 prisons across Italy at the beginning of March 2020, highlighting the negative psychological impact of the pandemic and the country's emergency policies.

DESIGN/METHODOLOGY/APPROACH: The research involves 17 men (Italians and foreigners) detained in a Lombardy prison from 1 March to 4 May 2020, corresponding to the lockdown phase in Italy. The qualitative content analysis (CA) of 27 posts, written by participants during that period and published on the blog "L'Oblò", were analysed. The analysis allowed the identification of topics and subtopics that are related to two major categories of content: cognitions and emotional connotations about the COVID-19 lockdown in prison.

FINDINGS

Analysis showed that blog post content was predominately negative in terms of emotional connotations. The most frequent coded negative emotional connotations were: missing, worry, psychological pain and fear, whilst the most frequent coded positive emotional connotations were: hope and gratitude for the support they received from prison workers. The rest of the blog content was coded as "cognitions". Cognitions were coded as descriptions of lockdown effect on detention; prison during the COVID-19 emergency; the pandemic situation in general; and comparison between inside and outside prison.

ORIGINALITY/VALUE: The current study is original as it describes through blog CA the psychological condition of prisoners during the first COVID-19 pandemic lockdown in the most affected region in Italy.

摘要

目的

本研究旨在探讨 COVID-19 大流行早期意大利监狱中囚犯的封锁心理影响。家庭探访和大多数活动的暂停,以及在这个弱势群体中实施社交距离的困难,都与心理困扰的增加有关。2020 年 3 月初,意大利超过 22 所监狱连续两天爆发骚乱,突显了大流行和该国紧急政策对囚犯的负面影响。

设计/方法/途径:该研究涉及 2020 年 3 月 1 日至 5 月 4 日期间,17 名男性(意大利人和外国人)被关押在伦巴第监狱,这与意大利的封锁阶段相对应。对参与者在这段时间内发表的 27 篇博客“L'Oblò”上的帖子进行了定性内容分析(CA)。分析允许确定与两个主要内容类别相关的主题和子主题:对监狱中 COVID-19 封锁的认知和情绪内涵。

发现

分析表明,博客文章的内容在情绪内涵上主要是负面的。最常见的编码负面情绪内涵是:思念、担忧、心理痛苦和恐惧,而最常见的编码积极情绪内涵是:对他们从监狱工作人员那里得到的支持的希望和感激。博客其余内容被编码为“认知”。认知被编码为描述封锁对拘留的影响;COVID-19 紧急情况下的监狱;大流行的一般情况;以及监狱内外的比较。

原创性/价值:本研究是原创性的,因为它通过博客 CA 描述了意大利受灾最严重地区囚犯在第一次 COVID-19 大流行封锁期间的心理状况。

https://cdn.ncbi.nlm.nih.gov/pmc/blobs/df27/8753627/e76d36d4904c/intjprisonhealth-17-0406-g001.jpg

文献AI研究员

20分钟写一篇综述,助力文献阅读效率提升50倍。

立即体验

用中文搜PubMed

大模型驱动的PubMed中文搜索引擎

马上搜索

文档翻译

学术文献翻译模型,支持多种主流文档格式。

立即体验