Daniel K. Inouye Center for Microbial Oceanography: Research and Education, University of Hawaii, Manoa, Honolulu, HI, 96822, USA.
DOE Joint Genome Institute, Berkeley, CA, 94720, USA.
Microbiome. 2021 Aug 13;9(1):172. doi: 10.1186/s40168-021-01119-5.
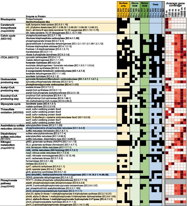
Oceanic microbiomes play a pivotal role in the global carbon cycle and are central to the transformation and recycling of carbon and energy in the ocean's interior. SAR324 is a ubiquitous but poorly understood uncultivated clade of Deltaproteobacteria that inhabits the entire water column, from ocean surface waters to its deep interior. Although some progress has been made in elucidating potential metabolic traits of SAR324 in the dark ocean, very little is known about the ecology and the metabolic capabilities of this group in the euphotic and twilight zones. To investigate the comparative genomics, ecology, and physiological potential of the SAR324 clade, we examined the distribution and variability of key genomic features and metabolic pathways in this group from surface waters to the abyss in the North Pacific Subtropical Gyre, one of the largest biomes on Earth.
We leveraged a pangenomic ecological approach, combining spatio-temporally resolved single-amplified genome, metagenomic, and metatranscriptomic datasets. The data revealed substantial genomic diversity throughout the SAR324 clade, with distinct depth and temporal distributions that clearly differentiated ecotypes. Phylogenomic subclade delineation, environmental distributions, genomic feature similarities, and metabolic capacities revealed strong congruence. The four SAR324 ecotypes delineated in this study revealed striking divergence from one another with respect to their habitat-specific metabolic potentials. The ecotypes living in the dark or twilight oceans shared genomic features and metabolic capabilities consistent with a sulfur-based chemolithoautotrophic lifestyle. In contrast, those inhabiting the sunlit ocean displayed higher plasticity energy-related metabolic pathways, supporting a presumptive photoheterotrophic lifestyle. In epipelagic SAR324 ecotypes, we observed the presence of two types of proton-pumping rhodopsins, as well as genomic, transcriptomic, and ecological evidence for active photoheterotrophy, based on xanthorhodopsin-like light-harvesting proteins.
Combining pangenomic and both metagenomic and metatranscriptomic profiling revealed a striking divergence in the vertical distribution, genomic composition, metabolic potential, and predicted lifestyle strategies of geographically co-located members of the SAR324 bacterial clade. The results highlight the utility of metapangenomic approaches employed across environmental gradients, to decipher the properties and variation in function and ecological traits of specific phylogenetic clades within complex microbiomes. Video abstract.
海洋微生物群在全球碳循环中起着关键作用,是海洋内部碳和能量转化和循环的核心。SAR324 是一种普遍存在但尚未被充分了解的未培养的δ变形菌门的分支,栖息在整个水柱中,从海洋表面到深海内部。尽管在黑暗海洋中阐明 SAR324 的潜在代谢特征方面已经取得了一些进展,但对于该群体在透光带和暮光带中的生态和代谢能力知之甚少。为了研究 SAR324 分支的比较基因组学、生态学和生理潜力,我们从北太平洋亚热带环流的表层水域到深渊,检查了该组在这个地球上最大的生物群之一中的关键基因组特征和代谢途径的分布和可变性。
我们利用了一种泛基因组生态方法,结合了时空分辨的单扩增基因组、宏基因组和宏转录组数据集。数据显示,SAR324 分支存在大量的基因组多样性,具有明显的深度和时间分布,明显区分了生态型。系统发育亚群划分、环境分布、基因组特征相似性和代谢能力显示出强烈的一致性。本研究中划定的四个 SAR324 生态型彼此之间存在明显的分歧,这与它们特定栖息地的代谢潜力有关。生活在黑暗或暮光海洋中的生态型具有相似的基因组特征和代谢能力,与硫基化能自养生活方式一致。相比之下,那些栖息在阳光充足的海洋中的生态型表现出更高的可塑性与能量相关的代谢途径,支持假定的光异养生活方式。在表生 SAR324 生态型中,我们观察到存在两种类型的质子泵视紫红质,以及基于黄嘌呤氧化酶样光捕获蛋白的基因组、转录组和生态证据,表明存在活跃的光异养作用。
结合泛基因组和宏基因组及宏转录组分析,揭示了 SAR324 细菌分支在垂直分布、基因组组成、代谢潜力和预测生活方式策略上的显著差异,这些地理上共存的成员在地理位置上是一致的。结果强调了在环境梯度上采用泛基因组方法的效用,以破译特定进化枝内复杂微生物组的功能和生态特征的性质和变异性。视频摘要。