Department of Physiological Chemistry, BioMedical Center (BMC), Ludwig-Maximillians-Universität München, Planegg-Martinsried, Germany.
Max Planck Institute of Biochemistry, Molecular Cell Biology, Planegg-Martinsried, Germany.
Nat Commun. 2021 Aug 13;12(1):4918. doi: 10.1038/s41467-021-25205-2.
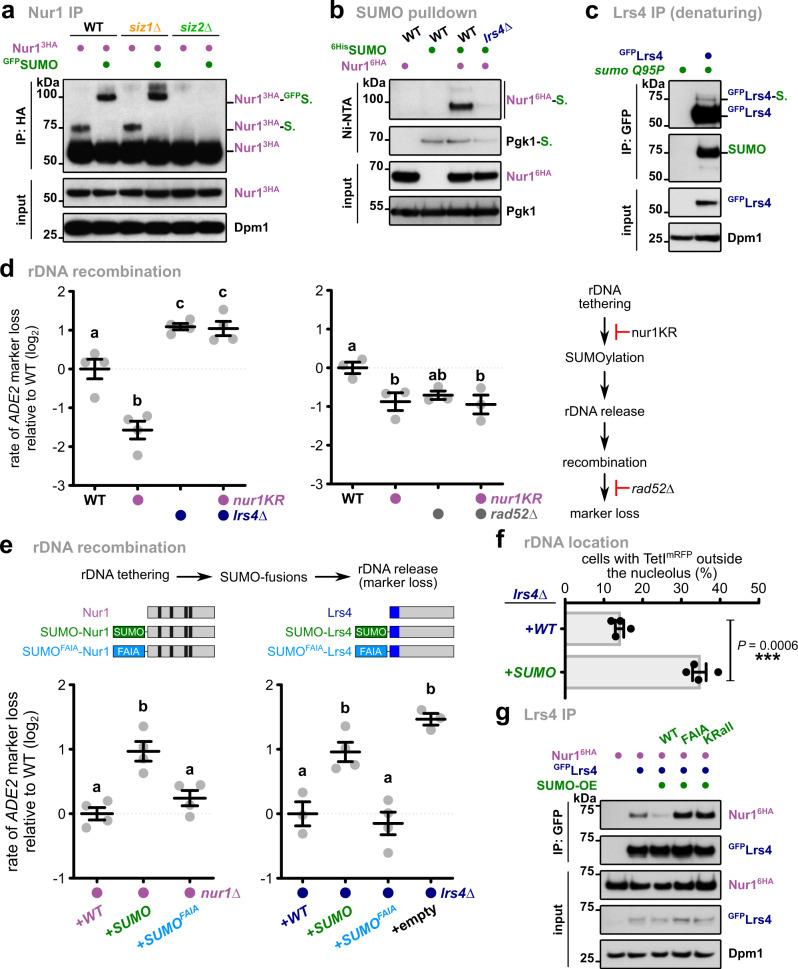
Ribosomal RNA genes (rDNA) are highly unstable and susceptible to rearrangement due to their repetitive nature and active transcriptional status. Sequestration of rDNA in the nucleolus suppresses uncontrolled recombination. However, broken repeats must be first released to the nucleoplasm to allow repair by homologous recombination. Nucleolar release of broken rDNA repeats is conserved from yeast to humans, but the underlying molecular mechanisms are currently unknown. Here we show that DNA damage induces phosphorylation of the CLIP-cohibin complex, releasing membrane-tethered rDNA from the nucleolus in Saccharomyces cerevisiae. Downstream of phosphorylation, SUMOylation of CLIP-cohibin is recognized by Ufd1 via its SUMO-interacting motif, which targets the complex for disassembly through the Cdc48/p97 chaperone. Consistent with a conserved mechanism, UFD1L depletion in human cells impairs rDNA release. The dynamic and regulated assembly and disassembly of the rDNA-tethering complex is therefore a key determinant of nucleolar rDNA release and genome integrity.
核糖体 RNA 基因(rDNA)由于其重复性质和活跃的转录状态,高度不稳定且易发生重排。rDNA 被隔离在核仁中可以抑制不受控制的重组。然而,断裂的重复序列必须先释放到核质中,才能通过同源重组进行修复。从酵母到人,核仁中断裂 rDNA 重复序列的释放是保守的,但目前尚不清楚其潜在的分子机制。在这里,我们表明 DNA 损伤诱导 CLIP-cohibin 复合物的磷酸化,从而将酵母中的膜结合 rDNA 从核仁中释放出来。磷酸化的下游,CLIP-cohibin 的 SUMO 化被 Ufd1 通过其 SUMO 相互作用基序识别,该基序将复合物作为通过 Cdc48/p97 伴侣的解体进行靶向。与保守机制一致,人细胞中 UFD1L 的耗竭会损害 rDNA 的释放。因此,rDNA 结合复合物的动态和调节组装和拆卸是核仁 rDNA 释放和基因组完整性的关键决定因素。