Suppr超能文献

生发中心反应依赖于RNA甲基化以及特定甲基阅读蛋白的不同功能。

The germinal center reaction depends on RNA methylation and divergent functions of specific methyl readers.

作者信息

Grenov Amalie C, Moss Lihee, Edelheit Sarit, Cordiner Ross, Schmiedel Dominik, Biram Adi, Hanna Jacob H, Jensen Torben Heick, Schwartz Schraga, Shulman Ziv

机构信息

Department of Immunology, Weizmann Institute of Science, Rehovot, Israel.

Department of Molecular Genetics, Weizmann Institute of Science, Rehovot, Israel.

出版信息

J Exp Med. 2021 Oct 4;218(10). doi: 10.1084/jem.20210360. Epub 2021 Aug 17.

Abstract

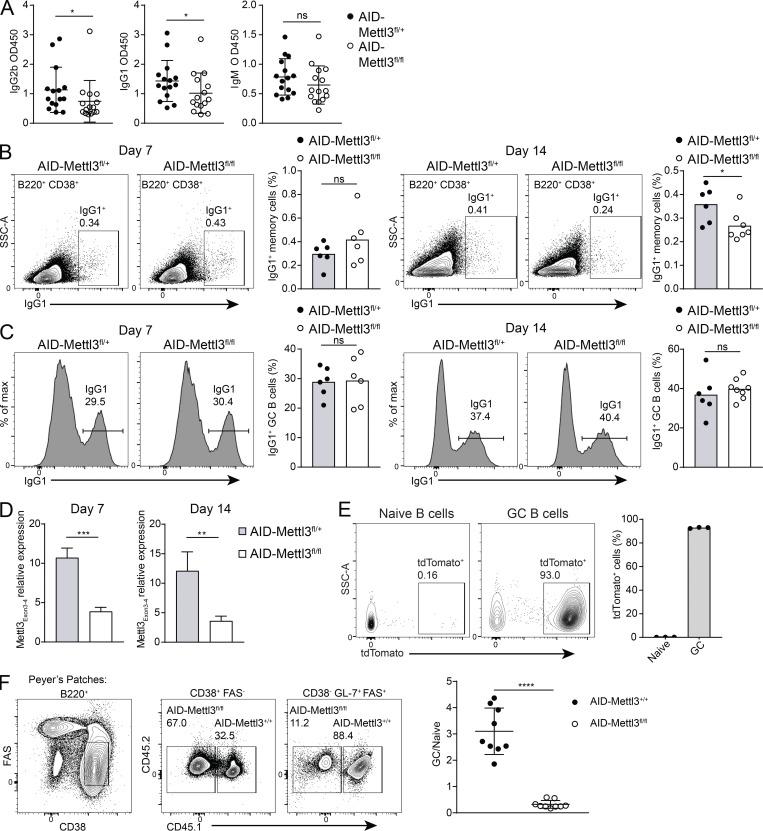
Long-lasting immunity depends on the generation of protective antibodies through the germinal center (GC) reaction. N6-methyladenosine (m6A) modification of mRNAs by METTL3 activity modulates transcript lifetime primarily through the function of m6A readers; however, the physiological role of this molecular machinery in the GC remains unknown. Here, we show that m6A modifications by METTL3 are required for GC maintenance through the differential functions of m6A readers. Mettl3-deficient GC B cells exhibited reduced cell-cycle progression and decreased expression of proliferation- and oxidative phosphorylation-related genes. The m6A binder, IGF2BP3, was required for stabilization of Myc mRNA and expression of its target genes, whereas the m6A reader, YTHDF2, indirectly regulated the expression of the oxidative phosphorylation gene program. Our findings demonstrate how two independent gene networks that support critical GC functions are modulated by m6A through distinct mRNA binders.

摘要

持久的免疫力依赖于通过生发中心(GC)反应产生保护性抗体。METTL3活性对mRNA进行的N6-甲基腺苷(m6A)修饰主要通过m6A阅读蛋白的功能来调节转录本寿命;然而,这种分子机制在生发中心的生理作用仍不清楚。在此,我们表明,METTL3介导的m6A修饰通过m6A阅读蛋白的不同功能对生发中心的维持是必需的。缺乏Mettl3的生发中心B细胞表现出细胞周期进程减慢以及增殖和氧化磷酸化相关基因的表达降低。m6A结合蛋白IGF2BP3是Myc mRNA稳定及其靶基因表达所必需的,而m6A阅读蛋白YTHDF2则间接调节氧化磷酸化基因程序的表达。我们的研究结果表明,支持生发中心关键功能的两个独立基因网络是如何通过不同的mRNA结合蛋白被m6A调控的。

https://cdn.ncbi.nlm.nih.gov/pmc/blobs/f99d/8374864/4abba4a309e9/JEM_20210360_GA.jpg

文献AI研究员

20分钟写一篇综述,助力文献阅读效率提升50倍。

立即体验

用中文搜PubMed

大模型驱动的PubMed中文搜索引擎

马上搜索

文档翻译

学术文献翻译模型,支持多种主流文档格式。

立即体验