Suppr超能文献

用于增强成肌分化的导电水凝胶的3D生物打印

3D bioprinting of conductive hydrogel for enhanced myogenic differentiation.

作者信息

Wang Ying, Wang Qingshuai, Luo Shengchang, Chen Zhoujiang, Zheng Xiang, Kankala Ranjith Kumar, Chen Aizheng, Wang Shibin

机构信息

Institute of Biomaterials and Tissue Engineering, Huaqiao University, Xiamen 361021, P. R. China.

School of Pharmaceutical Engineering and Life Science, Changzhou University, Changzhou 213164, P. R. China.

出版信息

Regen Biomater. 2021 Aug 14;8(5):rbab035. doi: 10.1093/rb/rbab035. eCollection 2021 Oct.

Abstract

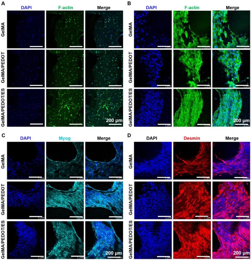
Recently, hydrogels have gained enormous interest in three-dimensional (3D) bioprinting toward developing functional substitutes for tissue remolding. However, it is highly challenging to transmit electrical signals to cells due to the limited electrical conductivity of the bioprinted hydrogels. Herein, we demonstrate the 3D bioprinting-assisted fabrication of a conductive hydrogel scaffold based on poly-3,4-ethylene dioxythiophene (PEDOT) nanoparticles (NPs) deposited in gelatin methacryloyl (GelMA) for enhanced myogenic differentiation of mouse myoblasts (C2C12 cells). Initially, PEDOT NPs are dispersed in the hydrogel uniformly to enhance the conductive property of the hydrogel scaffold. Notably, the incorporated PEDOT NPs showed minimal influence on the printing ability of GelMA. Then, C2C12 cells are successfully encapsulated within GelMA/PEDOT conductive hydrogels using 3D extrusion bioprinting. Furthermore, the proliferation, migration and differentiation efficacies of C2C12 cells in the highly conductive GelMA/PEDOT composite scaffolds are demonstrated using various investigations of live/dead staining, F-actin staining, desmin and myogenin immunofluorescence staining. Finally, the effects of electrical signals on the stimulation of the scaffolds are investigated toward the myogenic differentiation of C2C12 cells and the formation of myotubes . Collectively, our findings demonstrate that the fabrication of the conductive hydrogels provides a feasible approach for the encapsulation of cells and the regeneration of the muscle tissue.

摘要

最近,水凝胶在三维(3D)生物打印中引起了极大的关注,用于开发组织重塑的功能性替代物。然而,由于生物打印水凝胶的电导率有限,将电信号传递给细胞具有很大的挑战性。在此,我们展示了一种基于聚3,4-乙烯二氧噻吩(PEDOT)纳米颗粒(NPs)沉积在甲基丙烯酰化明胶(GelMA)中的导电水凝胶支架的3D生物打印辅助制造方法,以增强小鼠成肌细胞(C2C12细胞)的成肌分化。首先,将PEDOT NPs均匀分散在水凝胶中以增强水凝胶支架的导电性能。值得注意的是,掺入的PEDOT NPs对GelMA的打印能力影响最小。然后,使用3D挤出生物打印成功地将C2C12细胞封装在GelMA/PEDOT导电水凝胶中。此外,通过活/死染色、F-肌动蛋白染色、结蛋白和肌细胞生成素免疫荧光染色等各种研究,证明了C2C12细胞在高导电性GelMA/PEDOT复合支架中的增殖、迁移和分化效率。最后,研究了电信号对支架刺激C2C12细胞成肌分化和肌管形成的影响。总的来说,我们的研究结果表明,导电水凝胶的制造为细胞封装和肌肉组织再生提供了一种可行的方法。

https://cdn.ncbi.nlm.nih.gov/pmc/blobs/f59c/8363764/ab5e4444165f/rbab035f1.jpg

文献检索

告别复杂PubMed语法,用中文像聊天一样搜索,搜遍4000万医学文献。AI智能推荐,让科研检索更轻松。

立即免费搜索

文件翻译

保留排版,准确专业,支持PDF/Word/PPT等文件格式,支持 12+语言互译。

免费翻译文档

深度研究

AI帮你快速写综述,25分钟生成高质量综述,智能提取关键信息,辅助科研写作。

立即免费体验