Faculty of Biotechnology, University of Wrocław, Wrocław, Poland.
The John Innes Centre, Norwich Research Park, Norwich, UK.
Nat Commun. 2021 Sep 1;12(1):5222. doi: 10.1038/s41467-021-25461-2.
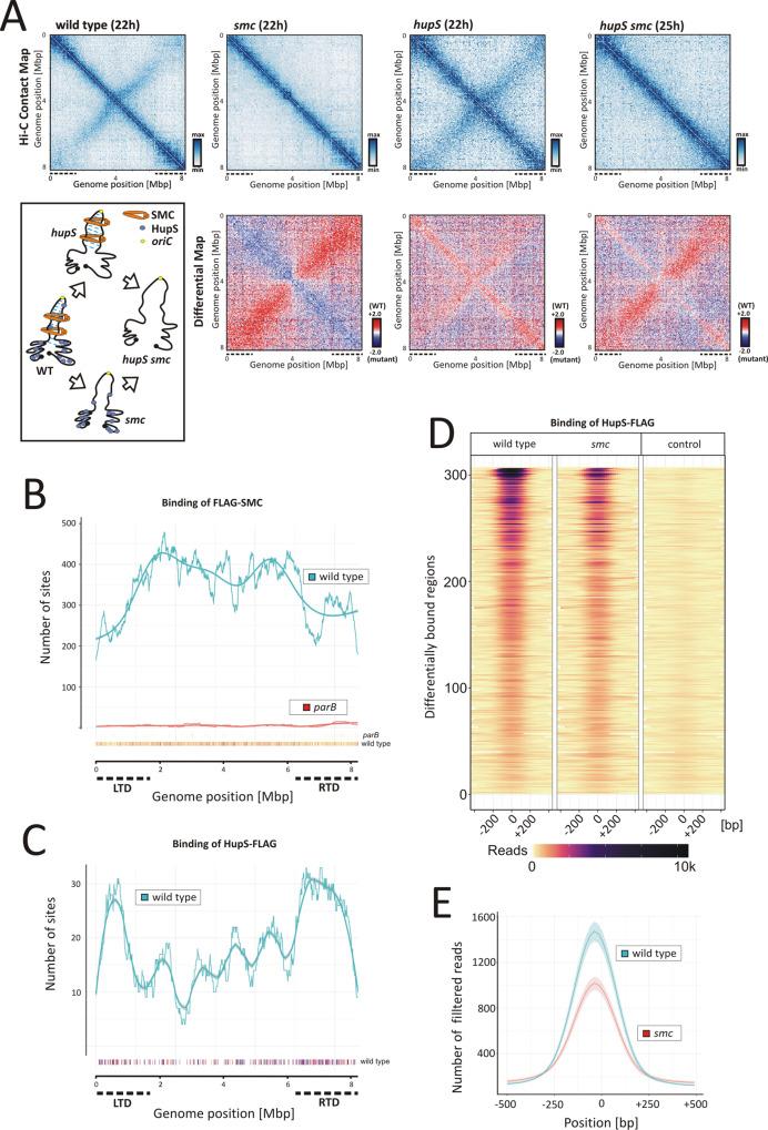
Bacteria of the genus Streptomyces have a linear chromosome, with a core region and two 'arms'. During their complex life cycle, these bacteria develop multi-genomic hyphae that differentiate into chains of exospores that carry a single copy of the genome. Sporulation-associated cell division requires chromosome segregation and compaction. Here, we show that the arms of Streptomyces venezuelae chromosomes are spatially separated at entry to sporulation, but during sporogenic cell division they are closely aligned with the core region. Arm proximity is imposed by segregation protein ParB and condensin SMC. Moreover, the chromosomal terminal regions are organized into distinct domains by the Streptomyces-specific HU-family protein HupS. Thus, as seen in eukaryotes, there is substantial chromosomal remodelling during the Streptomyces life cycle, with the chromosome undergoing rearrangements from an 'open' to a 'closed' conformation.
链霉菌属的细菌具有线性染色体,有一个核心区域和两个“臂”。在它们复杂的生命周期中,这些细菌会发育出多基因组菌丝,这些菌丝分化成携带单个基因组拷贝的外孢子链。与孢子形成相关的细胞分裂需要染色体分离和浓缩。在这里,我们表明,链霉菌属委内瑞拉链霉菌染色体的臂在进入孢子形成时在空间上是分开的,但在孢子发生细胞分裂期间,它们与核心区域紧密对齐。臂的接近性是由分离蛋白 ParB 和凝聚蛋白 SMC 施加的。此外,染色体末端区域由链霉菌特异性 HU 家族蛋白 HupS 组织成不同的结构域。因此,与真核生物一样,在链霉菌的生命周期中存在大量的染色体重塑,染色体从“开放”到“封闭”构象发生重排。