Suppr超能文献

X 射线修复交叉互补家族成员在非小细胞肺癌中的基因表达与预后。

Gene expression and prognosis of x-ray repair cross-complementing family members in non-small cell lung cancer.

机构信息

Department of Thoracic Surgery, The Affiliated Changzhou No. 2 People's Hospital of Nanjing Medical University, Changzhou China.

Heart and Lung Disease Laboratory, the Affiliated Changzhou No. 2 People's Hospital of Nanjing Medical University, Changzhou China.

出版信息

Bioengineered. 2021 Dec;12(1):6210-6228. doi: 10.1080/21655979.2021.1964193.

Abstract

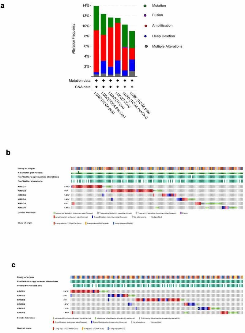
The X-ray repair cross-complementing gene () family participates in DNA damage repair and its dysregulation is associated with the development and progression of a variety of cancers. However, have not been systematically studied in non-small cell lung cancer (NSCLC). Using The Cancer Genome Atlas (TCGA) and Oncomine databases, we compared the expression levels of between NSCLC and normal tissues and performed survival analysis using the data from TCGA. The correlations of with the clinical parameters were then analyzed using UCSC Xena. Genetic alterations in in NSCLC and their effects on the prognosis of patients were presented using cBioPortal. SurvivalMeth was used to explore the differentially methylated sites associated with NSCLC and their effect on prognosis. Next, the immunological correlations of expression level were analyzed using TIMER 2.0. Finally, GeneMANIA was used to visualize and analyze the functionally relevant genes, while Gene Ontology (GO) and Kyoto Encyclopedia of Genes and Genomes (KEGG) were used for functional and pathway enrichment analyses of prognostic genes. Our results revealed that were overexpressed in lung adenocarcinoma (LUAD) and lung squamous cell carcinoma (LUSC). Univariate and multivariate Cox analyses showed that were independent risk factors for LUAD. Additionally, genetic alterations, methylation, and immune cell infiltration demonstrated an association between and poor prognosis in LUAD. Finally, the KEGG-enriched and non-homologous end-joining () pathways were shown to be associated with . In conclusion, our study demonstrated that could be used as diagnostic and prognostic biomarkers for LUAD.

摘要

X 射线修复交叉互补基因 () 家族参与 DNA 损伤修复,其失调与多种癌症的发生和发展有关。然而,在非小细胞肺癌 (NSCLC) 中尚未进行系统研究。我们使用癌症基因组图谱 (TCGA) 和 Oncomine 数据库比较了 NSCLC 和正常组织之间的表达水平,并使用 TCGA 数据进行了生存分析。然后使用 UCSC Xena 分析了与临床参数的相关性。使用 cBioPortal 展示了 NSCLC 中基因的遗传改变及其对患者预后的影响。使用 SurvivalMeth 探索了与 NSCLC 相关的差异甲基化位点及其对预后的影响。接下来,使用 TIMER 2.0 分析了基因表达水平的免疫相关性。最后,使用 GeneMANIA 可视化和分析功能相关基因,同时使用基因本体论 (GO) 和京都基因与基因组百科全书 (KEGG) 对预后基因进行功能和途径富集分析。我们的结果表明,在肺腺癌 (LUAD) 和肺鳞状细胞癌 (LUSC) 中表达上调。单因素和多因素 Cox 分析表明,在 LUAD 中是独立的危险因素。此外,遗传改变、甲基化和免疫细胞浸润表明与 LUAD 预后不良有关。最后,KEGG 富集和非同源末端连接 () 途径与有关。总之,我们的研究表明可以作为 LUAD 的诊断和预后生物标志物。

https://cdn.ncbi.nlm.nih.gov/pmc/blobs/17b7/8806547/483de0c6b4cf/KBIE_A_1964193_F0001_OC.jpg

文献检索

告别复杂PubMed语法,用中文像聊天一样搜索,搜遍4000万医学文献。AI智能推荐,让科研检索更轻松。

立即免费搜索

文件翻译

保留排版,准确专业,支持PDF/Word/PPT等文件格式,支持 12+语言互译。

免费翻译文档

深度研究

AI帮你快速写综述,25分钟生成高质量综述,智能提取关键信息,辅助科研写作。

立即免费体验