• 文献检索
  • 文档翻译
  • 深度研究
  • 学术资讯
  • Suppr Zotero 插件Zotero 插件
  • 邀请有礼
  • 套餐&价格
  • 历史记录
应用&插件
Suppr Zotero 插件Zotero 插件浏览器插件Mac 客户端Windows 客户端微信小程序
定价
高级版会员购买积分包购买API积分包
服务
文献检索文档翻译深度研究API 文档MCP 服务
关于我们
关于 Suppr公司介绍联系我们用户协议隐私条款
关注我们

Suppr 超能文献

核心技术专利:CN118964589B侵权必究
粤ICP备2023148730 号-1Suppr @ 2026

文献检索

告别复杂PubMed语法,用中文像聊天一样搜索,搜遍4000万医学文献。AI智能推荐,让科研检索更轻松。

立即免费搜索

文件翻译

保留排版,准确专业,支持PDF/Word/PPT等文件格式,支持 12+语言互译。

免费翻译文档

深度研究

AI帮你快速写综述,25分钟生成高质量综述,智能提取关键信息,辅助科研写作。

立即免费体验

通过增强自噬性糖原分解来缓解多己糖醇贮积症。

Alleviation of a polyglucosan storage disorder by enhancement of autophagic glycogen catabolism.

机构信息

Department of Neurology, Hadassah-Hebrew University Medical Center, Jerusalem, Israel.

Laboratory for Neurodegenerative Diseases and Personalized Medicine, The Cell Screening Facility for Personalized Medicine, The Shmunis School of Biomedicine and Cancer Research, The George S. Wise Faculty for Life Sciences, Sagol School of Neurosciences, Tel Aviv University, Tel Aviv, Israel.

出版信息

EMBO Mol Med. 2021 Oct 7;13(10):e14554. doi: 10.15252/emmm.202114554. Epub 2021 Sep 6.

DOI:10.15252/emmm.202114554
PMID:34486811
原文链接:https://pmc.ncbi.nlm.nih.gov/articles/PMC8495453/
Abstract

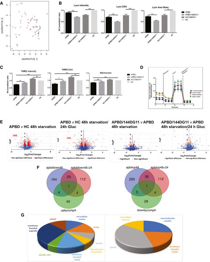
This work employs adult polyglucosan body disease (APBD) models to explore the efficacy and mechanism of action of the polyglucosan-reducing compound 144DG11. APBD is a glycogen storage disorder (GSD) caused by glycogen branching enzyme (GBE) deficiency causing accumulation of poorly branched glycogen inclusions called polyglucosans. 144DG11 improved survival and motor parameters in a GBE knockin (Gbe ) APBD mouse model. 144DG11 reduced polyglucosan and glycogen in brain, liver, heart, and peripheral nerve. Indirect calorimetry experiments revealed that 144DG11 increases carbohydrate burn at the expense of fat burn, suggesting metabolic mobilization of pathogenic polyglucosan. At the cellular level, 144DG11 increased glycolytic, mitochondrial, and total ATP production. The molecular target of 144DG11 is the lysosomal membrane protein LAMP1, whose interaction with the compound, similar to LAMP1 knockdown, enhanced autolysosomal degradation of glycogen and lysosomal acidification. 144DG11 also enhanced mitochondrial activity and modulated lysosomal features as revealed by bioenergetic, image-based phenotyping and proteomics analyses. As an effective lysosomal targeting therapy in a GSD model, 144DG11 could be developed into a safe and efficacious glycogen and lysosomal storage disease therapy.

摘要

这项工作采用成人多聚糖体病 (APBD) 模型来探索多聚糖还原化合物 144DG11 的疗效和作用机制。APBD 是一种糖原分支酶 (GBE) 缺乏引起的糖原储存障碍 (GSD),导致称为多聚糖的分支不良糖原的积累。144DG11 改善了 GBE 敲入 (Gbe) APBD 小鼠模型的存活和运动参数。144DG11 减少了大脑、肝脏、心脏和周围神经中的多聚糖和糖原。间接量热实验表明,144DG11 通过消耗脂肪来增加碳水化合物的燃烧,表明致病性多聚糖的代谢动员。在细胞水平上,144DG11 增加了糖酵解、线粒体和总 ATP 的产生。144DG11 的分子靶标是溶酶体膜蛋白 LAMP1,其与化合物的相互作用类似于 LAMP1 敲低,增强了糖原和溶酶体酸化的自溶酶体降解。144DG11 还增强了线粒体活性,并通过生物能量学、基于图像的表型分析和蛋白质组学分析调节溶酶体特征。作为 GSD 模型中的一种有效的溶酶体靶向治疗方法,144DG11 可以开发成一种安全有效的糖原和溶酶体储存疾病治疗方法。

https://cdn.ncbi.nlm.nih.gov/pmc/blobs/5ff4/8495453/896909c88d6d/EMMM-13-e14554-g012.jpg
https://cdn.ncbi.nlm.nih.gov/pmc/blobs/5ff4/8495453/96da23636187/EMMM-13-e14554-g003.jpg
https://cdn.ncbi.nlm.nih.gov/pmc/blobs/5ff4/8495453/5462e86ffd1b/EMMM-13-e14554-g002.jpg
https://cdn.ncbi.nlm.nih.gov/pmc/blobs/5ff4/8495453/e59bcc799dbe/EMMM-13-e14554-g006.jpg
https://cdn.ncbi.nlm.nih.gov/pmc/blobs/5ff4/8495453/35169b17d4e0/EMMM-13-e14554-g001.jpg
https://cdn.ncbi.nlm.nih.gov/pmc/blobs/5ff4/8495453/1292ea6df0ef/EMMM-13-e14554-g008.jpg
https://cdn.ncbi.nlm.nih.gov/pmc/blobs/5ff4/8495453/01d758e26218/EMMM-13-e14554-g013.jpg
https://cdn.ncbi.nlm.nih.gov/pmc/blobs/5ff4/8495453/9060d564630c/EMMM-13-e14554-g014.jpg
https://cdn.ncbi.nlm.nih.gov/pmc/blobs/5ff4/8495453/e0cc29967b83/EMMM-13-e14554-g011.jpg
https://cdn.ncbi.nlm.nih.gov/pmc/blobs/5ff4/8495453/96e74c75a3a9/EMMM-13-e14554-g009.jpg
https://cdn.ncbi.nlm.nih.gov/pmc/blobs/5ff4/8495453/32e69bc73be5/EMMM-13-e14554-g010.jpg
https://cdn.ncbi.nlm.nih.gov/pmc/blobs/5ff4/8495453/830a72fdd0e8/EMMM-13-e14554-g005.jpg
https://cdn.ncbi.nlm.nih.gov/pmc/blobs/5ff4/8495453/896909c88d6d/EMMM-13-e14554-g012.jpg
https://cdn.ncbi.nlm.nih.gov/pmc/blobs/5ff4/8495453/96da23636187/EMMM-13-e14554-g003.jpg
https://cdn.ncbi.nlm.nih.gov/pmc/blobs/5ff4/8495453/5462e86ffd1b/EMMM-13-e14554-g002.jpg
https://cdn.ncbi.nlm.nih.gov/pmc/blobs/5ff4/8495453/e59bcc799dbe/EMMM-13-e14554-g006.jpg
https://cdn.ncbi.nlm.nih.gov/pmc/blobs/5ff4/8495453/35169b17d4e0/EMMM-13-e14554-g001.jpg
https://cdn.ncbi.nlm.nih.gov/pmc/blobs/5ff4/8495453/1292ea6df0ef/EMMM-13-e14554-g008.jpg
https://cdn.ncbi.nlm.nih.gov/pmc/blobs/5ff4/8495453/01d758e26218/EMMM-13-e14554-g013.jpg
https://cdn.ncbi.nlm.nih.gov/pmc/blobs/5ff4/8495453/9060d564630c/EMMM-13-e14554-g014.jpg
https://cdn.ncbi.nlm.nih.gov/pmc/blobs/5ff4/8495453/e0cc29967b83/EMMM-13-e14554-g011.jpg
https://cdn.ncbi.nlm.nih.gov/pmc/blobs/5ff4/8495453/96e74c75a3a9/EMMM-13-e14554-g009.jpg
https://cdn.ncbi.nlm.nih.gov/pmc/blobs/5ff4/8495453/32e69bc73be5/EMMM-13-e14554-g010.jpg
https://cdn.ncbi.nlm.nih.gov/pmc/blobs/5ff4/8495453/830a72fdd0e8/EMMM-13-e14554-g005.jpg
https://cdn.ncbi.nlm.nih.gov/pmc/blobs/5ff4/8495453/896909c88d6d/EMMM-13-e14554-g012.jpg

相似文献

1
Alleviation of a polyglucosan storage disorder by enhancement of autophagic glycogen catabolism.通过增强自噬性糖原分解来缓解多己糖醇贮积症。
EMBO Mol Med. 2021 Oct 7;13(10):e14554. doi: 10.15252/emmm.202114554. Epub 2021 Sep 6.
2
Guaiacol as a drug candidate for treating adult polyglucosan body disease.愈创木酚作为治疗成年多聚糖体病的候选药物。
JCI Insight. 2018 Sep 6;3(17). doi: 10.1172/jci.insight.99694.
3
GYS1 or PPP1R3C deficiency rescues murine adult polyglucosan body disease.GYS1 或 PPP1R3C 缺陷可挽救小鼠成年多黏素体病。
Ann Clin Transl Neurol. 2020 Nov;7(11):2186-2198. doi: 10.1002/acn3.51211. Epub 2020 Oct 9.
4
AAV-Mediated Artificial miRNA Reduces Pathogenic Polyglucosan Bodies and Neuroinflammation in Adult Polyglucosan Body and Lafora Disease Mouse Models.AAV 介导的人工 miRNA 减少成年多聚糖体和拉佛拉病小鼠模型中的致病性多聚糖体和神经炎症。
Neurotherapeutics. 2022 Apr;19(3):982-993. doi: 10.1007/s13311-022-01218-7. Epub 2022 Mar 28.
5
Polyglucosan neurotoxicity caused by glycogen branching enzyme deficiency can be reversed by inhibition of glycogen synthase.糖原分支酶缺乏引起的多聚葡萄糖毒性可以通过抑制糖原合酶来逆转。
J Neurochem. 2013 Oct;127(1):101-13. doi: 10.1111/jnc.12277. Epub 2013 May 9.
6
A novel mouse model that recapitulates adult-onset glycogenosis type 4.一种重现成人期4型糖原贮积病的新型小鼠模型。
Hum Mol Genet. 2015 Dec 1;24(23):6801-10. doi: 10.1093/hmg/ddv385. Epub 2015 Sep 18.
7
Targeting Gys1 with AAV-SaCas9 Decreases Pathogenic Polyglucosan Bodies and Neuroinflammation in Adult Polyglucosan Body and Lafora Disease Mouse Models.靶向 Gys1 用 AAV-SaCas9 减少成年多糖尿素体病和拉佛拉病小鼠模型中的致病性多聚糖体和神经炎症。
Neurotherapeutics. 2021 Apr;18(2):1414-1425. doi: 10.1007/s13311-021-01040-7. Epub 2021 Apr 8.
8
Adult polyglucosan body disease in Ashkenazi Jewish patients carrying the Tyr329Ser mutation in the glycogen-branching enzyme gene.携带糖原分支酶基因Tyr329Ser突变的阿什肯纳兹犹太患者中的成人多聚葡萄糖体病
Ann Neurol. 1998 Dec;44(6):867-72. doi: 10.1002/ana.410440604.
9
Adult polyglucosan body disease: an acute presentation leading to unmasking of this rare disorder.成人多聚谷氨酰胺体病:一种导致这种罕见疾病显现的急性表现。
Hosp Pract (1995). 2022 Aug;50(3):244-250. doi: 10.1080/21548331.2021.1874182. Epub 2021 Jan 27.
10
Systemic Correction of Murine Glycogen Storage Disease Type IV by an AAV-Mediated Gene Therapy.通过腺相关病毒介导的基因疗法对小鼠IV型糖原贮积病进行全身校正。
Hum Gene Ther. 2017 Mar;28(3):286-294. doi: 10.1089/hum.2016.099. Epub 2016 Nov 10.

引用本文的文献

1
Splice-modulating antisense oligonucleotides targeting a pathogenic intronic variant in adult polyglucosan body disease correct mis-splicing and restore enzyme activity in patient cells.靶向成人多糖体病致病性内含子变异体的剪接调节反义寡核苷酸可纠正患者细胞中的错误剪接并恢复酶活性。
Nucleic Acids Res. 2025 Jul 8;53(13). doi: 10.1093/nar/gkaf658.
2
Autosomal Recessive Cerebellar Ataxias: Translating Genes to Therapies.常染色体隐性遗传性小脑共济失调:从基因到治疗的转化
Ann Neurol. 2025 Sep;98(3):448-470. doi: 10.1002/ana.27271. Epub 2025 Jun 4.
3
Clinical genetic analysis of an adult polyglucosan body disease (APBD) family caused by the compound heterozygous variant of p.R156C and deletion exon 3-7.

本文引用的文献

1
An inducible glycogen synthase-1 knockout halts but does not reverse Lafora disease progression in mice.诱导型糖原合酶-1 敲除可阻止但不能逆转小鼠的拉佛拉病进展。
J Biol Chem. 2021 Jan-Jun;296:100150. doi: 10.1074/jbc.RA120.015773. Epub 2020 Dec 10.
2
Anti-hypertrophic effect of Na/H exchanger-1 inhibition is mediated by reduced cathepsin B.钠/氢交换体-1 抑制的抗肥厚作用是通过降低组织蛋白酶 B 介导的。
Eur J Pharmacol. 2020 Dec 5;888:173420. doi: 10.1016/j.ejphar.2020.173420. Epub 2020 Aug 8.
3
Discovery and Development of Small-Molecule Inhibitors of Glycogen Synthase.
由p.R156C复合杂合变异和外显子3 - 7缺失引起的成人多聚糖体病(APBD)家系的临床遗传学分析
Front Genet. 2025 Mar 19;16:1514610. doi: 10.3389/fgene.2025.1514610. eCollection 2025.
4
Glycogen synthase GYS1 overactivation contributes to glycogen insolubility and malto-oligoglucan-associated neurodegenerative disease.糖原合酶GYS1过度激活会导致糖原不溶性增加以及与麦芽寡糖相关的神经退行性疾病。
EMBO J. 2025 Mar;44(5):1379-1413. doi: 10.1038/s44318-024-00339-3. Epub 2025 Jan 13.
5
In depth profiling of dihydrolipoamide dehydrogenase deficiency in primary patients fibroblasts reveals metabolic reprogramming secondary to mitochondrial dysfunction.对原发性患者成纤维细胞中二氢硫辛酰胺脱氢酶缺乏症的深入分析揭示了继发于线粒体功能障碍的代谢重编程。
Mol Genet Metab Rep. 2024 Dec 16;42:101172. doi: 10.1016/j.ymgmr.2024.101172. eCollection 2025 Mar.
6
Progressive liver disease and dysregulated glycogen metabolism in murine GSD IX γ2 models human disease.小鼠糖原贮积病IX型γ2模型中的进行性肝病和糖原代谢失调可模拟人类疾病。
Mol Genet Metab. 2024 Dec;143(4):108597. doi: 10.1016/j.ymgme.2024.108597. Epub 2024 Oct 28.
7
Mitochondrial Dysfunction in Glycogen Storage Disorders (GSDs).糖原贮积症(GSDs)中的线粒体功能障碍。
Biomolecules. 2024 Sep 1;14(9):1096. doi: 10.3390/biom14091096.
8
Neurological glycogen storage diseases and emerging therapeutics.神经糖原贮积病和新兴治疗方法。
Neurotherapeutics. 2024 Sep;21(5):e00446. doi: 10.1016/j.neurot.2024.e00446. Epub 2024 Sep 14.
9
The Autophagic Activator GHF-201 Can Alleviate Pathology in a Mouse Model and in Patient Fibroblasts of Type III Glycogenosis.自噬激活剂 GHF-201 可减轻 III 型糖原贮积症小鼠模型和患者成纤维细胞的病理改变。
Biomolecules. 2024 Jul 24;14(8):893. doi: 10.3390/biom14080893.
10
Neuro-Ophthalmic Manifestations of Adult Polyglucosan Body Disease.成人多聚糖体病的神经眼科表现
J Neuroophthalmol. 2025 Mar 1;45(1):55-62. doi: 10.1097/WNO.0000000000002186. Epub 2024 Aug 15.
发现和开发糖原合酶小分子抑制剂。
J Med Chem. 2020 Apr 9;63(7):3538-3551. doi: 10.1021/acs.jmedchem.9b01851. Epub 2020 Mar 23.
4
Lessons learned from expanded reproductive carrier screening in self-reported Ashkenazi, Sephardi, and Mizrahi Jewish patients.从自我报告的阿什肯纳兹、塞法迪和米兹拉希犹太裔患者的扩展生殖载体筛查中吸取的经验教训。
Mol Genet Genomic Med. 2020 Feb;8(2):e1053. doi: 10.1002/mgg3.1053. Epub 2019 Dec 27.
5
Lysosomal size matters.溶酶体大小很重要。
Traffic. 2020 Jan;21(1):60-75. doi: 10.1111/tra.12714. Epub 2019 Dec 6.
6
Antibody-Mediated Enzyme Therapeutics and Applications in Glycogen Storage Diseases.抗体介导的酶治疗及其在糖原贮积病中的应用。
Trends Mol Med. 2019 Dec;25(12):1094-1109. doi: 10.1016/j.molmed.2019.08.005. Epub 2019 Sep 12.
7
Skeletal Muscle Glycogen Chain Length Correlates with Insolubility in Mouse Models of Polyglucosan-Associated Neurodegenerative Diseases.骨骼肌糖原链长与多聚糖相关神经退行性疾病小鼠模型中的不溶性相关。
Cell Rep. 2019 Apr 30;27(5):1334-1344.e6. doi: 10.1016/j.celrep.2019.04.017.
8
GORASP2/GRASP55 collaborates with the PtdIns3K UVRAG complex to facilitate autophagosome-lysosome fusion.GORASP2/GRASP55 与 PtdIns3K UVRAG 复合物协作促进自噬体-溶酶体融合。
Autophagy. 2019 Oct;15(10):1787-1800. doi: 10.1080/15548627.2019.1596480. Epub 2019 Apr 2.
9
Program and Abstracts WORLDSymposium 2019* 15th Annual Research Meeting.2019年世界研讨会*第15届年度研究会议的议程及摘要
Mol Genet Metab. 2019 Feb;126(2):S1. doi: 10.1016/j.ymgme.2018.12.013. Epub 2018 Dec 29.
10
Guaiacol as a drug candidate for treating adult polyglucosan body disease.愈创木酚作为治疗成年多聚糖体病的候选药物。
JCI Insight. 2018 Sep 6;3(17). doi: 10.1172/jci.insight.99694.