Asplund Högelin Klara, Ruffin Nicolas, Pin Elisa, Månberg Anna, Hober Sophia, Gafvelin Guro, Grönlund Hans, Nilsson Peter, Khademi Mohsen, Olsson Tomas, Piehl Fredrik, Al Nimer Faiez
Neuroimmunology Unit, Department of Clinical Neuroscience, Karolinska Institutet, Center for Molecular Medicine L8:04, 171 76 Stockholm, Sweden.
Division of Affinity Proteomics, Department of Protein Science, KTH Royal Institute of Technology, SciLifeLab, 17165 Stockholm, Sweden.
iScience. 2021 Sep 24;24(9):103078. doi: 10.1016/j.isci.2021.103078. Epub 2021 Sep 2.
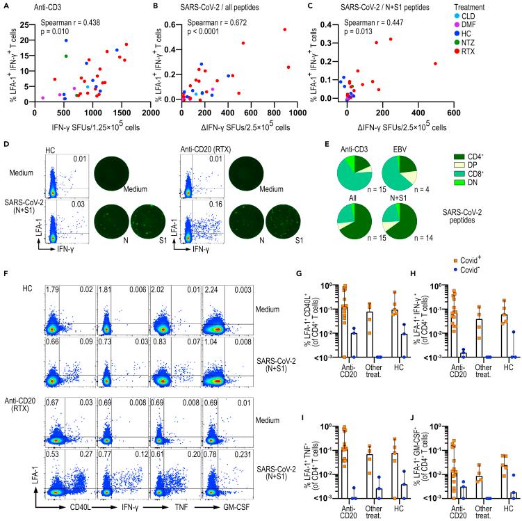
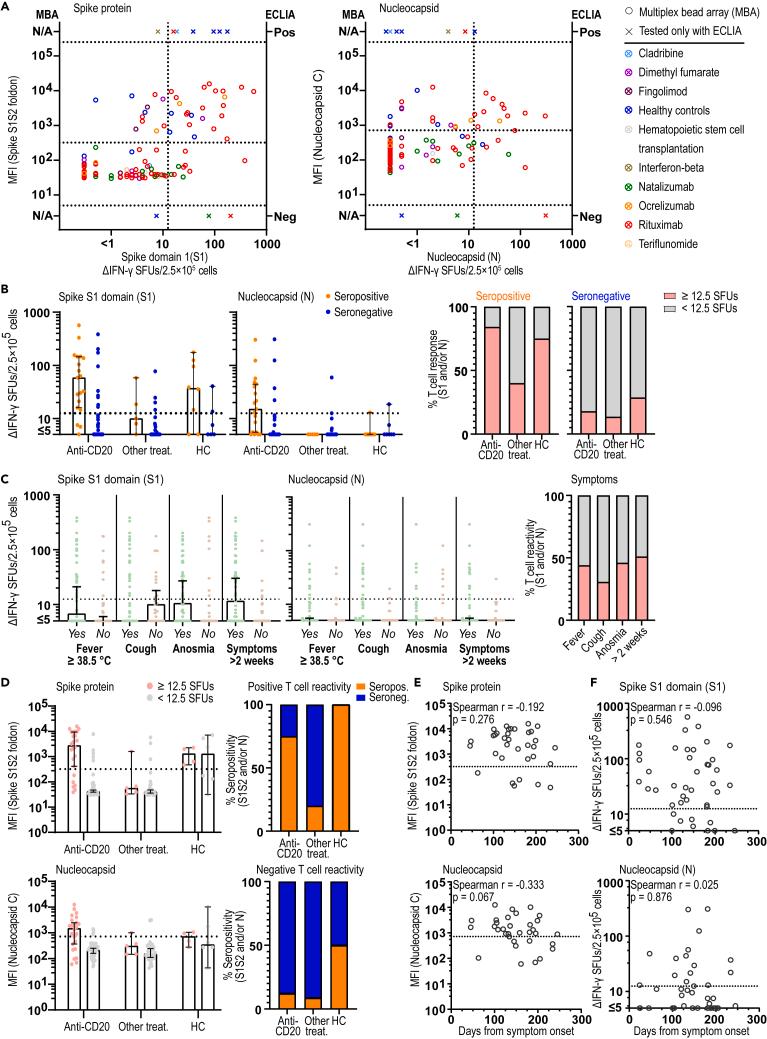
B cell depleting therapies (BCDTs) are widely used as immunomodulating agents for autoimmune diseases such as multiple sclerosis. Their possible impact on development of immunity to severe acute respiratory syndrome virus-2 (SARS-CoV-2) has raised concerns with the coronavirus disease 2019 (COVID-19) pandemic. We here evaluated the frequency of COVID-19-like symptoms and determined immunological responses in participants of an observational trial comprising several multiple sclerosis disease modulatory drugs (COMBAT-MS; NCT03193866) and in eleven patients after vaccination, with a focus on BCDT. Almost all seropositive and 17.9% of seronegative patients on BCDT, enriched for a history of COVID-19-like symptoms, developed anti-SARS-CoV-2 T cell memory, and T cells displayed functional similarity to controls producing IFN-γ and TNF. Following vaccination, vaccine-specific humoral memory was impaired, while all patients developed a specific T cell response. These results indicate that BCDTs do not abrogate SARS-CoV-2 cellular memory and provide a possible explanation as to why the majority of patients on BCDTs recover from COVID-19.
B细胞清除疗法(BCDTs)被广泛用作自身免疫性疾病(如多发性硬化症)的免疫调节药物。它们对严重急性呼吸综合征病毒2(SARS-CoV-2)免疫发展的潜在影响引发了人们对2019冠状病毒病(COVID-19)大流行的担忧。我们在此评估了COVID-19样症状的发生频率,并确定了一项观察性试验参与者的免疫反应,该试验包含几种多发性硬化症疾病调节药物(COMBAT-MS;NCT03193866),以及11名接种疫苗后的患者,重点关注BCDT。几乎所有接受BCDT治疗的血清阳性患者以及17.9%有COVID-19样症状病史的血清阴性患者,都产生了抗SARS-CoV-2 T细胞记忆,且T细胞表现出与产生IFN-γ和TNF的对照组相似的功能。接种疫苗后,疫苗特异性体液记忆受损,而所有患者都产生了特异性T细胞反应。这些结果表明,BCDTs不会消除SARS-CoV-2细胞记忆,并为大多数接受BCDT治疗的患者从COVID-19中康复提供了一种可能的解释。