• 文献检索
  • 文档翻译
  • 深度研究
  • 学术资讯
  • Suppr Zotero 插件Zotero 插件
  • 邀请有礼
  • 套餐&价格
  • 历史记录
应用&插件
Suppr Zotero 插件Zotero 插件浏览器插件Mac 客户端Windows 客户端微信小程序
定价
高级版会员购买积分包购买API积分包
服务
文献检索文档翻译深度研究API 文档MCP 服务
关于我们
关于 Suppr公司介绍联系我们用户协议隐私条款
关注我们

Suppr 超能文献

核心技术专利:CN118964589B侵权必究
粤ICP备2023148730 号-1Suppr @ 2026

文献检索

告别复杂PubMed语法,用中文像聊天一样搜索,搜遍4000万医学文献。AI智能推荐,让科研检索更轻松。

立即免费搜索

文件翻译

保留排版,准确专业,支持PDF/Word/PPT等文件格式,支持 12+语言互译。

免费翻译文档

深度研究

AI帮你快速写综述,25分钟生成高质量综述,智能提取关键信息,辅助科研写作。

立即免费体验

微小 RNA 对糖尿病莱迪希细胞增殖和凋亡的调节作用。

MicroRNA regulation of the proliferation and apoptosis of Leydig cells in diabetes.

机构信息

Shenzhen University South China Hospital, Shenzhen University, Shenzhen, 518111, People's Republic of China.

Department of Physiology, Shantou University of Medical College, Shantou, 515041, People's Republic of China.

出版信息

Mol Med. 2021 Sep 8;27(1):104. doi: 10.1186/s10020-021-00370-8.

DOI:10.1186/s10020-021-00370-8
PMID:34496750
原文链接:https://pmc.ncbi.nlm.nih.gov/articles/PMC8425090/
Abstract

BACKGROUND

The number of patients with diabetes is increasing worldwide. Diabetic testicular damage can cause spermiogenesis disorders and sexual dysfunction. We thus explored the role of miRNAs in diabetic testicular damage, and revealed that they could serve as effective prevention and treatment therapeutic targets.

METHODS

Streptozotocin (STZ) was used to generate a rat model of type 2 diabetes. Rat testicular tissues were used for miRNA and mRNA sequencing. Through bioinformatics analysis, we constructed an miRNA-mRNA diabetic testicular damage regulatory network and screened for key miRNAs. We also used Leydig cells to generate a diabetic cell model and detected the downstream target genes of miRNAs, secretion of testosterone, and proliferation and apoptotic levels to elucidate the role and mechanism of the selected miRNAs in diabetic testicular damage.

RESULTS

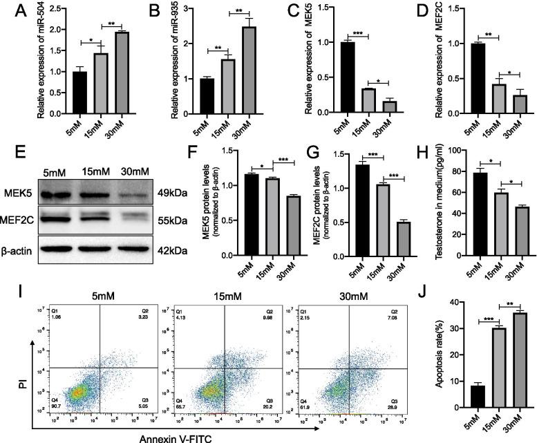
Using second-generation sequencing, we identified 19 differentially expressed miRNAs and 555 mRNAs in the testes of diabetic rats. Based on computational prediction of targets and negative regulation relationships, we constructed a miRNA-mRNA regulatory network, including 12 miRNAs and 215 mRNAs. KEGG enrichment analysis revealed that genes were more concentrated on the survival signalling pathway. Based on this, we screened 2 key miRNAs, miR-504 and miR-935. In vitro, glucose could induce an increase in miR-504 and miR-935, whereas a decrease in MEK5 and MEF2C in a dose-dependent manner. Overexpression of miR-504 and miR-935 led to the decreased expression of MEK5 and MEF2C, decreased proliferation rate of Leydig cells, increased apoptotic rate, and decreased secretion of testosterone. Whereas, knockdown of miR-504 and miR-935 displayed opposite tendencies.

CONCLUSIONS

miRNAs play important roles in diabetic testicular damage. miR-504 and miR-935 might regulate testicular damage through the classic survival pathway of MEK5-ERK5-MEF2C. Targeted inhibition of miR-504 and miR-935 could reverse the high-glucose-induced testicular complications, thus posing as a potential therapeutic approach in diabetic testicular injury.

摘要

背景

全球范围内糖尿病患者数量不断增加。糖尿病引起的睾丸损伤可导致精子发生障碍和性功能障碍。因此,我们探索了 microRNA 在糖尿病性睾丸损伤中的作用,并揭示了它们可能作为有效的预防和治疗靶点。

方法

采用链脲佐菌素(STZ)建立 2 型糖尿病大鼠模型。采用大鼠睾丸组织进行 microRNA 和 mRNA 测序。通过生物信息学分析,构建了 microRNA-mRNA 糖尿病睾丸损伤调控网络,并筛选关键 microRNA。还利用 Leydig 细胞建立糖尿病细胞模型,检测 microRNA 的下游靶基因、睾酮分泌以及增殖和凋亡水平,以阐明所选 microRNA 在糖尿病性睾丸损伤中的作用和机制。

结果

利用第二代测序技术,我们在糖尿病大鼠睾丸组织中鉴定出 19 个差异表达的 microRNA 和 555 个 mRNA。基于靶基因和负调控关系的计算预测,构建了一个 microRNA-mRNA 调控网络,包括 12 个 microRNA 和 215 个 mRNA。KEGG 富集分析显示,基因更多地集中在生存信号通路。基于此,我们筛选出 2 个关键 microRNA,miR-504 和 miR-935。体外实验中,葡萄糖可呈剂量依赖性诱导 miR-504 和 miR-935 增加,同时导致 MEK5 和 MEF2C 减少。miR-504 和 miR-935 的过表达导致 MEK5 和 MEF2C 的表达减少,Leydig 细胞增殖率降低,凋亡率增加,睾酮分泌减少。相反,miR-504 和 miR-935 的敲低则显示出相反的趋势。

结论

microRNA 在糖尿病性睾丸损伤中发挥重要作用。miR-504 和 miR-935 可能通过 MEK5-ERK5-MEF2C 经典生存途径调节睾丸损伤。靶向抑制 miR-504 和 miR-935 可逆转高葡萄糖诱导的睾丸并发症,因此可能成为糖尿病性睾丸损伤的潜在治疗方法。

https://cdn.ncbi.nlm.nih.gov/pmc/blobs/8a4f/8425090/aba693a5646d/10020_2021_370_Fig7_HTML.jpg
https://cdn.ncbi.nlm.nih.gov/pmc/blobs/8a4f/8425090/12661d70c4fb/10020_2021_370_Fig1_HTML.jpg
https://cdn.ncbi.nlm.nih.gov/pmc/blobs/8a4f/8425090/58714077d199/10020_2021_370_Fig2_HTML.jpg
https://cdn.ncbi.nlm.nih.gov/pmc/blobs/8a4f/8425090/40b609e56461/10020_2021_370_Fig3_HTML.jpg
https://cdn.ncbi.nlm.nih.gov/pmc/blobs/8a4f/8425090/ef9529c75c71/10020_2021_370_Fig4_HTML.jpg
https://cdn.ncbi.nlm.nih.gov/pmc/blobs/8a4f/8425090/5287901d3825/10020_2021_370_Fig5_HTML.jpg
https://cdn.ncbi.nlm.nih.gov/pmc/blobs/8a4f/8425090/a9f441721422/10020_2021_370_Fig6_HTML.jpg
https://cdn.ncbi.nlm.nih.gov/pmc/blobs/8a4f/8425090/aba693a5646d/10020_2021_370_Fig7_HTML.jpg
https://cdn.ncbi.nlm.nih.gov/pmc/blobs/8a4f/8425090/12661d70c4fb/10020_2021_370_Fig1_HTML.jpg
https://cdn.ncbi.nlm.nih.gov/pmc/blobs/8a4f/8425090/58714077d199/10020_2021_370_Fig2_HTML.jpg
https://cdn.ncbi.nlm.nih.gov/pmc/blobs/8a4f/8425090/40b609e56461/10020_2021_370_Fig3_HTML.jpg
https://cdn.ncbi.nlm.nih.gov/pmc/blobs/8a4f/8425090/ef9529c75c71/10020_2021_370_Fig4_HTML.jpg
https://cdn.ncbi.nlm.nih.gov/pmc/blobs/8a4f/8425090/5287901d3825/10020_2021_370_Fig5_HTML.jpg
https://cdn.ncbi.nlm.nih.gov/pmc/blobs/8a4f/8425090/a9f441721422/10020_2021_370_Fig6_HTML.jpg
https://cdn.ncbi.nlm.nih.gov/pmc/blobs/8a4f/8425090/aba693a5646d/10020_2021_370_Fig7_HTML.jpg

相似文献

1
MicroRNA regulation of the proliferation and apoptosis of Leydig cells in diabetes.微小 RNA 对糖尿病莱迪希细胞增殖和凋亡的调节作用。
Mol Med. 2021 Sep 8;27(1):104. doi: 10.1186/s10020-021-00370-8.
2
Regulation of Vascular Smooth Muscle Cell Dysfunction Under Diabetic Conditions by miR-504.miR-504对糖尿病条件下血管平滑肌细胞功能障碍的调控
Arterioscler Thromb Vasc Biol. 2016 May;36(5):864-73. doi: 10.1161/ATVBAHA.115.306770. Epub 2016 Mar 3.
3
MicroRNA-34a targets sirtuin 1 and leads to diabetes-induced testicular apoptotic cell death.微小 RNA-34a 靶向沉默调节蛋白 1 并导致糖尿病引起的睾丸凋亡细胞死亡。
J Mol Med (Berl). 2018 Sep;96(9):939-949. doi: 10.1007/s00109-018-1667-0. Epub 2018 Jul 21.
4
Expression and localization of apelin and its receptor in the testes of diabetic mice and its possible role in steroidogenesis.在糖尿病小鼠睾丸中阿皮素及其受体的表达和定位及其在类固醇生成中的可能作用。
Cytokine. 2021 Aug;144:155554. doi: 10.1016/j.cyto.2021.155554. Epub 2021 May 4.
5
Diabetes induces dysregulation of microRNAs associated with survival, proliferation and self-renewal in cardiac progenitor cells.糖尿病可诱导与心脏祖细胞的存活、增殖和自我更新相关的 microRNAs 失调。
Diabetologia. 2021 Jun;64(6):1422-1435. doi: 10.1007/s00125-021-05405-7. Epub 2021 Mar 2.
6
Quercetin ameliorates testosterone secretion disorder by inhibiting endoplasmic reticulum stress through the miR-1306-5p/HSD17B7 axis in diabetic rats.槲皮素通过 miR-1306-5p/HSD17B7 轴抑制内质网应激改善糖尿病大鼠的睾丸分泌功能障碍。
Bosn J Basic Med Sci. 2022 Apr 1;22(2):191-204. doi: 10.17305/bjbms.2021.6299.
7
Differential expression of microRNAs in TM3 Leydig cells of mice treated with brain-derived neurotrophic factor.脑源性神经营养因子处理的小鼠TM3睾丸间质细胞中微小RNA的差异表达
Cell Biochem Funct. 2017 Oct;35(7):364-371. doi: 10.1002/cbf.3283. Epub 2017 Oct 2.
8
Analysis of the miRNA Expression Profiles in the Zearalenone-Exposed TM3 Leydig Cell Line.分析玉米赤霉烯酮暴露 TM3 间质细胞瘤系中的 miRNA 表达谱。
Int J Mol Sci. 2019 Feb 1;20(3):635. doi: 10.3390/ijms20030635.
9
Identification and functional characterization of microRNAs in rat Leydig cells during development from the progenitor to the adult stage.鉴定和功能表征大鼠睾丸间质细胞在从祖细胞到成年阶段发育过程中的 microRNAs。
Mol Cell Endocrinol. 2019 Aug 1;493:110453. doi: 10.1016/j.mce.2019.110453. Epub 2019 May 23.
10
Ssc-miR-429 expression proliles and functions on inducing Leydig cells apoptosis.Ssc-miR-429 的表达谱和功能在诱导间质细胞凋亡中的作用。
Theriogenology. 2024 Mar 1;216:62-68. doi: 10.1016/j.theriogenology.2023.12.022. Epub 2023 Dec 22.

引用本文的文献

1
FREQUENCY AND CORRELATES OF HYPOGONADISM AMONG A COHORT OF NIGERIAN MEN WITH TYPE 2 DIABETES MELLITUS.尼日利亚2型糖尿病男性队列中性腺功能减退的发生率及其相关因素
Ann Ib Postgrad Med. 2025 Mar 31;23(1):112-120.
2
Impact of Type 1 Diabetes on Testicular Microtubule Dynamics, Sperm Physiology, and Male Reproductive Health in Rat.1型糖尿病对大鼠睾丸微管动力学、精子生理学及雄性生殖健康的影响
Int J Mol Sci. 2025 May 10;26(10):4579. doi: 10.3390/ijms26104579.
3
The microRNA-mediated apoptotic signaling axis in male reproduction: a possible and targetable culprit in male infertility.

本文引用的文献

1
MicroRNAs as regulators of ERK/MAPK pathway: A comprehensive review.MicroRNAs 作为 ERK/MAPK 通路的调节因子:全面综述。
Biomed Pharmacother. 2020 Dec;132:110853. doi: 10.1016/j.biopha.2020.110853. Epub 2020 Oct 14.
2
Genetics of diabetes mellitus and diabetes complications.糖尿病及其并发症的遗传学。
Nat Rev Nephrol. 2020 Jul;16(7):377-390. doi: 10.1038/s41581-020-0278-5. Epub 2020 May 12.
3
Understanding MAPK Signaling Pathways in Apoptosis.理解细胞凋亡中的 MAPK 信号通路。
微小RNA介导的男性生殖细胞凋亡信号轴:男性不育中一个可能且可靶向的罪魁祸首。
Cell Biol Toxicol. 2025 Mar 5;41(1):54. doi: 10.1007/s10565-025-10006-w.
4
Research progress of non-coding RNA regulating the role of PANoptosis in diabetes mellitus and its complications.非编码RNA调控PAN细胞焦亡在糖尿病及其并发症中作用的研究进展
Apoptosis. 2025 Apr;30(3-4):516-536. doi: 10.1007/s10495-024-02066-w. Epub 2025 Jan 4.
5
Influence of aging and maternal protein restriction on PIWI-interacting RNA expression in the offspring rat ventral prostate.衰老和母体蛋白质限制对后代大鼠腹侧前列腺中PIWI相互作用RNA表达的影响。
Sci Rep. 2024 Dec 5;14(1):30372. doi: 10.1038/s41598-024-77901-w.
6
Protective Effect of Black Rice Cyanidin-3-Glucoside on Testicular Damage in STZ-Induced Type 1 Diabetic Rats.黑米矢车菊素-3-葡萄糖苷对链脲佐菌素诱导的1型糖尿病大鼠睾丸损伤的保护作用
Foods. 2024 Feb 27;13(5):727. doi: 10.3390/foods13050727.
7
ERK5 Cooperates With MEF2C to Regulate Nr4a1 Transcription in MA-10 and MLTC-1 Leydig Cells.ERK5 与 MEF2C 协同调节 MA-10 和 MLTC-1 间质细胞中 Nr4a1 的转录。
Endocrinology. 2023 Aug 1;164(9). doi: 10.1210/endocr/bqad120.
8
Empagliflozin Improves the MicroRNA Signature of Endothelial Dysfunction in Patients with Heart Failure with Preserved Ejection Fraction and Diabetes.恩格列净改善射血分数保留的心力衰竭合并糖尿病患者内皮功能障碍的微小 RNA 特征。
J Pharmacol Exp Ther. 2023 Jan;384(1):116-122. doi: 10.1124/jpet.121.001251. Epub 2022 Jul 25.
9
Erectile Dysfunction Severity: The Role of Glycometabolic Compensation and Antihyperglycemic Drugs.勃起功能障碍的严重程度:糖代谢代偿及降糖药物的作用
J Clin Med. 2022 Dec 5;11(23):7214. doi: 10.3390/jcm11237214.
10
Transcriptome sequencing reveals differences between leydig cells and sertoli cells of yak.转录组测序揭示了牦牛睾丸间质细胞和支持细胞之间的差异。
Front Vet Sci. 2022 Aug 24;9:960250. doi: 10.3389/fvets.2022.960250. eCollection 2022.
Int J Mol Sci. 2020 Mar 28;21(7):2346. doi: 10.3390/ijms21072346.
4
Transcriptome Analysis Reveals Key Genes and Pathways Associated with Metastasis in Breast Cancer.转录组分析揭示与乳腺癌转移相关的关键基因和通路。
Onco Targets Ther. 2020 Jan 13;13:323-335. doi: 10.2147/OTT.S226770. eCollection 2020.
5
Blockade of Toll-like receptor 4 (TLR4) reduces oxidative stress and restores phospho-ERK1/2 levels in Leydig cells exposed to high glucose.阻断 Toll 样受体 4(TLR4)可减少高糖环境下的睾丸间质细胞氧化应激并恢复磷酸化 ERK1/2 水平。
Life Sci. 2020 Mar 15;245:117365. doi: 10.1016/j.lfs.2020.117365. Epub 2020 Jan 27.
6
The MEK5-ERK5 Kinase Axis Controls Lipid Metabolism in Small-Cell Lung Cancer.MEK5-ERK5 激酶轴控制小细胞肺癌中的脂代谢。
Cancer Res. 2020 Mar 15;80(6):1293-1303. doi: 10.1158/0008-5472.CAN-19-1027. Epub 2020 Jan 22.
7
Upregulation of long non-coding RNA ROR1-AS1 promotes cell growth and migration in bladder cancer by regulation of miR-504.长链非编码 RNA ROR1-AS1 的上调通过调节 miR-504 促进膀胱癌中的细胞生长和迁移。
PLoS One. 2020 Jan 13;15(1):e0227568. doi: 10.1371/journal.pone.0227568. eCollection 2020.
8
MiR-504 promotes cell proliferation and metastasis by targeting BRMS1 in breast cancer.微小RNA-504通过靶向乳腺癌中的BRMS1促进细胞增殖和转移。
Panminerva Med. 2022 Sep;64(3):415-416. doi: 10.23736/S0031-0808.19.03740-6. Epub 2019 Dec 13.
9
MicroRNA Signatures as Future Biomarkers for Diagnosis of Diabetes States.微小 RNA 特征作为糖尿病状态诊断的未来生物标志物。
Cells. 2019 Nov 28;8(12):1533. doi: 10.3390/cells8121533.
10
Total flavonoids of Epimedium ameliorates testicular damage in streptozotocin-induced diabetic rats by suppressing inflammation and oxidative stress.淫羊藿总黄酮通过抑制炎症和氧化应激改善链脲佐菌素诱导的糖尿病大鼠的睾丸损伤。
Environ Toxicol. 2020 Feb;35(2):268-276. doi: 10.1002/tox.22864. Epub 2019 Nov 7.