Suppr超能文献

Tie2 激活可预防 COVID-19 中的促血栓形成内皮功能障碍。

Tie2 activation protects against prothrombotic endothelial dysfunction in COVID-19.

机构信息

Division of Cardiovascular Medicine, Beth Israel Deaconess Medical Center and Harvard Medical School, Boston, Massachusetts, USA.

Department of Medicine, Beth Israel Deaconess Medical Center, Boston, Massachusetts, USA.

出版信息

JCI Insight. 2021 Oct 22;6(20):e151527. doi: 10.1172/jci.insight.151527.

Abstract

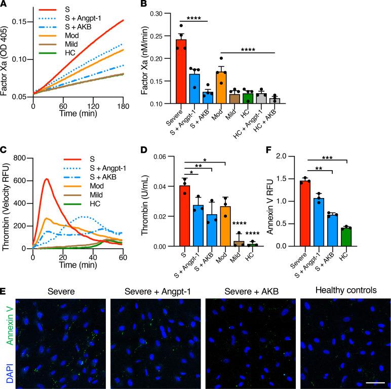
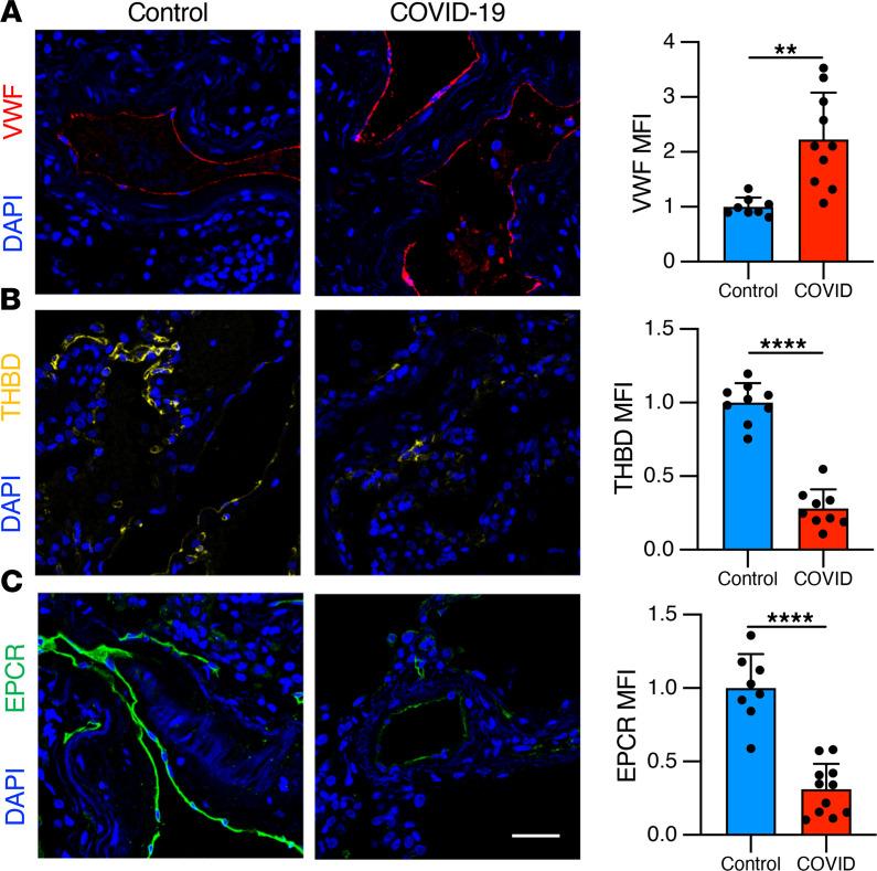
Endothelial dysfunction accompanies the microvascular thrombosis commonly observed in severe COVID-19. Constitutively, the endothelial surface is anticoagulant, a property maintained at least in part via signaling through the Tie2 receptor. During inflammation, the Tie2 antagonist angiopoietin-2 (Angpt-2) is released from endothelial cells and inhibits Tie2, promoting a prothrombotic phenotypic shift. We sought to assess whether severe COVID-19 is associated with procoagulant endothelial dysfunction and alterations in the Tie2/angiopoietin axis. Primary HUVECs treated with plasma from patients with severe COVID-19 upregulated the expression of thromboinflammatory genes, inhibited the expression of antithrombotic genes, and promoted coagulation on the endothelial surface. Pharmacologic activation of Tie2 with the small molecule AKB-9778 reversed the prothrombotic state induced by COVID-19 plasma in primary endothelial cells. Lung autopsies from patients with COVID-19 demonstrated a prothrombotic endothelial signature. Assessment of circulating endothelial markers in a cohort of 98 patients with mild, moderate, or severe COVID-19 revealed endothelial dysfunction indicative of a prothrombotic state. Angpt-2 concentrations rose with increasing disease severity, and the highest levels were associated with worse survival. These data highlight the disruption of Tie2/angiopoietin signaling and procoagulant changes in endothelial cells in severe COVID-19. Our findings provide rationale for current trials of Tie2-activating therapy with AKB-9778 in COVID-19.

摘要

内皮功能障碍伴随着 COVID-19 重症中常见的微血管血栓形成。正常情况下,内皮表面具有抗凝血特性,这种特性至少部分通过 Tie2 受体的信号传递来维持。在炎症过程中,Tie2 拮抗剂血管生成素-2(Angpt-2)从内皮细胞释放出来并抑制 Tie2,促进促血栓形成的表型转变。我们试图评估 COVID-19 重症是否与促凝的内皮功能障碍和 Tie2/血管生成素轴的改变有关。用 COVID-19 患者的血浆处理的原代 HUVECs 上调了血栓炎症基因的表达,抑制了抗血栓基因的表达,并促进了内皮表面的凝血。用小分子 AKB-9778 激活 Tie2 可逆转 COVID-19 血浆在原代内皮细胞中诱导的促血栓形成状态。COVID-19 患者的肺活检显示出促血栓形成的内皮特征。对 98 例轻度、中度或重度 COVID-19 患者的循环内皮标志物进行评估,发现内皮功能障碍表明存在促血栓形成状态。Angpt-2 浓度随着疾病严重程度的增加而升高,最高水平与存活率降低相关。这些数据突出了 COVID-19 中 Tie2/血管生成素信号的中断和内皮细胞的促凝变化。我们的发现为 COVID-19 中用 AKB-9778 进行 Tie2 激活治疗的临床试验提供了依据。

https://cdn.ncbi.nlm.nih.gov/pmc/blobs/a372/8564889/c255b2b1ddc5/jciinsight-6-151527-g112.jpg

文献AI研究员

20分钟写一篇综述,助力文献阅读效率提升50倍。

立即体验

用中文搜PubMed

大模型驱动的PubMed中文搜索引擎

马上搜索

文档翻译

学术文献翻译模型,支持多种主流文档格式。

立即体验