Suppr超能文献

突触核蛋白促进的窖蛋白-1过表达维持 PSAPP 阿尔茨海默病小鼠的线粒体形态和功能。

Synapsin-Promoted Caveolin-1 Overexpression Maintains Mitochondrial Morphology and Function in PSAPP Alzheimer's Disease Mice.

机构信息

Veterans Affairs San Diego Healthcare System, 3350 La Jolla Village Drive, San Diego, CA 92161, USA.

Department of Anesthesia, University of California San Diego, San Diego, CA 92093, USA.

出版信息

Cells. 2021 Sep 20;10(9):2487. doi: 10.3390/cells10092487.

Abstract

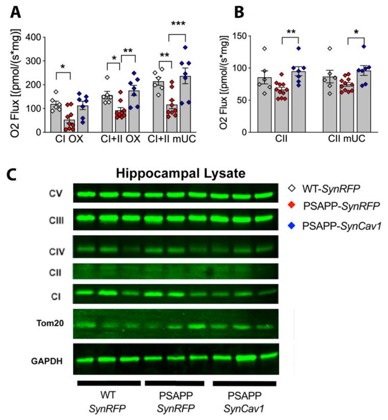
Mitochondrial dysfunction plays a pivotal role in the Alzheimer's Disease (AD) pathology. Disrupted mitochondrial dynamics (i.e., fusion/fission balance), which are essential for normal mitochondria structure and function, are documented in AD. Caveolin-1 (Cav-1), a membrane/lipid raft (MLR) scaffolding protein regulates metabolic pathways in several different cell types such as hepatocytes and cancer cells. Previously, we have shown decreased expression of Cav-1 in the hippocampus of 9-month (m) old PSAPP mice, while hippocampal overexpression of neuron-targeted Cav-1 using the synapsin promoter (i.e., ) preserved cognitive function, neuronal morphology, and synaptic ultrastructure in 9 and 12 m PSAPP mice. Considering the central role of energy production in maintaining normal neuronal and synaptic function and survival, the present study reveals that PSAPP mice exhibit disrupted mitochondrial distribution, morphometry, and respiration. In contrast, mitigates mitochondrial damage and loss and enhances mitochondrial respiration. Furthermore, by examining mitochondrial dynamics, we found that PSAPP mice showed a significant increase in the phosphorylation of mitochondrial dynamin-related GTPase protein (DRP1), resulting in excessive mitochondria fragmentation and dysfunction. In contrast, hippocampal delivery of significantly decreased p-DRP1 and augmented the level of the mitochondrial fusion protein, mitofusin1 (Mfn1) in PSAPP mice, a molecular event, which may mechanistically explain for the preserved balance of mitochondria fission/fusion and metabolic resilience in 12 m PSAPP- mice. Our data demonstrate the critical role for Cav-1 in maintaining normal mitochondrial morphology and function through affecting mitochondrial dynamics and explain a molecular and cellular mechanism underlying the previously reported neuroprotective and cognitive preservation induced by in PSAPP mouse model of AD.

摘要

线粒体功能障碍在阿尔茨海默病 (AD) 病理中起着关键作用。已在 AD 中记录到线粒体动力学(即融合/裂变平衡)的破坏,这对于正常的线粒体结构和功能至关重要。窖蛋白-1(Cav-1)是一种膜/脂筏(MLR)支架蛋白,可调节多种不同细胞类型(如肝细胞和癌细胞)的代谢途径。以前,我们已经表明,在 9 个月(m)大的 PSAPP 小鼠的海马体中,Cav-1 的表达减少,而使用突触素启动子在海马体中过表达神经元靶向的 Cav-1(即),则可以保持 9 和 12 m PSAPP 小鼠的认知功能、神经元形态和突触超微结构。考虑到能量产生在维持正常神经元和突触功能和存活中的核心作用,本研究揭示 PSAPP 小鼠表现出线粒体分布、形态和呼吸的破坏。相比之下,减轻线粒体损伤和丢失,并增强线粒体呼吸。此外,通过检查线粒体动力学,我们发现 PSAPP 小鼠中线粒体动力相关 GTPase 蛋白(DRP1)的磷酸化显著增加,导致线粒体过度碎片化和功能障碍。相比之下,海马体中 Cav-1 的递送显著降低了 p-DRP1,并增加了 PSAPP 小鼠中线粒体融合蛋白,即线粒体融合蛋白 1(Mfn1)的水平,这一分子事件可能从机制上解释了 12 m PSAPP- 小鼠中线粒体裂变/融合和代谢恢复的平衡得以保持。我们的数据表明,Cav-1 通过影响线粒体动力学在维持正常线粒体形态和功能方面起着关键作用,并解释了以前在 AD 的 PSAPP 小鼠模型中报道的 Cav-1 诱导的神经保护和认知保存的分子和细胞机制。

https://cdn.ncbi.nlm.nih.gov/pmc/blobs/1e09/8467690/fc174fb9baf5/cells-10-02487-g001.jpg

文献AI研究员

20分钟写一篇综述,助力文献阅读效率提升50倍。

立即体验

用中文搜PubMed

大模型驱动的PubMed中文搜索引擎

马上搜索

文档翻译

学术文献翻译模型,支持多种主流文档格式。

立即体验