• 文献检索
  • 文档翻译
  • 深度研究
  • 学术资讯
  • Suppr Zotero 插件Zotero 插件
  • 邀请有礼
  • 套餐&价格
  • 历史记录
应用&插件
Suppr Zotero 插件Zotero 插件浏览器插件Mac 客户端Windows 客户端微信小程序
定价
高级版会员购买积分包购买API积分包
服务
文献检索文档翻译深度研究API 文档MCP 服务
关于我们
关于 Suppr公司介绍联系我们用户协议隐私条款
关注我们

Suppr 超能文献

核心技术专利:CN118964589B侵权必究
粤ICP备2023148730 号-1Suppr @ 2026

文献检索

告别复杂PubMed语法,用中文像聊天一样搜索,搜遍4000万医学文献。AI智能推荐,让科研检索更轻松。

立即免费搜索

文件翻译

保留排版,准确专业,支持PDF/Word/PPT等文件格式,支持 12+语言互译。

免费翻译文档

深度研究

AI帮你快速写综述,25分钟生成高质量综述,智能提取关键信息,辅助科研写作。

立即免费体验

甲基转移酶样蛋白 14/miR-99a-5p/Tribble 2 正反馈回路通过组蛋白去乙酰化酶 2 介导的表观遗传调控促进食管鳞癌细胞癌干细胞的自我更新和放射抵抗。

A methyltransferase-like 14/miR-99a-5p/tribble 2 positive feedback circuit promotes cancer stem cell persistence and radioresistance via histone deacetylase 2-mediated epigenetic modulation in esophageal squamous cell carcinoma.

机构信息

Department of Thoracic Surgery, Shanghai Tongji Hospital, School of Medicine, Tongji University, Shanghai, P.R. China.

出版信息

Clin Transl Med. 2021 Sep;11(9):e545. doi: 10.1002/ctm2.545.

DOI:10.1002/ctm2.545
PMID:34586732
原文链接:https://pmc.ncbi.nlm.nih.gov/articles/PMC8441142/
Abstract

BACKGROUND

Esophageal squamous cell carcinoma (ESCC) is a highly aggressive and treatment-resistant tumor. The biological implications and molecular mechanism of cancer stem-like cells (CSCs) in ESCC, which contribute to therapeutic resistance such as radioresistance, remain elusive.

METHODS

Quantitative real-time polymerase chain reaction, western blotting, immunohistochemistry, and in situ hybridization assays were used to detect methyltransferase-like 14 miR-99a-5p tribble 2 (METTL14/miR-99a-5p/TRIB2) expression in ESCC. The biological functions of METTL14/miR-99a-5p/TRIB2 were demonstrated in vitro and in vivo. Mass spectrum analysis was used to identify the downstream proteins regulated by TRIB2. Chromatin immunoprecipitation (IP), IP, N -methyladenosine (m A)-RNA IP, luciferase reporter, and ubiquitination assays were employed to explore the molecular mechanisms underlying this feedback circuit and its downstream pathways.

RESULTS

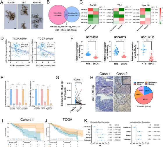
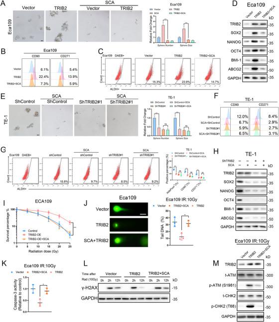
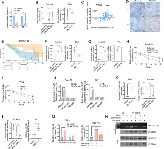
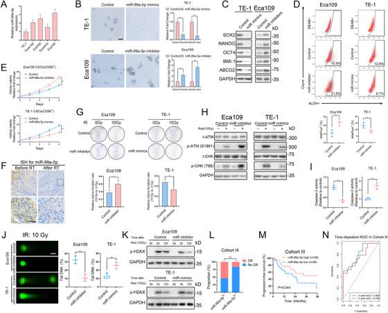
We found that miR-99a-5p was significantly decreased in ESCC. miR-99a-5p inhibited CSCs persistence and the radioresistance of ESCC cells, and miR-99a-5p downregulation predicted an unfavorable prognosis of ESCC patients. Mechanically, we unveiled a METTL14-miR-99a-5p-TRIB2 positive feedback loop that enhances CSC properties and radioresistance of ESCC cells. METTL14, an m A RNA methyltransferase downregulated in ESCC, suppresses TRIB2 expression via miR-99a-5p-mediated degradation of TRIB2 mRNA by targeting its 3' untranslated region, whereas TRIB2 induces ubiquitin-mediated proteasomal degradation of METTL14 in a COP1-dependent manner. METTL14 upregulates miR-99a-5p by modulating m A-mediated, DiGeorge critical region 8-dependent pri-mir-99a processing. Hyperactivation of TRIB2 resulting from this positive circuit was closely correlated with radioresistance and CSC characteristics. Furthermore, TRIB2 activates HDAC2 and subsequently induces p21 epigenetic repression through Akt/mTOR/S6K1 signaling pathway activation. Pharmacologic inhibition of HDAC2 effectively attenuates the TRIB2-mediated effect both in vitro and in patient-derived xenograft models.

CONCLUSION

Our data highlight the presence of the METTL14/miR-99a-5p/TRIB2 axis and show that it is positively associated with CSC characteristics and radioresistance of ESCC, suggesting potential therapeutic targets for ESCC treatment.

摘要

背景

食管鳞状细胞癌(ESCC)是一种侵袭性强、治疗耐药的肿瘤。癌症干细胞样细胞(CSCs)在 ESCC 中对治疗耐药(如放射耐药)的生物学意义和分子机制仍不清楚。

方法

采用定量实时聚合酶链反应、western blot、免疫组织化学和原位杂交检测 ESCC 中甲基转移酶样 14 miR-99a-5p 三叶草 2(METTL14/miR-99a-5p/TRI B2)的表达。在体外和体内证明了 METTL14/miR-99a-5p/TRI B2 的生物学功能。质谱分析用于鉴定 TRI B2 调节的下游蛋白。染色质免疫沉淀(Ch IP)、Ch IP、N-甲基腺苷(m A)-RNA Ch IP、荧光素酶报告基因和泛素化测定用于探索该反馈回路及其下游途径的分子机制。

结果

我们发现 miR-99a-5p 在 ESCC 中显著下调。miR-99a-5p 抑制 ESCC 细胞的 CSCs 持久性和放射耐药性,miR-99a-5p 下调预示 ESCC 患者预后不良。在机制上,我们揭示了一个 METTL14-miR-99a-5p-TRIB2 正反馈环,该环增强了 ESCC 细胞的 CSC 特性和放射耐药性。METTL14 是一种在 ESCC 中下调的 m A RNA 甲基转移酶,通过 miR-99a-5p 介导的 TRIB2 mRNA 降解来抑制 TRIB2 表达,该过程靶向其 3'非翻译区,而 TRIB2 以 COP1 依赖的方式诱导 METTL14 的泛素介导的蛋白酶体降解。METTL14 通过调节 m A 介导的、DiGeorge 关键区域 8 依赖性 pri-miR-99a 加工来上调 miR-99a-5p。该正回路的过度激活与放射耐药性和 CSC 特征密切相关。此外,TRIB2 通过激活 Akt/mTOR/S6K1 信号通路激活来激活 HDAC2,随后诱导 p21 的表观遗传抑制。通过药理学抑制 HDAC2,可有效减轻体外和患者来源的异种移植模型中 TRIB2 介导的作用。

结论

我们的数据突出了 METTL14/miR-99a-5p/TRI B2 轴的存在,并表明其与 ESCC 的 CSC 特征和放射耐药性呈正相关,提示 ESCC 治疗的潜在治疗靶点。

https://cdn.ncbi.nlm.nih.gov/pmc/blobs/bc1b/8441142/647f84e6a58d/CTM2-11-e545-g009.jpg
https://cdn.ncbi.nlm.nih.gov/pmc/blobs/bc1b/8441142/a55e7db3e038/CTM2-11-e545-g003.jpg
https://cdn.ncbi.nlm.nih.gov/pmc/blobs/bc1b/8441142/11b84636dcc1/CTM2-11-e545-g004.jpg
https://cdn.ncbi.nlm.nih.gov/pmc/blobs/bc1b/8441142/34312f582eb8/CTM2-11-e545-g001.jpg
https://cdn.ncbi.nlm.nih.gov/pmc/blobs/bc1b/8441142/d593f8acbf37/CTM2-11-e545-g005.jpg
https://cdn.ncbi.nlm.nih.gov/pmc/blobs/bc1b/8441142/0ad661904313/CTM2-11-e545-g006.jpg
https://cdn.ncbi.nlm.nih.gov/pmc/blobs/bc1b/8441142/fe44c0b1867b/CTM2-11-e545-g007.jpg
https://cdn.ncbi.nlm.nih.gov/pmc/blobs/bc1b/8441142/18fb5ec9288e/CTM2-11-e545-g008.jpg
https://cdn.ncbi.nlm.nih.gov/pmc/blobs/bc1b/8441142/647f84e6a58d/CTM2-11-e545-g009.jpg
https://cdn.ncbi.nlm.nih.gov/pmc/blobs/bc1b/8441142/a55e7db3e038/CTM2-11-e545-g003.jpg
https://cdn.ncbi.nlm.nih.gov/pmc/blobs/bc1b/8441142/11b84636dcc1/CTM2-11-e545-g004.jpg
https://cdn.ncbi.nlm.nih.gov/pmc/blobs/bc1b/8441142/34312f582eb8/CTM2-11-e545-g001.jpg
https://cdn.ncbi.nlm.nih.gov/pmc/blobs/bc1b/8441142/d593f8acbf37/CTM2-11-e545-g005.jpg
https://cdn.ncbi.nlm.nih.gov/pmc/blobs/bc1b/8441142/0ad661904313/CTM2-11-e545-g006.jpg
https://cdn.ncbi.nlm.nih.gov/pmc/blobs/bc1b/8441142/fe44c0b1867b/CTM2-11-e545-g007.jpg
https://cdn.ncbi.nlm.nih.gov/pmc/blobs/bc1b/8441142/18fb5ec9288e/CTM2-11-e545-g008.jpg
https://cdn.ncbi.nlm.nih.gov/pmc/blobs/bc1b/8441142/647f84e6a58d/CTM2-11-e545-g009.jpg

相似文献

1
A methyltransferase-like 14/miR-99a-5p/tribble 2 positive feedback circuit promotes cancer stem cell persistence and radioresistance via histone deacetylase 2-mediated epigenetic modulation in esophageal squamous cell carcinoma.甲基转移酶样蛋白 14/miR-99a-5p/Tribble 2 正反馈回路通过组蛋白去乙酰化酶 2 介导的表观遗传调控促进食管鳞癌细胞癌干细胞的自我更新和放射抵抗。
Clin Transl Med. 2021 Sep;11(9):e545. doi: 10.1002/ctm2.545.
2
Radiation induces NORAD expression to promote ESCC radiotherapy resistance via EEPD1/ATR/Chk1 signalling and by inhibiting pri-miR-199a1 processing and the exosomal transfer of miR-199a-5p.辐射诱导 NORAD 表达通过 EEPD1/ATR/Chk1 信号通路促进 ESCC 放疗抵抗,并抑制 pri-miR-199a1 的加工和 miR-199a-5p 的外泌体转移。
J Exp Clin Cancer Res. 2021 Sep 29;40(1):306. doi: 10.1186/s13046-021-02084-5.
3
N-methyladenosine-mediated upregulation of LNCAROD confers radioresistance in esophageal squamous cell carcinoma through stabilizing PARP1.N6-甲基腺苷介导的 LNCAROD 上调通过稳定 PARP1 赋予食管鳞状细胞癌放射抵抗性。
Clin Transl Med. 2024 Oct;14(10):e70039. doi: 10.1002/ctm2.70039.
4
HDAC2 enhances esophageal squamous cell carcinoma development through down-regulating microRNA-503-5p and promoting CXCL10.组蛋白去乙酰化酶 2 通过下调 microRNA-503-5p 并促进 CXCL10 来增强食管鳞状细胞癌的发展。
Clin Epigenetics. 2021 Apr 29;13(1):96. doi: 10.1186/s13148-021-01068-8.
5
LINC00473/miR-374a-5p regulates esophageal squamous cell carcinoma via targeting SPIN1 to weaken the effect of radiotherapy.LINC00473/miR-374a-5p 通过靶向 SPIN1 调节食管鳞癌,削弱放疗的作用。
J Cell Biochem. 2019 Sep;120(9):14562-14572. doi: 10.1002/jcb.28717. Epub 2019 Apr 24.
6
MiR-106b-5p regulates esophageal squamous cell carcinoma progression by binding to HPGD.miR-106b-5p 通过与 HPGD 结合调节食管鳞状细胞癌的进展。
BMC Cancer. 2022 Mar 22;22(1):308. doi: 10.1186/s12885-022-09404-8.
7
Circular RNA hsa_circ_0000654 promotes esophageal squamous cell carcinoma progression by regulating the miR-149-5p/IL-6/STAT3 pathway.环状 RNA hsa_circ_0000654 通过调控 miR-149-5p/IL-6/STAT3 通路促进食管鳞癌进展。
IUBMB Life. 2020 Mar;72(3):426-439. doi: 10.1002/iub.2202. Epub 2019 Nov 28.
8
CircDUSP16 Contributes to Cell Development in Esophageal Squamous Cell Carcinoma by Regulating miR-497-5p/TKTL1 Axis.环状 RNA DUSP16 通过调控 miR-497-5p/TKTL1 轴促进食管鳞癌细胞的发展。
J Surg Res. 2021 Apr;260:64-75. doi: 10.1016/j.jss.2020.11.052. Epub 2020 Dec 14.
9
MiR-450a-5p inhibits autophagy and enhances radiosensitivity by targeting dual-specificity phosphatase 10 in esophageal squamous cell carcinoma.miR-450a-5p 通过靶向双重特异性磷酸酶 10 抑制自噬并增强食管鳞癌细胞的放射敏感性。
Cancer Lett. 2020 Jul 28;483:114-126. doi: 10.1016/j.canlet.2020.01.037. Epub 2020 Jan 31.
10
miR-493-5p Silenced by DNA Methylation Promotes Angiogenesis via Exosomes and VEGF-A-Mediated Intracellular Cross-Talk Between ESCC Cells and HUVECs.miR-493-5p 通过 DNA 甲基化沉默促进血管生成,通过 ESCC 细胞和 HUVECs 之间的外泌体和 VEGF-A 介导的细胞内串扰。
Int J Nanomedicine. 2024 Jul 16;19:7165-7183. doi: 10.2147/IJN.S464403. eCollection 2024.

引用本文的文献

1
RNA Modifications in Health and Disease.健康与疾病中的RNA修饰
MedComm (2020). 2025 Sep 3;6(9):e70341. doi: 10.1002/mco2.70341. eCollection 2025 Sep.
2
Advances in research on RNA methylation and cancer radiotherapy resistance.RNA甲基化与癌症放疗抗性的研究进展
Front Oncol. 2025 Jul 31;15:1596541. doi: 10.3389/fonc.2025.1596541. eCollection 2025.
3
Research progress on m6A and drug resistance in gastrointestinal tumors.胃肠道肿瘤中m6A与耐药性的研究进展

本文引用的文献

1
Downregulated METTL14 Expression Correlates with Breast Cancer Tumor Grade and Molecular Classification.METTL14 表达下调与乳腺癌肿瘤分级和分子分类相关。
Biomed Res Int. 2020 Oct 20;2020:8823270. doi: 10.1155/2020/8823270. eCollection 2020.
2
: A Novel Oncogenic Target of Lung Adenocarcinoma Regulated by Both Strands of ( and ).肺腺癌受 (和)双链调控的新型致癌靶点
Cells. 2020 Sep 11;9(9):2083. doi: 10.3390/cells9092083.
3
Human umbilical cord mesenchymal stem cells-derived exosomes deliver microRNA-375 to downregulate ENAH and thus retard esophageal squamous cell carcinoma progression.
Front Pharmacol. 2025 Apr 28;16:1565738. doi: 10.3389/fphar.2025.1565738. eCollection 2025.
4
Regulatory mechanisms of m6A RNA methylation in esophageal cancer: a comprehensive review.食管癌中m6A RNA甲基化的调控机制:综述
Front Genet. 2025 Apr 22;16:1561799. doi: 10.3389/fgene.2025.1561799. eCollection 2025.
5
MicroRNA-99 family in cancer: molecular mechanisms for clinical applications.癌症中的微小RNA-99家族:临床应用的分子机制
PeerJ. 2025 Mar 27;13:e19188. doi: 10.7717/peerj.19188. eCollection 2025.
6
Recent Advances in the Mutual Regulation of m6A Modification and Non-Coding RNAs in Atherosclerosis.动脉粥样硬化中m6A修饰与非编码RNA相互调控的研究进展
Int J Gen Med. 2025 Feb 25;18:1047-1073. doi: 10.2147/IJGM.S508197. eCollection 2025.
7
Molecular mechanisms of m6A modifications regulating tumor radioresistance.m6A修饰调控肿瘤放射抗性的分子机制
Mol Med. 2025 Feb 19;31(1):64. doi: 10.1186/s10020-025-01121-9.
8
The role of N(6)-methyladenosine (m6a) modification in cancer: recent advances and future directions.N⁶-甲基腺苷(m⁶A)修饰在癌症中的作用:最新进展与未来方向
EXCLI J. 2025 Jan 15;24:113-150. doi: 10.17179/excli2024-7935. eCollection 2025.
9
Myriad factors and pathways influencing tumor radiotherapy resistance.影响肿瘤放疗抵抗的众多因素和途径。
Open Life Sci. 2024 Nov 26;19(1):20220992. doi: 10.1515/biol-2022-0992. eCollection 2024.
10
METTL14 attenuates cancer stemness by suppressing ATF5/WDR74/β-catenin axis in gastric cancer.METTL14通过抑制胃癌中的ATF5/WDR74/β-连环蛋白轴来减弱癌症干性。
Cancer Sci. 2025 Jan;116(1):112-127. doi: 10.1111/cas.16381. Epub 2024 Nov 4.
人脐带间充质干细胞来源的外泌体递送 microRNA-375 以下调 ENAH,从而抑制食管鳞癌细胞的进展。
J Exp Clin Cancer Res. 2020 Jul 22;39(1):140. doi: 10.1186/s13046-020-01631-w.
4
An update on long intergenic noncoding RNA p21: a regulatory molecule with various significant functions in cancer.长链基因间非编码RNA p21的最新进展:一种在癌症中具有多种重要功能的调控分子
Cell Biosci. 2020 Jun 22;10:82. doi: 10.1186/s13578-020-00445-9. eCollection 2020.
5
Cancer associated fibroblasts-derived exosomes contribute to radioresistance through promoting colorectal cancer stem cells phenotype.癌症相关成纤维细胞衍生的外泌体通过促进结直肠癌细胞干细胞表型促进放射抵抗。
Exp Cell Res. 2020 Jun 15;391(2):111956. doi: 10.1016/j.yexcr.2020.111956. Epub 2020 Mar 10.
6
METTL14 suppresses proliferation and metastasis of colorectal cancer by down-regulating oncogenic long non-coding RNA XIST.METTL14 通过下调致癌长非编码 RNA XIST 抑制结直肠癌细胞的增殖和转移。
Mol Cancer. 2020 Feb 28;19(1):46. doi: 10.1186/s12943-020-1146-4.
7
Mettl14 inhibits bladder TIC self-renewal and bladder tumorigenesis through N-methyladenosine of Notch1.Mettl14 通过 Notch1 的 N6-甲基腺苷抑制膀胱 TIC 自我更新和膀胱肿瘤发生。
Mol Cancer. 2019 Nov 25;18(1):168. doi: 10.1186/s12943-019-1084-1.
8
SOX17 overexpression sensitizes chemoradiation response in esophageal cancer by transcriptional down-regulation of DNA repair and damage response genes.SOX17 过表达通过转录下调 DNA 修复和损伤反应基因使食管癌对放化疗更敏感。
J Biomed Sci. 2019 Feb 18;26(1):20. doi: 10.1186/s12929-019-0510-4.
9
TRIB2 functions as novel oncogene in colorectal cancer by blocking cellular senescence through AP4/p21 signaling.TRIB2 通过阻断细胞衰老通过 AP4/p21 信号通路在结直肠癌中发挥 novel 癌基因的作用。
Mol Cancer. 2018 Dec 12;17(1):172. doi: 10.1186/s12943-018-0922-x.
10
MicroRNA-99a-5p suppresses breast cancer progression and cell-cycle pathway through downregulating CDC25A.微小 RNA-99a-5p 通过下调 CDC25A 抑制乳腺癌进展和细胞周期通路。
J Cell Physiol. 2019 Apr;234(4):3526-3537. doi: 10.1002/jcp.26906. Epub 2018 Nov 15.