Ma Pengjuan, Zhang Ping, Chen Shuxia, Shi Wen, Ye Jinguo, Chen Shida, Ju Rong, Liu Bingqian, Zheng Yingfeng, Liu Yizhi
State Key Laboratory of Ophthalmology, Zhongshan Ophthalmic Center, Sun Yat-sen University, Guangzhou, China.
Guangzhou Regenerative Medicine and Health Guangdong Laboratory, Guangzhou, China.
Front Pharmacol. 2021 Sep 14;12:754933. doi: 10.3389/fphar.2021.754933. eCollection 2021.
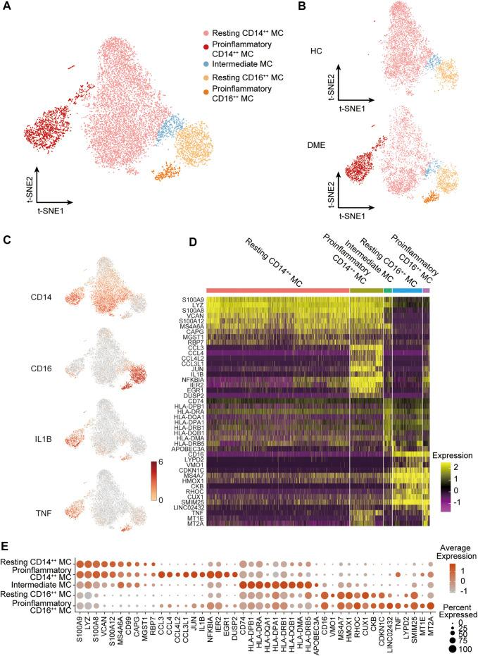
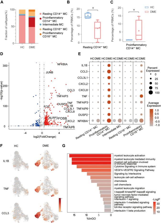
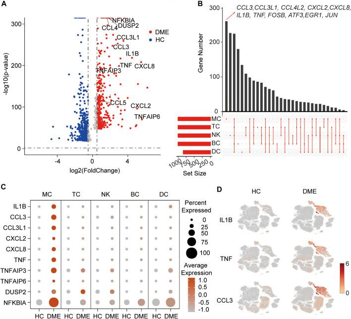
We performed single-cell RNA sequencing (scRNA-seq), an unbiased and high-throughput single cell technology, to determine phenotype and function of peripheral immune cells in patients with diabetic macular edema (DME). Peripheral blood mononuclear cells (PBMCs) were isolated from DME patients and healthy controls (HC). The single-cell samples were loaded on the Chromium platform (10x Genomics) for sequencing. R package Seurat v3 was used for data normalizing, clustering, dimensionality reduction, differential expression analysis, and visualization. We constructed a single-cell RNA atlas comprising 57,650 PBMCs (24,919 HC, 32,731 DME). We divided all immune cells into five major immune cell lineages, including monocytes (MC), T cells (TC), NK cells (NK), B cells (BC), and dendritic cells (DC). Our differential expression gene (DEG) analysis showed that MC was enriched of genes participating in the cytokine pathway and inflammation activation. We further subdivided MC into five subsets: resting CD14 MC, proinflammatory CD14 MC, intermediate MC, resting CD16 MC and pro-inflammatory CD16 MC. Remarkably, we revealed that the proinflammatory CD14 monocytes predominated in promoting inflammation, mainly by increasingly production of inflammatory cytokines (, , and ) and chemokines (, , , , and ). Gene Ontology (GO) and pathway analysis of the DEGs demonstrated that the proinflammatory CD14 monocytes, especially in DME patients, upregulated inflammatory pathways including tumor necrosis factor-mediated signaling pathway, I-kappaB kinase/NF-kappaB signaling, and toll-like receptor signaling pathway. In this study, we construct the first immune landscape of DME patients with T2D and confirmed innate immune dysregulation in peripheral blood based on an unbiased scRNA-seq approach. And these results demonstrate potential target cell population for anti-inflammation treatments.
我们进行了单细胞RNA测序(scRNA-seq),这是一种无偏倚的高通量单细胞技术,以确定糖尿病性黄斑水肿(DME)患者外周免疫细胞的表型和功能。从DME患者和健康对照(HC)中分离外周血单核细胞(PBMC)。将单细胞样本加载到Chromium平台(10x Genomics)上进行测序。使用R包Seurat v3进行数据归一化、聚类、降维、差异表达分析和可视化。我们构建了一个包含57,650个PBMC的单细胞RNA图谱(24,919个HC,32,731个DME)。我们将所有免疫细胞分为五个主要免疫细胞谱系,包括单核细胞(MC)、T细胞(TC)、自然杀伤细胞(NK)、B细胞(BC)和树突状细胞(DC)。我们的差异表达基因(DEG)分析表明,MC富含参与细胞因子途径和炎症激活的基因。我们进一步将MC细分为五个亚群:静息CD14单核细胞、促炎CD14单核细胞、中间单核细胞、静息CD16单核细胞和促炎CD16单核细胞。值得注意的是,我们发现促炎CD14单核细胞在促进炎症方面占主导地位,主要是通过增加炎症细胞因子(、和)和趋化因子(、、、和)的产生。DEG的基因本体(GO)和通路分析表明,促炎CD14单核细胞,尤其是在DME患者中,上调了包括肿瘤坏死因子介导的信号通路、I-κB激酶/NF-κB信号通路和Toll样受体信号通路在内的炎症通路。在本研究中,我们构建了T2D-DME患者的首个免疫图谱,并基于无偏倚的scRNA-seq方法证实了外周血中的先天性免疫失调。这些结果证明了抗炎症治疗的潜在靶细胞群体。