Suppr超能文献

环状RNA蛋白酪氨酸磷酸酶受体A型通过调控微小RNA-582-3p抑制肺腺癌细胞增殖并诱导其凋亡。

CircRNA protein tyrosine phosphatase receptor type a suppresses proliferation and induces apoptosis of lung adenocarcinoma cells via regulation of microRNA-582-3p.

作者信息

Jiang Jixin, Ge Hui, Yang Jie, Qiao Yunfei, Xu Xingxiang, Geng Yanming

机构信息

Department of Pathology, Northern Jiangsu People's Hospital, Yangzhou University/Clinical Medical College, Yangzhou University, Yangzhou, Jiangsu, China.

Department of Respiratory and Critical Care Medicine, Northern Jiangsu People's Hospital, Yangzhou University/Clinical Medical College, Yangzhou University, Yangzhou, Jiangsu, China.

出版信息

Bioengineered. 2022 May;13(5):12182-12192. doi: 10.1080/21655979.2022.2073319.

Abstract

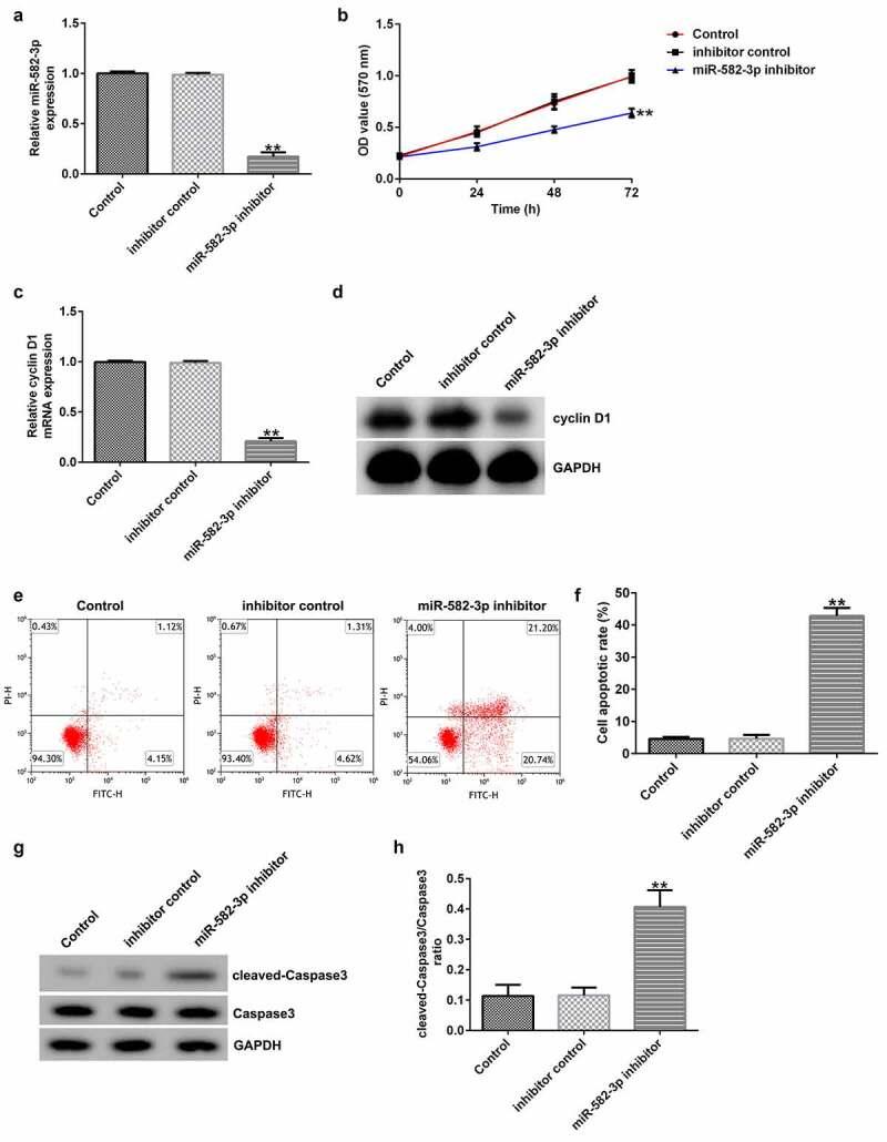
Circular RNAs (circRNAs) are associated with cancer progression. The present study aimed to examine the function of circRNA protein tyrosine phosphatase receptor type A (circRNA_PTPRA) in lung cancer cells and elucidate the underlying molecular mechanisms. The levels of circRNA_PTPRA and microRNA (miRNA/miR)-582-3p were measured in lung cancer tissue and cells using reverse transcription-quantitative polymerase chain reaction (RT-qPCR). Cell proliferation and apoptosis were evaluated using an 3-(4,5-dimethylthiazol-2-yl)-2,5-diphenyltetrazolium bromide (MTT) assay and flow cytometry, respectively. The expression of cyclin D1, caspase-3, and cleaved caspase-3 was assessed via western blotting. The sites of circRNA_PTPRA/miR-582-3p interaction were identified using StarBase, and validated using a dual-luciferase reporter assay. We observed that circRNA_PTPRA levels were remarkably decreased, and miR-582-3p expression was up-regulated in lung cancer tissues and cells. circRNA_PTPRA directly interacts with miR-582-3p and downregulates miR-582-3p expression in lung cancer cells. Moreover, an miR-582-3p inhibitor decreased lung cancer cell proliferation and promoted apoptosis. The overexpression of circRNA_PTPRA decreased cell proliferation and increased apoptotic cell numbers, whereas miR-582-3p overexpression reversed these effects. These findings demonstrate that the up-regulation of circRNA_PTPRA significantly reduces lung cancer cell proliferation and induces apoptosis by regulating miR-582-3p expression.

摘要

环状RNA(circRNAs)与癌症进展相关。本研究旨在探讨环状RNA蛋白酪氨酸磷酸酶受体A型(circRNA_PTPRA)在肺癌细胞中的功能,并阐明其潜在的分子机制。采用逆转录定量聚合酶链反应(RT-qPCR)检测肺癌组织和细胞中circRNA_PTPRA和微小RNA(miRNA/miR)-582-3p的水平。分别采用3-(4,5-二甲基噻唑-2-基)-2,5-二苯基四氮唑溴盐(MTT)法和流式细胞术评估细胞增殖和凋亡情况。通过蛋白质印迹法评估细胞周期蛋白D1、半胱天冬酶-3和裂解的半胱天冬酶-3的表达。使用StarBase鉴定circRNA_PTPRA/miR-582-3p相互作用位点,并通过双荧光素酶报告基因检测进行验证。我们观察到,肺癌组织和细胞中circRNA_PTPRA水平显著降低,而miR-582-3p表达上调。circRNA_PTPRA直接与miR-582-3p相互作用,并下调肺癌细胞中miR-582-3p的表达。此外,miR-582-3p抑制剂可降低肺癌细胞增殖并促进凋亡。circRNA_PTPRA的过表达可降低细胞增殖并增加凋亡细胞数量,而miR-582-3p的过表达则可逆转这些作用。这些发现表明,circRNA_PTPRA的上调通过调节miR-582-3p的表达显著降低肺癌细胞增殖并诱导凋亡。

https://cdn.ncbi.nlm.nih.gov/pmc/blobs/8bfd/9276004/ad9ff7a07fe7/KBIE_A_2073319_UF0001_OC.jpg

文献检索

告别复杂PubMed语法,用中文像聊天一样搜索,搜遍4000万医学文献。AI智能推荐,让科研检索更轻松。

立即免费搜索

文件翻译

保留排版,准确专业,支持PDF/Word/PPT等文件格式,支持 12+语言互译。

免费翻译文档

深度研究

AI帮你快速写综述,25分钟生成高质量综述,智能提取关键信息,辅助科研写作。

立即免费体验